首页
高考
美术高考
成人高考
考研
自考
中考
会考
专升本
高校
公务员
导游考试
更多
自主招生
|
保送生
|
艺术特长生
|
高水平运动员
|
空乘民航招飞
|
军校国防生
|
空军招飞
|
高考作文
|
大学排行榜
|
中考分数线
|
中考查分
3773考试网
-
中考网
-
各省中考
-
黑龙江中考
-
哈尔滨中考
- 正文
【
各省中考
】
北京中考
天津中考
上海中考
湖南中考
四川中考
贵州中考
湖北中考
宁夏中考
青海中考
河北中考
河南中招
江苏中考
浙江中考
云南中考
江西中考
广西中考
广东中考
黑龙江中考
新疆中考
山西中考
陕西中考
重庆中考
甘肃中考
内蒙古中考
海南中考
辽宁中考
山东中考
安徽中考
吉林中考
西藏中考
新疆内高班
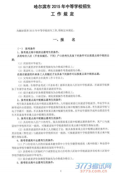
2015哈尔滨中考中招招生工作规定
来源:2exam.com
2015-7-9 20:51:32
哈尔滨市招生考试委员会关于印发《哈尔滨市2015年中等学校招生工作规定》的通知
您可能喜欢的文章
2015哈尔滨中考省重点高中招生计划
2015哈尔滨市重点高中学校招生计划
2015哈尔滨中考分数线或将上涨
2015哈尔滨中考成绩哪家强?看学校排名
2015哈尔滨中考460分以上考生共有25人
2015哈尔滨中考部分学校450分以上考生人数
2015哈尔滨中考志愿填报注意四了解三比较
2015哈尔滨中考高分考生采访学习技巧
2015哈尔滨中考成绩查询入口-哈尔滨市教育局
2015哈尔滨中考成绩发布 最高分哈49中李尚松
上一个文章:
2015哈尔滨中考省重点高中招生计划
网站版权与免责声明
①由于各方面情况的不断调整与变化,本网所提供的相关信息请以权威部门公布的正式信息为准.
②本网转载的文/图等稿件出于非商业性目的,如转载稿涉及版权及个人隐私等问题,请在两周内邮件fjksw@163.com联系.
最新文章
·
2015哈尔滨中考中招招生工作规定
·
2015哈尔滨中考省重点高中招生计划
·
2015哈尔滨市重点高中学校招生计划
·
2015哈尔滨中考分数线或将上涨
·
2015哈尔滨中考成绩哪家强?看学校排名
·
2015哈尔滨中考460分以上考生共有25人
·
2015哈尔滨中考部分学校450分以上考生人
·
2015哈尔滨中考志愿填报注意四了解三比
·
2015哈尔滨中考高分考生采访学习技巧
·
2015哈尔滨中考成绩查询入口-哈尔滨市教
·
2015哈尔滨中考成绩发布 最高分哈49中李
·
哈尔滨市教育行政网2015哈尔滨中考成绩
·
2015哈尔滨中考艺体特长生招生政策 新增
·
哈尔滨教育局网站2015哈尔滨中考成绩查
·
2015哈尔滨中考成绩查询时间方式
推荐文章
·
2015哈尔滨中考中招招生工作规定
·
2015哈尔滨中考成绩查询入口-哈尔滨市教
·
哈尔滨市教育行政网2015哈尔滨中考成绩
·
2015哈尔滨中考成绩查询时间方式
·
2015哈尔滨中考成绩查询网站哈尔滨教育
·
哈尔滨中考加分政策调整的意见
·
2015哈尔滨中考数学试题及答案评分标准
·
2015哈尔滨中考会考地理试题及答案公布
·
关于调整哈尔滨中考加分政策的意见(征
·
哈尔滨中考省市艺术基点高中艺体特长生
·
哈尔滨市教育局2015小学初中招生工作的
·
2015哈尔滨中考历史考试说明大纲
·
2015哈尔滨中考思想品德考试说明大纲
·
2015哈尔滨中考生物考试说明大纲
·
2015哈尔滨中考英语考试说明大纲
|
关于我们
|
联系我们
|
版权申明
|
网站导航
|
琼ICP备12003406号