首页
高考
美术高考
成人高考
考研
自考
中考
会考
专升本
高校
公务员
导游考试
更多
自主招生
|
保送生
|
艺术特长生
|
高水平运动员
|
空乘民航招飞
|
军校国防生
|
空军招飞
|
高考作文
|
大学排行榜
|
中考分数线
|
中考查分
3773考试网
-
中考
-
各省中考
-
黑龙江中考
-
哈尔滨中考
- 正文
【
各省中考
】
北京中考
天津中考
上海中考
湖南中考
四川中考
贵州中考
湖北中考
宁夏中考
青海中考
河北中考
河南中招
江苏中考
浙江中考
云南中考
江西中考
广西中考
广东中考
黑龙江中考
新疆中考
山西中考
陕西中考
重庆中考
甘肃中考
内蒙古中考
海南中考
辽宁中考
山东中考
安徽中考
吉林中考
西藏中考
新疆内高班
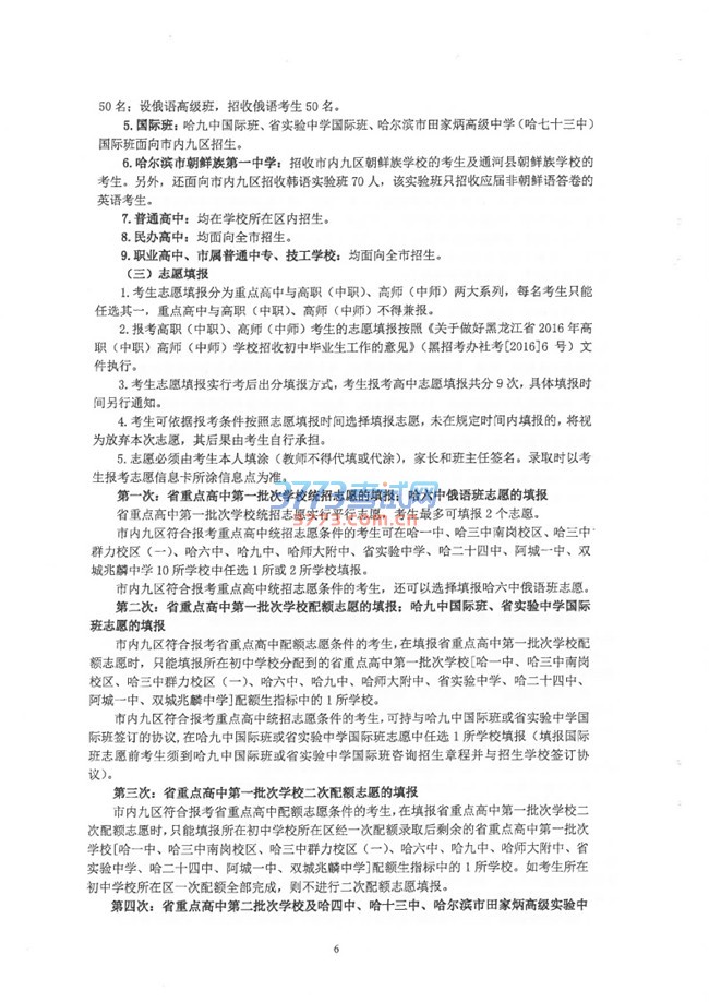
2016哈尔滨中考志愿填报批次安排
来源:哈尔滨市教育局
2016-6-16 21:33:51
您可能喜欢的文章
2016哈尔滨职业高中中专技校招生专业计划
2016哈尔滨中考民办高中招生计划
2016哈尔滨中考市重点高中招生计划
2016哈尔滨中考省重点高中招生计划
哈尔滨市教育局2016年中考招生工作规定
2015哈尔滨重点高中录取分数线
2016哈尔滨民办中小学校招生计划
2016哈尔滨中考加分的考生公示名单(363人)
2016哈尔滨报考重点高中拟享政策性加分
2016哈尔滨中考政策性加分名单公示
上一个文章:
2016哈尔滨职业高中中专技校招生专业计划
网站版权与免责声明
①由于各方面情况的不断调整与变化,本网所提供的相关信息请以权威部门公布的正式信息为准.
②本网转载的文/图等稿件出于非商业性目的,如转载稿涉及版权及个人隐私等问题,请在两周内邮件fjksw@163.com联系.
最新文章
·
2016哈尔滨中考志愿填报批次安排
·
2016哈尔滨职业高中中专技校招生专业
·
2016哈尔滨中考民办高中招生计划
·
2016哈尔滨中考市重点高中招生计划
·
2016哈尔滨中考省重点高中招生计划
·
哈尔滨市教育局2016年中考招生工作规
·
2015哈尔滨重点高中录取分数线
·
2016哈尔滨民办中小学校招生计划
·
2016哈尔滨中考加分的考生公示名单(3
·
2016哈尔滨报考重点高中拟享政策性加
·
2016哈尔滨中考政策性加分名单公示
·
2016哈尔滨中考政策省重点高中增招11
·
哈尔滨教育局网站2016哈尔滨中考成绩
·
哈尔滨教育行政网2016中考成绩查询网
·
2016哈尔滨中考查分时间查询网站
推荐文章
·
哈尔滨市教育局2016年中考招生工作规
·
哈尔滨教育局网站2016哈尔滨中考成绩
·
哈尔滨教育行政网2016中考成绩查询网
·
2016哈尔滨中考查分时间查询网站
·
2016哈尔滨中考成绩查询入口-哈尔滨教
·
2016哈尔滨教育行政网中考成绩查询入
·
2015哈尔滨中考高中统招录取分数线出
·
2015哈尔滨市8所市重点高中录取分数线
·
2015哈尔滨省重点高中第二批及五所市
·
2015哈尔滨中考市重点高中统招录取分
·
2015哈尔滨省重点高中二批次及5所市重
·
哈尔滨市2015年省重点高中第一批录取
·
2015哈尔滨省重点高中第一批次统招录
·
2015哈尔滨中考一批次统招分数线公布
·
2015哈尔滨中考考生总成绩位次表
|
关于我们
|
联系我们
|
版权申明
|
网站导航
|
手机版
琼ICP备12003406号