首页
高考
美术高考
成人高考
考研
自考
中考
会考
专升本
高校
公务员
导游考试
更多
自主招生
|
保送生
|
艺术特长生
|
高水平运动员
|
空乘民航招飞
|
军校国防生
|
空军招飞
|
高考作文
|
大学排行榜
|
中考分数线
|
中考查分
3773考试网
-
中考网
-
各省中考
-
湖北中考
-
黄冈中考
- 正文
【
各省中考
】
北京中考
天津中考
上海中考
湖南中考
四川中考
贵州中考
湖北中考
宁夏中考
青海中考
河北中考
河南中招
江苏中考
浙江中考
云南中考
江西中考
广西中考
广东中考
黑龙江中考
新疆中考
山西中考
陕西中考
重庆中考
甘肃中考
内蒙古中考
海南中考
辽宁中考
山东中考
安徽中考
吉林中考
西藏中考
新疆内高班
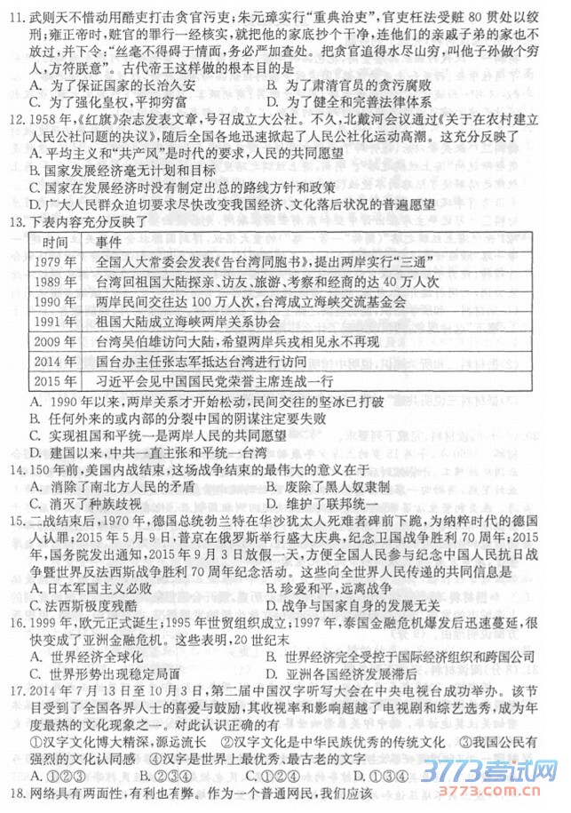
2015黄冈中考文综历史地理政治试题及答案评分
来源:2exam.com
2015-6-24 11:57:14
上一页
1
2
3
4
5
下一页
您可能喜欢的文章
2015黄冈中考语文试题及答案发布
2015黄冈中考数学真题及答案发布
2015黄冈中考英语真题及答案发布
2015黄冈中考理综物理化学生物试题及答案
2015黄冈中考分数线
2015黄冈中考政治历史试题及答案
2015黄冈中考物理化学试题及答案
2015黄冈中考数学试题及答案
2015黄冈中考语文试题及答案
2015黄冈中考英语试题及答案
上一个文章:
2015黄冈中考语文试题及答案发布
网站版权与免责声明
①由于各方面情况的不断调整与变化,本网所提供的相关信息请以权威部门公布的正式信息为准.
②本网转载的文/图等稿件出于非商业性目的,如转载稿涉及版权及个人隐私等问题,请在两周内邮件fjksw@163.com联系.
最新文章
·
2015黄冈中考文综历史地理政治试题及答
·
2015黄冈中考语文试题及答案发布
·
2015黄冈中考数学真题及答案发布
·
2015黄冈中考英语真题及答案发布
·
2015黄冈中考理综物理化学生物试题及答
·
2015黄冈中考分数线
·
2015黄冈中考政治历史试题及答案
·
2015黄冈中考物理化学试题及答案
·
2015黄冈中考数学试题及答案
·
2015黄冈中考语文试题及答案
·
2015黄冈中考英语试题及答案
·
2015黄冈中考政策变化解读
·
2015黄冈中考加分录取项目分值
·
2015黄冈中考志愿填报政策
·
2015黄冈中考招生工作日程安排
推荐文章
·
2015黄冈中考理综物理化学生物试题及答
·
2015黄冈中考招生方案政策通知
·
2014黄冈中考高中录取分数线
·
2014黄冈中考志愿填报系统入口
·
2014黄冈中考录取分数线确定
·
黄冈英山县2014年初中毕业生理科实验操
·
黄冈市教育局2014黄冈中考高中招生考试
·
2014黄冈中考高中招生考试工作日程安排
·
2014黄冈中考理科实验操作考试实施方案
·
黄冈市2014年中考体育考试工作实施方案
·
关于做好2014年黄冈中考报名工作的通知
·
2014黄冈市省级示范高中招收农村学生飞
·
2013黄冈中考录取分数线公布
·
2013黄冈中考网上填报志愿操作指南
·
麻城市教育局2013年中考体育考试工作实
|
关于我们
|
联系我们
|
版权申明
|
网站导航
|
琼ICP备12003406号