学历类
|
阳光高考
美术高考
研究生
自考
成人高考
专升本
中考
会考
外语类|
四 六 级
职称英语
商务英语
公共英语
日语能力
资格类
|
公 务 员
报 关 员
银行从业
司法考试
导 游 证
教师资格
财会类|
会 计 证
经 济 师
会计职称
注册会计
税 务 师
工程类
|
一级建造
二级建造
造 价 师
造 价 员
咨 询 师
监 理 师
医学类|
卫生资格
执业医师
执业药师
执业护士
国际护士
计算机
|
等级考试
软件水平
应用能力
其它类
|
论文
驾照考试
书法等级
少儿英语
报检员
单证员
教案
专题
考试资讯
文档
3773考试网
-
中考网
-
各省中考
-
内蒙古中考
-
呼和浩特中考
- 正文
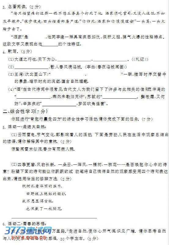
2013呼和浩特中考语文试题
来源:2exam.com
2013-6-25 21:31:33
>>点击下载完整版试题
上一页
1
2
2013呼和浩特中考成绩查询入口www.hhkszx.cn
2013呼和浩特市四区小升初电脑派位完成
2013呼和浩特中考生物试卷及答案
2013呼和浩特中考化学试卷及答案发布
2013年呼和浩特中考物理试题及答案发布
2013呼和浩特中考成绩查询系统
呼和浩特市招生考试信息网(www.hhkszx.cn)查询
2013呼和浩特中考志愿填报和录取时间
2013呼和浩特中考成绩查询方式
2013呼和浩特中考开考有四大变化
2013呼和浩特中考生物地理试题及答案
2013呼和浩特中考化学试题及答案
2013呼和浩特中考物理试题及答案
2013呼和浩特中考英语试题及答案
2013呼和浩特中考数学试题及答案
分享到:
QQ空间
新浪微博
腾讯微博
人人网
上一个文章:
2013呼和浩特中考成绩查询入口www.hhkszx.cn
【
各省中考
】
北京中考
天津中考
上海中考
湖南中考
四川中考
贵州中考
湖北中考
宁夏中考
青海中考
河北中考
河南中招
江苏中考
浙江中考
云南中考
江西中考
广西中考
广东中考
黑龙江中考
新疆中考
山西中考
陕西中考
重庆中考
甘肃中考
内蒙古中考
海南中考
辽宁中考
山东中考
安徽中考
吉林中考
西藏中考
新疆内高班
热门专题
·
英语四六级查分
·
高考试题及答案
·
中考录取查询
·
中考分数线
·
中考试题答案网
·
中考作文网
·
中考查分网
·
卓越联盟自主招生
·
华约自主招生AAA测试
·
北约自主招生
·
高考零分作文
·
高考查分网
更多专题
推荐文章
·
2013呼和浩特中考成绩查询系统
·
2013呼和浩特中考成绩查询方式
·
2013内蒙古五年制高职网上填报志愿录取
·
2013年呼和浩特初中高中招生工作的通知
·
2013内蒙古中考网上报名系统
·
2013内蒙古中考统一网上报名时间安排
·
2013内蒙古中考统一网上报名录取安排的
·
2013年内蒙古中考考试网上报名办法及程
·
2012年内蒙古五年制高职3+2补录第二次
·
内蒙古教育招生考试中心五年制高职网上
·
2012年内蒙古自治区五年制高职3+2招生
·
呼和浩特市教育局2012中考初中高中招生
|
关于我们
|
联系我们
|
版权申明
|
网站导航
|
琼ICP备12003406号