学历类
|
阳光高考
美术高考
研究生
自考
成人高考
专升本
中考
会考
外语类|
四 六 级
职称英语
商务英语
公共英语
日语能力
资格类
|
公 务 员
报 关 员
银行从业
司法考试
导 游 证
教师资格
财会类|
会 计 证
经 济 师
会计职称
注册会计
税 务 师
工程类
|
一级建造
二级建造
造 价 师
造 价 员
咨 询 师
监 理 师
医学类|
卫生资格
执业医师
执业药师
执业护士
国际护士
计算机
|
等级考试
软件水平
应用能力
其它类
|
论文
驾照考试
书法等级
少儿英语
报检员
单证员
教案
专题
考试资讯
文档
3773考试网
-
中考网
-
各省中考
-
浙江中考
-
湖州中考
- 正文
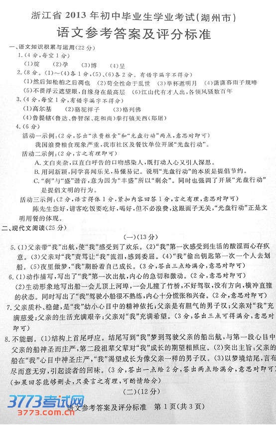
2013湖州中考语文答案及评分标准
来源:3773中考网
2013-6-17 14:51:47
2013湖州中考语文答案
2013湖州中考语文答案
1
2
下一页
2013年湖州中考语文试题试卷
湖州教育考试网www.hzjyks.com
2013湖州中考成绩查分时间方式
2013湖州中考考生人数26047人
2013湖州中考社会思品试题及答案
2013湖州中考科学试题及答案
2013湖州中考英语试题及答案
2013湖州中考数学试题及答案
2013湖州中考语文试题及答案
2013湖州中考成绩查询:湖州教育考试网
2013年湖州中考招生优惠加分考生名单公示
2013湖州高中招生政策问答
湖州交通学校2013提前招生政策公布
2013年湖州市现代农业技术学校提前招生报名表
湖州市现代农业技术学校2013年提前招生报名汇总表
分享到:
QQ空间
新浪微博
腾讯微博
人人网
上一个文章:
2013年湖州中考语文试题试卷
【
各省中考
】
北京中考
天津中考
上海中考
湖南中考
四川中考
贵州中考
湖北中考
宁夏中考
青海中考
河北中考
河南中招
江苏中考
浙江中考
云南中考
江西中考
广西中考
广东中考
黑龙江中考
新疆中考
山西中考
陕西中考
重庆中考
甘肃中考
内蒙古中考
海南中考
辽宁中考
山东中考
安徽中考
吉林中考
西藏中考
新疆内高班
热门专题
·
英语四六级查分
·
高考试题及答案
·
中考录取查询
·
中考分数线
·
中考试题答案网
·
中考作文网
·
中考查分网
·
卓越联盟自主招生
·
华约自主招生AAA测试
·
北约自主招生
·
高考零分作文
·
高考查分网
更多专题
推荐文章
·
2013湖州中考语文答案及评分标准
·
2013湖州中考成绩查分时间方式
·
2013湖州中考成绩查询:湖州教育考试网
·
2013年湖州市区高中招生实施办法的通知
·
湖州市2013年初中毕业生学业考试与高中
·
湖州市区2012年中考中职分数线
·
2012年湖州市中考成绩查询已经开始
·
2012年湖州市中考与高中招生实施意见发
·
2011年湖州中考物理试题及答案
·
浙江湖州2011年中考语文试题及答案
|
关于我们
|
联系我们
|
版权申明
|
网站导航
|
琼ICP备12003406号