3773考试网
 3773考试网 - 中考网 - 各省中考 - 山东中考 - 济南中考 - 正文

2014济南中考志愿填报及录取时间

来源:2exam.com 2014-7-2 21:05:39


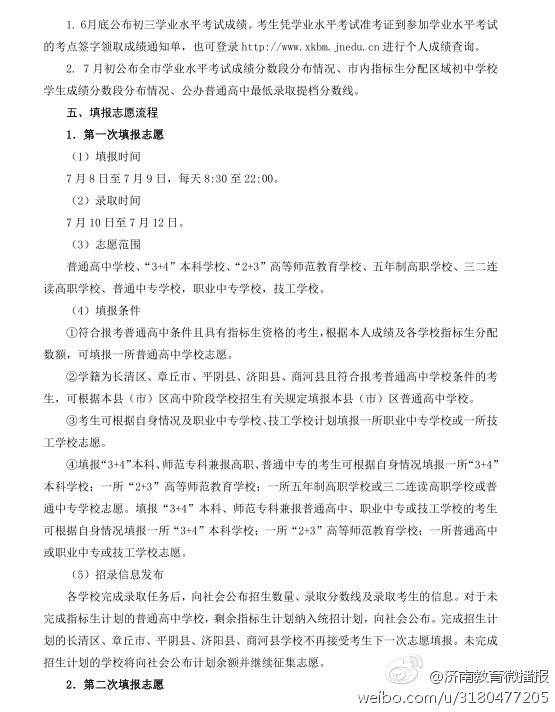
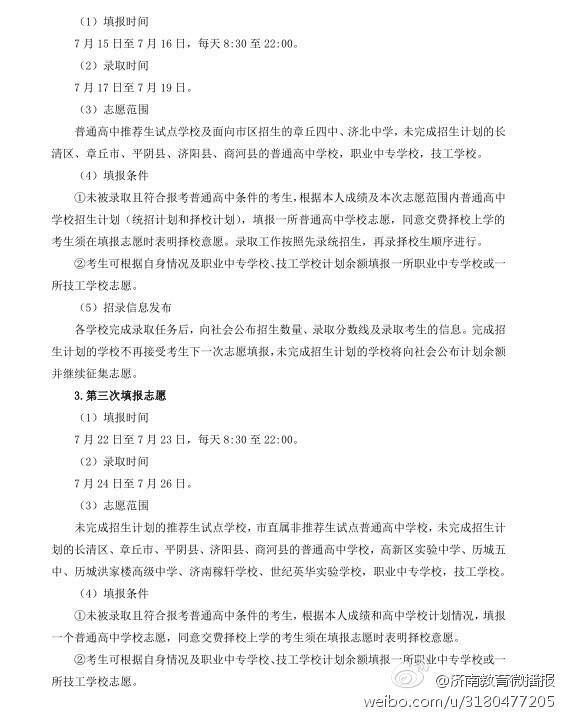
【关于网友询问录取分数线的回复】每个考生最多有4次填报志愿的机会,志愿填报及录取时间:7.8--9(录取7.10--12)7.15--16(录取7.17--19)7.22--23(录取7.24--26)7.29--30(录取7.31--8.2)每批次录取完成后公布各校招生数量、录取分数线及录取考生的信息。详询志愿填程序及要求。









  • 上一个文章:
  • 网站版权与免责声明
    ①由于各方面情况的不断调整与变化,本网所提供的相关信息请以权威部门公布的正式信息为准.
    ②本网转载的文/图等稿件出于非商业性目的,如转载稿涉及版权及个人隐私等问题,请在两周内邮件fjksw@163.com联系.


    | 关于我们 | 联系我们 | 版权申明 | 网站导航 |
    琼ICP备12003406号