学历类
|
阳光高考
美术高考
研究生
自考
成人高考
专升本
中考
会考
外语类|
四 六 级
职称英语
商务英语
公共英语
日语能力
资格类
|
公 务 员
报 关 员
银行从业
司法考试
导 游 证
教师资格
财会类|
会 计 证
经 济 师
会计职称
注册会计
税 务 师
工程类
|
一级建造
二级建造
造 价 师
造 价 员
咨 询 师
监 理 师
医学类|
卫生资格
执业医师
执业药师
执业护士
国际护士
计算机
|
等级考试
软件水平
应用能力
其它类
|
论文
驾照考试
书法等级
少儿英语
报检员
单证员
教案
专题
考试资讯
文档
3773考试网
-
中考网
-
各省中考
-
山东中考
-
济宁中考
- 正文
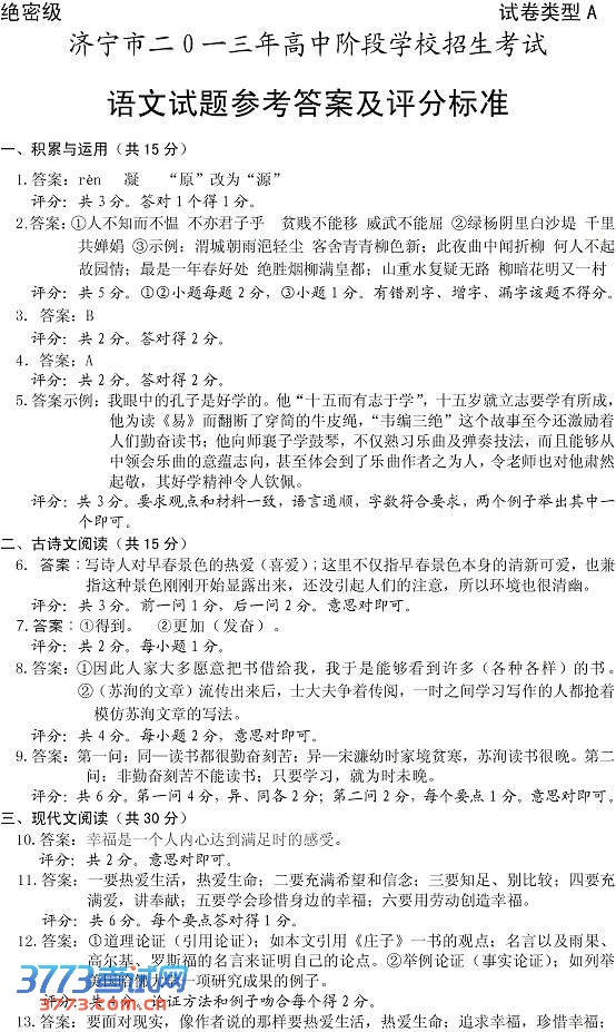
2013济宁中考语文试卷答案发布
来源:3773中考
2013-6-16 12:43:09
2013济宁中考语文答案
2013济宁中考语文答案
2013济宁中考语文试题试卷
2013济宁中考物理试题及部分答案
2013济宁中考政治试卷及答案发布
2013济宁中考数学试卷
2013济宁中考数学试题试卷答案
2013济宁中考地理生物试题及答案
2013济宁中考历史政治试题及答案
2013济宁中考化学物理试题及答案
2013济宁中考英语试题及答案
2013济宁中考数学试题及答案
2013济宁中考语文试题及答案
2013济宁中考考生报名人数62135名
2013济宁中考体育考试成绩当场公布
2013济宁汶上县高中招生录取政策方案
2013济宁中考高中录取加分政策
分享到:
QQ空间
新浪微博
腾讯微博
人人网
上一个文章:
2013济宁中考语文试题试卷
【
各省中考
】
北京中考
天津中考
上海中考
湖南中考
四川中考
贵州中考
湖北中考
宁夏中考
青海中考
河北中考
河南中招
江苏中考
浙江中考
云南中考
江西中考
广西中考
广东中考
黑龙江中考
新疆中考
山西中考
陕西中考
重庆中考
甘肃中考
内蒙古中考
海南中考
辽宁中考
山东中考
安徽中考
吉林中考
西藏中考
新疆内高班
热门专题
·
英语四六级查分
·
高考试题及答案
·
中考录取查询
·
中考分数线
·
中考试题答案网
·
中考作文网
·
中考查分网
·
卓越联盟自主招生
·
华约自主招生AAA测试
·
北约自主招生
·
高考零分作文
·
高考查分网
更多专题
推荐文章
·
2013济宁中考语文试卷答案发布
·
2013济宁中考政治试卷及答案发布
·
2013济宁中考数学试题试卷答案
·
汶上县教育局2013年济宁中考高中招生工
·
2013济宁中考体育考试工作的通知
·
2013年济宁中考物理化学实验操作考试实
·
山东济宁市2012年中考统招录取分数线
·
济宁市教育局2012济宁中考和高中阶段学
·
山东济宁2011艺考生人数6年首下降 中考
·
2011济宁市中考查分济宁中考成绩查询
·
山东济宁2011中考历史试题及答案
·
2011年山东济宁市中考思想品德试题及答
·
山东济宁2011中考英语试题
|
关于我们
|
联系我们
|
版权申明
|
网站导航
|
琼ICP备12003406号