学历类
|
阳光高考
美术高考
研究生
自考
成人高考
专升本
中考
会考
外语类|
四 六 级
职称英语
商务英语
公共英语
日语能力
资格类
|
公 务 员
报 关 员
银行从业
司法考试
导 游 证
教师资格
财会类|
会 计 证
经 济 师
会计职称
注册会计
税 务 师
工程类
|
一级建造
二级建造
造 价 师
造 价 员
咨 询 师
监 理 师
医学类|
卫生资格
执业医师
执业药师
执业护士
国际护士
计算机
|
等级考试
软件水平
应用能力
其它类
|
论文
驾照考试
书法等级
少儿英语
报检员
单证员
教案
专题
考试资讯
文档
3773考试网
-
中考网
-
各省中考
-
甘肃中考
-
兰州中考
- 正文
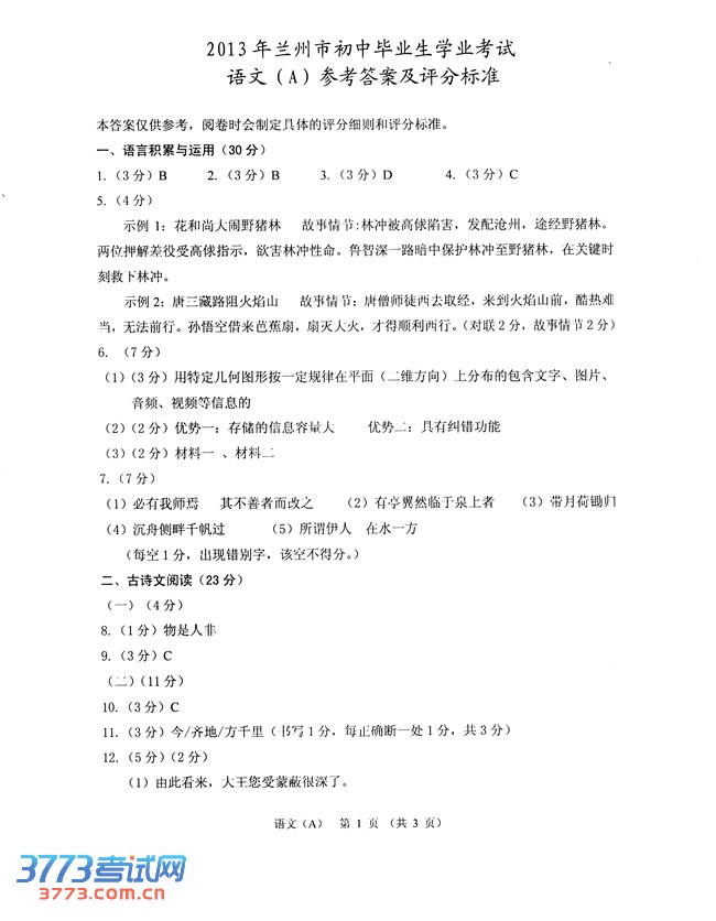
2013兰州中考语文答案及评分标准
来源:3773中考
2013-6-20 7:44:05
2013兰州中考语文答案及评分标准
2013兰州中考化学答案及评分标准
2013兰州中考英语答案及评分标准
2013兰州中考物理答案及评分标准
2013兰州中考数学答案及评分标准公布
2013兰州中考试题及答案公布
兰州市中考网上报名系统2013兰州中考录取查询
2013兰州中考成绩查询查分方式
2013兰州中考数学试卷发布
2013兰州中考化学试卷(不含答案)
2013兰州凯文中学招生计划
兰州凯文中学简介
兰州凯文中学2013年招生
2013兰州中考初二地理生物会考举行
2013兰州中考科目Ⅱ变为2B3C(含)以上
2013兰州中考成绩查询1600821、16887821
分享到:
QQ空间
新浪微博
腾讯微博
人人网
上一个文章:
2013兰州中考化学答案及评分标准
【
各省中考
】
北京中考
天津中考
上海中考
湖南中考
四川中考
贵州中考
湖北中考
宁夏中考
青海中考
河北中考
河南中招
江苏中考
浙江中考
云南中考
江西中考
广西中考
广东中考
黑龙江中考
新疆中考
山西中考
陕西中考
重庆中考
甘肃中考
内蒙古中考
海南中考
辽宁中考
山东中考
安徽中考
吉林中考
西藏中考
新疆内高班
热门专题
·
英语四六级查分
·
高考试题及答案
·
中考录取查询
·
中考分数线
·
中考试题答案网
·
中考作文网
·
中考查分网
·
卓越联盟自主招生
·
华约自主招生AAA测试
·
北约自主招生
·
高考零分作文
·
高考查分网
更多专题
推荐文章
·
2013兰州中考化学答案及评分标准
·
2013兰州中考英语答案及评分标准
·
2013兰州中考物理答案及评分标准
·
2013兰州中考数学答案及评分标准公布
·
2013兰州中考试题及答案公布
·
兰州市中考网上报名系统2013兰州中考录
·
2013兰州中考成绩查询查分方式
·
2013兰州中考成绩查询1600821、168878
·
2013年甘肃省普通中专学校招生实施办法
·
2013兰州中考报名系统http://zkbm.lan
·
2013兰州高中中考录取分数线预估
·
关于做好2013年兰州中考体育考试工作的
·
兰州市2013年中考高中招生考试工作实施
·
2013甘肃异地中考方案政策公布
·
2012兰州中考成绩查询开始
|
关于我们
|
联系我们
|
版权申明
|
网站导航
|
琼ICP备12003406号