首页
高考
美术高考
成人高考
考研
自考
中考
会考
专升本
高校
公务员
导游考试
更多
自主招生
|
保送生
|
艺术特长生
|
高水平运动员
|
空乘民航招飞
|
军校国防生
|
空军招飞
|
高考作文
|
大学排行榜
|
中考分数线
|
中考查分
3773考试网
-
中考网
-
各省中考
-
四川中考
-
乐山中考
- 正文
【
各省中考
】
北京中考
天津中考
上海中考
湖南中考
四川中考
贵州中考
湖北中考
宁夏中考
青海中考
河北中考
河南中招
江苏中考
浙江中考
云南中考
江西中考
广西中考
广东中考
黑龙江中考
新疆中考
山西中考
陕西中考
重庆中考
甘肃中考
内蒙古中考
海南中考
辽宁中考
山东中考
安徽中考
吉林中考
西藏中考
新疆内高班
2015乐山中考历史试题及答案发布
来源:2exam.com
2015-6-17 12:05:06
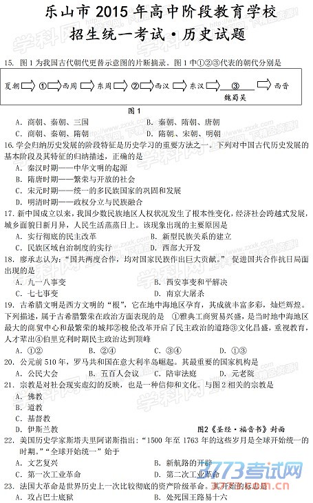
2015四川乐山市中考历史试题及答案(图片版):
1
2
3
下一页
您可能喜欢的文章
2015乐山市中考语文试题及答案发布
2015乐山夹江县中考成绩查询网站:夹江县教
2015乐山峨眉山市中考成绩查询网站:峨眉山
2015乐山犍为中考成绩查询网站:犍为县教育
2015乐山井研中考成绩查询网站:井研县教育
2015乐山峨边中考成绩查询网站:峨边县教育
2015乐山马边中考成绩查询网站:马边县教育
2015乐山沐川中考成绩查询网站:沐川县教育
2015乐山中考成绩查询方式-乐山市教育局网站
2015年乐山中考普通高中招生计划
上一个文章:
2015乐山市中考语文试题及答案发布
网站版权与免责声明
①由于各方面情况的不断调整与变化,本网所提供的相关信息请以权威部门公布的正式信息为准.
②本网转载的文/图等稿件出于非商业性目的,如转载稿涉及版权及个人隐私等问题,请在两周内邮件fjksw@163.com联系.
最新文章
·
2015乐山中考历史试题及答案发布
·
2015乐山市中考语文试题及答案发布
·
2015乐山夹江县中考成绩查询网站:夹江
·
2015乐山峨眉山市中考成绩查询网站:峨
·
2015乐山犍为中考成绩查询网站:犍为县
·
2015乐山井研中考成绩查询网站:井研县
·
2015乐山峨边中考成绩查询网站:峨边县
·
2015乐山马边中考成绩查询网站:马边县
·
2015乐山沐川中考成绩查询网站:沐川县
·
2015乐山中考成绩查询方式-乐山市教育局
·
2015年乐山中考普通高中招生计划
·
乐山市教育局关于2015年乐山中考加分名
·
乐山招生考试网2015乐山五年制志愿填报
·
2015乐山中考时间科目安排
·
2015乐山中考分数线
推荐文章
·
2015乐山中考成绩查询方式-乐山市教育局
·
2015乐山中考考试及录取工作日程安排表
·
2015乐山中考招生政策方案公布
·
乐山市教育局2015年乐山中考招生政策答
·
2015乐山中考体育考试工作的通知
·
2014乐山中考成绩查询查分网站入口:乐
·
2014乐山中考成绩查询时间网站入口
·
2014乐山中考招生政策发布
·
2013乐山中考录取分数线
·
四川2013乐山孝姑中学录取分数线:431分
·
四川2013乐山罗城中学录取分数线:475
·
四川2013乐山延风中学录取分数线:392分
·
2013乐山中考数学试题试卷发布
|
关于我们
|
联系我们
|
版权申明
|
网站导航
|
琼ICP备12003406号