3773考试网
 3773考试网 - 中考网 - 各省中考 - 山东中考 - 临沂中考 - 正文

2015临沂中考语文试题发布

来源:2exam.com 2015-6-18 11:05:09

及时公布临沂中考试题、答案和中考作文。祝各位考生都能取得好的成绩。2015山东省临沂市中考思想政治试题:

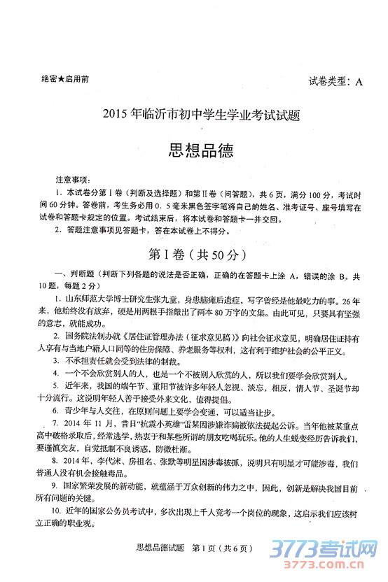
山东省临沂市2015年中考政治试题(扫描版,无答案)1

山东省临沂市2015年中考政治试题(扫描版,无答案)

山东省临沂市2015年中考政治试题(扫描版,无答案)2

山东省临沂市2015年中考政治试题(扫描版,无答案



  • 上一个文章:
  • 网站版权与免责声明
    ①由于各方面情况的不断调整与变化,本网所提供的相关信息请以权威部门公布的正式信息为准.
    ②本网转载的文/图等稿件出于非商业性目的,如转载稿涉及版权及个人隐私等问题,请在两周内邮件fjksw@163.com联系.
    最新文章


    | 关于我们 | 联系我们 | 版权申明 | 网站导航 |
    琼ICP备12003406号