首页
高考
美术高考
成人高考
考研
自考
中考
会考
专升本
高校
公务员
导游考试
更多
自主招生
|
保送生
|
艺术特长生
|
高水平运动员
|
空乘民航招飞
|
军校国防生
|
空军招飞
|
高考作文
|
大学排行榜
|
中考分数线
|
中考查分
3773考试网
-
中考网
-
各省中考
-
浙江中考
-
宁波中考
- 正文
【
各省中考
】
北京中考
天津中考
上海中考
湖南中考
四川中考
贵州中考
湖北中考
宁夏中考
青海中考
河北中考
河南中招
江苏中考
浙江中考
云南中考
江西中考
广西中考
广东中考
黑龙江中考
新疆中考
山西中考
陕西中考
重庆中考
甘肃中考
内蒙古中考
海南中考
辽宁中考
山东中考
安徽中考
吉林中考
西藏中考
新疆内高班
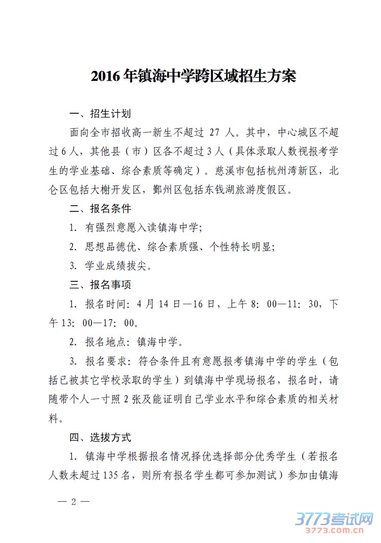
2016年镇海中学跨区域招生方案
来源:宁波市教育局
2016-4-12 8:26:53
2016年镇海中学跨区域招生方案
您可能喜欢的文章
余姚市三中2016年传媒艺术特色班招生简章
2016宁波镇海中学跨区域招生政策 4月14日开
余姚二中2016年美术班招生简章
江北区教育局发布2016幼儿园招生工作通知
2016年余姚中学招生工作的通知录取办法
余姚市教育局2016年小学小升初招生工作的意
2016宁波余姚小学初中招生政策 允许民办学校
2016宁波中考招生加分项目的通知
宁波江北区2016学年有招生资质幼儿园名单
宁波市江北区教育局2016学年幼儿园招生工作
上一个文章:
余姚市三中2016年传媒艺术特色班招生简章
网站版权与免责声明
①由于各方面情况的不断调整与变化,本网所提供的相关信息请以权威部门公布的正式信息为准.
②本网转载的文/图等稿件出于非商业性目的,如转载稿涉及版权及个人隐私等问题,请在两周内邮件fjksw@163.com联系.
最新文章
·
2016年镇海中学跨区域招生方案
·
余姚市三中2016年传媒艺术特色班招生简
·
2016宁波镇海中学跨区域招生政策 4月1
·
余姚二中2016年美术班招生简章
·
2016年余姚中学招生工作的通知录取办法
·
2016宁波中考招生加分项目的通知
·
2016宁波镇海中学跨区域招生方案公布
·
2016年宁海县中考体育考试领队会议的通
·
2016年宁波宁海县中考重要政策解读
·
2016宁海中考重要政策解读
·
2016宁波宁海县中考政策出台
·
2016宁波镇海区高中招生计划
·
镇海区教育局2016年小学初中高中招生计
·
2016宁波效实中学三位一体招生书面评审
·
2016宁波中学三位一体招生初审通过考生
推荐文章
·
2016宁波市区中考方案和直属高中招生工
·
宁波市北仑区教育局2016北仑区中考方案
·
2016宁波市北仑区小学初中高中招生方案
·
2016年宁波市初中毕业生综合素质测评方
·
宁波市教育局2016宁波中考高中招生工作
·
2015宁波鄞州区中考分数线划定
·
2015宁波镇海区职教中心录取分数线公布
·
2015宁波市慈湖中学等七所高中投档分数
·
2015宁波效实中学等九所高中投档分数线
·
2015宁波兰溪市中考分数线公布
·
2015宁波余姚中考分数线公布
·
2015慈溪市中考分数线公布
·
2015宁波中考象山县高中最低分数线公布
·
2015宁海中考成绩查询系统:宁海县教育
·
2015镇海中考成绩查询入口-镇海区教育信
|
关于我们
|
联系我们
|
版权申明
|
网站导航
|
琼ICP备12003406号