首页
高考
美术高考
成人高考
考研
自考
中考
会考
专升本
高校
公务员
导游考试
更多
自主招生
|
保送生
|
艺术特长生
|
高水平运动员
|
空乘民航招飞
|
军校国防生
|
空军招飞
|
高考作文
|
大学排行榜
|
中考分数线
|
中考查分
3773考试网
-
中考
-
各省中考
-
山东中考
-
青岛中考
- 正文
【
各省中考
】
北京中考
天津中考
上海中考
湖南中考
四川中考
贵州中考
湖北中考
宁夏中考
青海中考
河北中考
河南中招
江苏中考
浙江中考
云南中考
江西中考
广西中考
广东中考
黑龙江中考
新疆中考
山西中考
陕西中考
重庆中考
甘肃中考
内蒙古中考
海南中考
辽宁中考
山东中考
安徽中考
吉林中考
西藏中考
新疆内高班
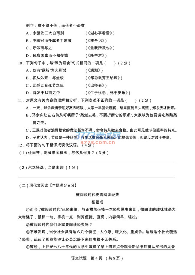
2016青岛中考语文试题发布
来源:3773考试网
2016-6-15 9:44:54
上一页
[1]
[2]
[3]
[4]
[5]
下一页
您可能喜欢的文章
2016青岛中考历史试题难度点评
2016青岛中考物理试题难度系数有所降低
2016青岛中考思想品德试题难度点评
2016青岛中考生物试题难度点评
2016青岛中考地理试题难度点评
2016青岛中考英语试题难度点评
2016青岛中考化学试题难度点评
2016青岛中考语文试题难度点评
青岛教育局公布2016年中考试题难度点评
2016青岛市内三区高中录取加分优待考生名单
上一个文章:
2016青岛中考历史试题难度点评
网站版权与免责声明
①由于各方面情况的不断调整与变化,本网所提供的相关信息请以权威部门公布的正式信息为准.
②本网转载的文/图等稿件出于非商业性目的,如转载稿涉及版权及个人隐私等问题,请在两周内邮件fjksw@163.com联系.
最新文章
·
2016青岛中考语文试题发布
·
2016青岛中考历史试题难度点评
·
2016青岛中考物理试题难度系数有所降
·
2016青岛中考思想品德试题难度点评
·
2016青岛中考生物试题难度点评
·
2016青岛中考地理试题难度点评
·
2016青岛中考英语试题难度点评
·
2016青岛中考化学试题难度点评
·
2016青岛中考语文试题难度点评
·
青岛教育局公布2016年中考试题难度点
·
2016青岛市内三区高中录取加分优待考
·
2016青岛中考生物学试题点评
·
2016青岛中考地理试题点评
·
2016青岛中考化学试题点评
·
2016青岛中考物理试题难度系数低于去
推荐文章
·
2016青岛教育网中考成绩查询入口
·
2016青岛初二会考成绩查询入口
·
2016青岛中考管理平台成绩查询入口
·
2016青岛中考查分网站:青岛市教育局
·
2016青岛中考成绩查询方法
·
2016青岛中考志愿填报系统入口
·
2016青岛中考志愿填报时间网站
·
2016青岛中考成绩查询网站微信-青岛市
·
2016即墨中考成绩查询网站微信
·
2016青岛中考考试实施意见
·
青岛中考管理平台网址http://wsbm.qd
·
2016青岛中考报名志愿填报成绩查询入
·
2016青岛初二会考成绩查询微信号网站
·
2016青岛中考成绩查询网站-青岛市教育
·
青岛市教育局2016青岛中考方案高中招
|
关于我们
|
联系我们
|
版权申明
|
网站导航
|
手机版
琼ICP备12003406号