首页
高考
美术高考
成人高考
考研
自考
中考
会考
专升本
高校
公务员
导游考试
更多
自主招生
|
保送生
|
艺术特长生
|
高水平运动员
|
空乘民航招飞
|
军校国防生
|
空军招飞
|
高考作文
|
大学排行榜
|
中考分数线
|
中考查分
3773考试网
-
中考网
-
各省中考
-
山东中考
-
泰安中考
- 正文
【
各省中考
】
北京中考
天津中考
上海中考
湖南中考
四川中考
贵州中考
湖北中考
宁夏中考
青海中考
河北中考
河南中招
江苏中考
浙江中考
云南中考
江西中考
广西中考
广东中考
黑龙江中考
新疆中考
山西中考
陕西中考
重庆中考
甘肃中考
内蒙古中考
海南中考
辽宁中考
山东中考
安徽中考
吉林中考
西藏中考
新疆内高班
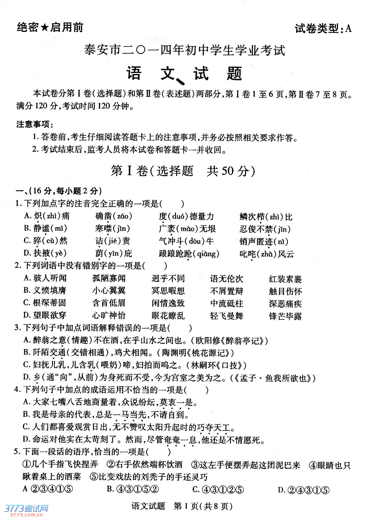
2014年泰安市中考语文试题及答案发布
来源:2exam.com
2014-6-16 20:38:06
1
2
3
4
下一页
您可能喜欢的文章
2014泰安中考数学试题答案及评分标准发布
泰安市2014年中考英语试题及答案发布
泰安高新区社会事业局咨询电话8938350
东平县教育局咨询电话13455387591
宁阳县教育局咨询电话5688621
肥城市教育局咨询电话3211825
岱岳区教育局咨询电话8566508
泰山区教育局咨询电话6276103
新泰市教育局咨询电话7250391
2014泰安中考成绩查询入口http://www.taszk.com/
上一个文章:
2014泰安中考数学试题答案及评分标准发布
网站版权与免责声明
①由于各方面情况的不断调整与变化,本网所提供的相关信息请以权威部门公布的正式信息为准.
②本网转载的文/图等稿件出于非商业性目的,如转载稿涉及版权及个人隐私等问题,请在两周内邮件fjksw@163.com联系.
最新文章
·
2014年泰安市中考语文试题及答案发布
·
2014泰安中考数学试题答案及评分标准发
·
泰安市2014年中考英语试题及答案发布
·
泰安高新区社会事业局咨询电话8938350
·
东平县教育局咨询电话13455387591
·
宁阳县教育局咨询电话5688621
·
肥城市教育局咨询电话3211825
·
岱岳区教育局咨询电话8566508
·
泰山区教育局咨询电话6276103
·
新泰市教育局咨询电话7250391
·
2014泰安中考成绩查询入口http://www.t
·
2014年泰安市职业类学校分专业招生计划
·
2014泰安中考招生录取工作意见
·
2014泰安中考录取工作进程计划表
·
泰安市2014年中考高中招生录取意见出台
推荐文章
·
2014泰安中考数学试题答案及评分标准发
·
2014泰安中考成绩查询入口http://www.t
·
2014年泰安市普通高中招生计划统计表
·
2013泰安中考分数线(各高中统招指标生)
·
2013泰安中考生物试卷及答案发布
·
2013年泰安中考招生工作时间日程表
·
泰安市2013年中考与高中招生工作意见
·
泰安市初中学生学业考试信息管理平台ww
·
2013年泰安中考网上模拟报名的通知
·
2013年泰安市中考实行网上阅卷的通知
·
泰安教育局2012年泰安中考体育与健康测
·
肥城2011中考分数线、肥城市高中招生录
·
2011肥城市泰西高中录取分数线 泰西高中
·
泰安2011中考录取分数线公布
·
2011年山东泰安中考地理试题及答案
|
关于我们
|
联系我们
|
版权申明
|
网站导航
|
琼ICP备12003406号