首页
高考
美术高考
成人高考
考研
自考
中考
会考
专升本
高校
公务员
导游考试
更多
自主招生
|
保送生
|
艺术特长生
|
高水平运动员
|
空乘民航招飞
|
军校国防生
|
空军招飞
|
高考作文
|
大学排行榜
|
中考分数线
|
中考查分
3773考试网
-
中考网
-
各省中考
-
山东中考
-
泰安中考
- 正文
【
各省中考
】
北京中考
天津中考
上海中考
湖南中考
四川中考
贵州中考
湖北中考
宁夏中考
青海中考
河北中考
河南中招
江苏中考
浙江中考
云南中考
江西中考
广西中考
广东中考
黑龙江中考
新疆中考
山西中考
陕西中考
重庆中考
甘肃中考
内蒙古中考
海南中考
辽宁中考
山东中考
安徽中考
吉林中考
西藏中考
新疆内高班
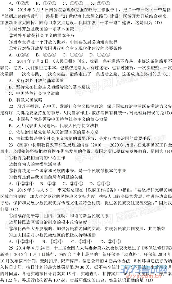
2015泰安中考思想品德试题及答案发布
来源:2exam.com
2015-6-17 11:25:15
上一页
1
2
3
4
下一页
您可能喜欢的文章
2015泰安中考数学试题及答案免费版
2015泰安中考历史试题及答案免费发布
2015年泰安中考英语试题免费
2015泰安中考英语答案免费发布
2015泰安中考英语试题发布(图片)
2015泰安中考英语试题答案发布
2015泰安中考语文试题发布
2015泰安中考化学试题发布
2015泰安中考作文题目:伯牙子期
泰安2015年2+3高等师范教育招生计划
上一个文章:
2015泰安中考数学试题及答案免费版
网站版权与免责声明
①由于各方面情况的不断调整与变化,本网所提供的相关信息请以权威部门公布的正式信息为准.
②本网转载的文/图等稿件出于非商业性目的,如转载稿涉及版权及个人隐私等问题,请在两周内邮件fjksw@163.com联系.
最新文章
·
2015泰安中考思想品德试题及答案发布
·
2015泰安中考数学试题及答案免费版
·
2015泰安中考历史试题及答案免费发布
·
2015年泰安中考英语试题免费
·
2015泰安中考英语答案免费发布
·
2015泰安中考英语试题发布(图片)
·
2015泰安中考英语试题答案发布
·
2015泰安中考语文试题发布
·
2015泰安中考化学试题发布
·
2015泰安中考作文题目:伯牙子期
·
泰安2015年2+3高等师范教育招生计划
·
2015年泰安五年专招生计划
·
泰安2015年三二连读高职招生计划
·
泰安2015年普通中专招生计划
·
泰安2015年3+4高职招生计划
推荐文章
·
2015泰安中考数学试题及答案免费版
·
2015泰安中考历史试题及答案免费发布
·
2015泰安中考英语答案免费发布
·
2015泰安中考英语试题答案发布
·
泰安市教育局2015泰安中考录取工作意见
·
2015泰安中考高中招生计划表
·
泰安市教育局2015年泰安中考录取工作意
·
泰安市教育局规范普通高中招生行为的通
·
2015泰安中考招生管理平台www.taszk.co
·
泰安市教育局2015年泰安中考方案政策工
·
2014泰安中考志愿填报系统入口(普通高中
·
2014泰安中考录取分数线公布
·
2014泰安中考成绩查询网站:泰安市中考
·
2014泰安中考成绩查询开通www.taszk.co
·
2014泰安中考数学试题答案及评分标准发
|
关于我们
|
联系我们
|
版权申明
|
网站导航
|
琼ICP备12003406号