首页
高考
美术高考
成人高考
考研
自考
中考
会考
专升本
高校
公务员
导游考试
更多
自主招生
|
保送生
|
艺术特长生
|
高水平运动员
|
空乘民航招飞
|
军校国防生
|
空军招飞
|
高考作文
|
大学排行榜
|
中考分数线
|
中考查分
3773考试网
-
中考网
-
各省中考
-
山西中考
-
太原中考
- 正文
【
各省中考
】
北京中考
天津中考
上海中考
湖南中考
四川中考
贵州中考
湖北中考
宁夏中考
青海中考
河北中考
河南中招
江苏中考
浙江中考
云南中考
江西中考
广西中考
广东中考
黑龙江中考
新疆中考
山西中考
陕西中考
重庆中考
甘肃中考
内蒙古中考
海南中考
辽宁中考
山东中考
安徽中考
吉林中考
西藏中考
新疆内高班
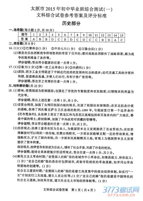
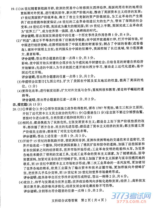
2015太原中考一模文综试题答案
来源:2exam.com
2015-4-24 15:49:19
太原市2015年
初中毕业
班综合测试一
文科
综合
试题
参考答案及评分参考
一 选择题(每小题2分,共30分)
1-5 ABBDC 6-10 BDCDC 11-15 CBDAC
1
2
下一页
您可能喜欢的文章
2015太原中考一模数学答案
2015太原中考一模理综试题答案及评分参考
2015太原中考一模语文试题答案
2015太原中考体育考试时间安排和考试规程
2015年太原小学新生入学政策详解
2015太原中考体育考试项目规则详解
2015太原中考体测实施方案考试项目规则
2015太原中考体育测试时间5月6日开始
2015太原小学招生入学政策规定解读
2015太原中考报名公告登录太原招生考试网
上一个文章:
2015太原中考一模数学答案
网站版权与免责声明
①由于各方面情况的不断调整与变化,本网所提供的相关信息请以权威部门公布的正式信息为准.
②本网转载的文/图等稿件出于非商业性目的,如转载稿涉及版权及个人隐私等问题,请在两周内邮件fjksw@163.com联系.
最新文章
·
2015太原中考一模文综试题答案
·
2015太原中考一模数学答案
·
2015太原中考一模理综试题答案及评分参
·
2015太原中考一模语文试题答案
·
2015太原中考体育考试时间安排和考试规
·
2015太原中考体育考试项目规则详解
·
2015太原中考体测实施方案考试项目规则
·
2015太原中考体育测试时间5月6日开始
·
2015太原中考报名公告登录太原招生考试
·
2015太原中考报名工作问题解答
·
2015太原中考理化实验操作和信息技术考
·
2015太原中考报名系统入口:太原招生考试
·
2015太原中考网上报名操作规程解读
·
2015太原中考考生报名登记表填表说明
·
2015太原中考报名表及填表说明
推荐文章
·
2015太原中考一模理综试题答案及评分参
·
2015太原中考报名系统入口:太原招生考试
·
2015太原中考网上报名操作规程解读
·
2015太原中考报名表及填表说明
·
2015太原中考报名事项公告
·
2014太原中考预估分数线公布
·
2014太原中考成绩查询快速入口开通
·
太原招生考试网2014太原中考成绩查询系
·
2014太原中考成绩查询网站:太原市招生
·
太原市教育局2014年高中体育艺术特长生
·
2013太原中考预估分数线公布
·
2013太原中考录取分数线公布
·
2013太原中考成绩查询电话12345
·
2013太原市中考成绩查询网站http://ksz
·
2013太原中考成绩查询查分:太原教育信
|
关于我们
|
联系我们
|
版权申明
|
网站导航
|
琼ICP备12003406号