首页
高考
美术高考
成人高考
考研
自考
中考
会考
专升本
高校
公务员
导游考试
更多
自主招生
|
保送生
|
艺术特长生
|
高水平运动员
|
空乘民航招飞
|
军校国防生
|
空军招飞
|
高考作文
|
大学排行榜
|
中考分数线
|
中考查分
3773考试网
-
中考网
-
各省中考
-
湖北中考
-
武汉中考
- 正文
【
各省中考
】
北京中考
天津中考
上海中考
湖南中考
四川中考
贵州中考
湖北中考
宁夏中考
青海中考
河北中考
河南中招
江苏中考
浙江中考
云南中考
江西中考
广西中考
广东中考
黑龙江中考
新疆中考
山西中考
陕西中考
重庆中考
甘肃中考
内蒙古中考
海南中考
辽宁中考
山东中考
安徽中考
吉林中考
西藏中考
新疆内高班
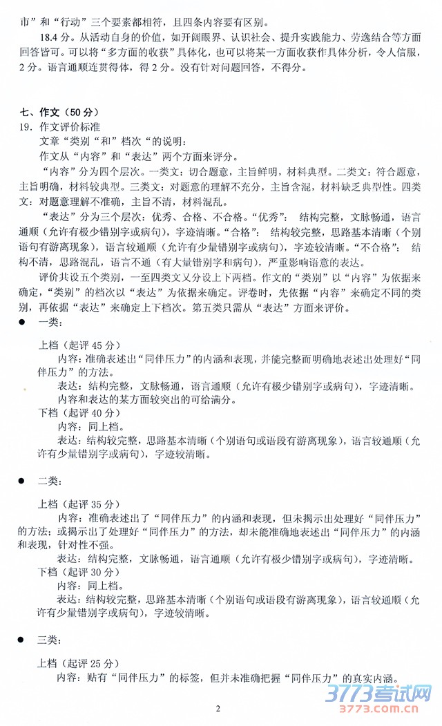
2015武汉中考初三元月调考语文答案发布
来源:武汉市教育局
2015-1-30 11:46:39
2014~2015学年度武汉市部分学校九年级调研测试语文参考答案 2015武汉初三元月调考语文答案发布
您可能喜欢的文章
2015武汉初三元月调考难度适中
武汉外校美加分校国际高中部2015自主招生考
2015武汉外国语学校美加分校国际高中自主招
2015武汉外校美加分校国际高中部自主招生考
2015武汉教育园区初一高一预备班项目
2015武汉枫叶小学初中春季入学招生报名
武汉枫叶教育园区2015春季初中招生说明会
2015武汉高中国际部招生淘汰率至少是30%
2015武汉初三元月调考时间科目安排
武汉六中国际部开设才艺必修课
上一个文章:
2015武汉初三元月调考难度适中
网站版权与免责声明
①由于各方面情况的不断调整与变化,本网所提供的相关信息请以权威部门公布的正式信息为准.
②本网转载的文/图等稿件出于非商业性目的,如转载稿涉及版权及个人隐私等问题,请在两周内邮件fjksw@163.com联系.
最新文章
·
2015武汉中考初三元月调考语文答案发布
·
2015武汉初三元月调考难度适中
·
武汉外校美加分校国际高中部2015自主招
·
2015武汉外国语学校美加分校国际高中自
·
2015武汉外校美加分校国际高中部自主招
·
2015武汉高中国际部招生淘汰率至少是30
·
2015武汉初三元月调考时间科目安排
·
武汉六中国际部开设才艺必修课
·
2015武汉六中空飞基地班湖北省招收100人
·
2014武汉中考普高录取84%考生读优质高中
·
2014武汉中考一般高中录取开始
·
2014武汉第三批次高中录取查询开通
·
2014武汉中考中招录取查询系统入口
·
2014年武汉市示范高中校线比省示范还高
·
2014武汉中招录取结果查询:武汉招考网
推荐文章
·
2015武汉中考初三元月调考语文答案发布
·
2014武汉中考中招录取查询系统入口
·
2014武汉中考省示范高中录取分数线
·
2014武汉市部分省级示范高中录取分数线
·
2014年武汉中考录取资格分数线划定
·
2014武汉中考成绩查询网站电话开通
·
2014武汉中考成绩查询查分网站入口
·
2014年武汉市中招少数民族子女享受优录
·
武汉市2014年申请宏志班资助学生名单(
·
武汉市2014年部分普通高中招录分配生候
·
2014年武汉外国语学校资格生名单(共20
·
2014武汉中考成绩查询时间方式
·
2014武汉中考考生网上报名填报志愿须知
·
2014武汉中考高中学校考试招生问答
·
2014武汉中招网上报名填报志愿模拟演练
|
关于我们
|
联系我们
|
版权申明
|
网站导航
|
琼ICP备12003406号