首页
高考
美术高考
成人高考
考研
自考
中考
会考
专升本
高校
公务员
导游考试
更多
自主招生
|
保送生
|
艺术特长生
|
高水平运动员
|
空乘民航招飞
|
军校国防生
|
空军招飞
|
高考作文
|
大学排行榜
|
中考分数线
|
中考查分
3773考试网
-
中考网
-
各省中考
-
湖北中考
-
武汉中考
- 正文
【
各省中考
】
北京中考
天津中考
上海中考
湖南中考
四川中考
贵州中考
湖北中考
宁夏中考
青海中考
河北中考
河南中招
江苏中考
浙江中考
云南中考
江西中考
广西中考
广东中考
黑龙江中考
新疆中考
山西中考
陕西中考
重庆中考
甘肃中考
内蒙古中考
海南中考
辽宁中考
山东中考
安徽中考
吉林中考
西藏中考
新疆内高班
2016武汉初三调考语文试题答案
来源:2exam.com
2016-4-21 19:58:06
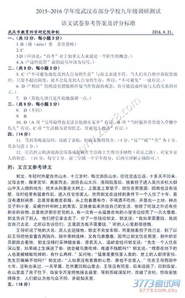
2015-2016学年度武汉市部分学校九年级调研测试语文试卷参考答案及评分标准 2016.4.21
1
2
下一页
您可能喜欢的文章
2016武汉初三调考数学试题答案
2016武汉初三调考思想品德试题答案
2016武汉中考网上填报志愿模拟演练安排
2016武汉中考网报系统初始密码发放
2016武汉中考填报志愿时间招生范围
武汉市教育局2016武汉中考方案政策
武汉市教育局规范2016年小学初中入学管理工
2016武汉艺术特长生资格认定音乐考生报到时
2016武汉中招网招生分配生外校资格生艺术特
2016沈阳中考英语听力口语考试流程
上一个文章:
2016武汉初三调考数学试题答案
网站版权与免责声明
①由于各方面情况的不断调整与变化,本网所提供的相关信息请以权威部门公布的正式信息为准.
②本网转载的文/图等稿件出于非商业性目的,如转载稿涉及版权及个人隐私等问题,请在两周内邮件fjksw@163.com联系.
最新文章
·
2016武汉初三调考语文试题答案
·
2016武汉初三调考数学试题答案
·
2016武汉初三调考思想品德试题答案
·
2016武汉中考网上填报志愿模拟演练安排
·
2016武汉中考网报系统初始密码发放
·
2016武汉中考填报志愿时间招生范围
·
武汉市教育局2016武汉中考方案政策
·
2016武汉艺术特长生资格认定音乐考生报
·
2016武汉中招网招生分配生外校资格生艺
·
2016武汉中考将划定4条资格线 志愿填报
·
武汉城市职业学院五年一贯制学前教育专
·
2016武汉中考中招填志愿初始密码25日前
·
2016武汉中考志愿填报答疑讲座暨武汉中
·
2016武汉中考考试时间安排
·
2016武汉中考网上填报志愿时间-武汉招考
推荐文章
·
2016武汉中考网上填报志愿模拟演练安排
·
2016武汉中考时间考试科目分值
·
2016武汉中考4所高中网上招生试验管理的
·
武汉市教育局2016中考高中招生考试工作
·
2016武汉中考物理化学生物实验操作技能
·
2016武汉中考普通高中宏志班招生工作的
·
2016武汉中考高中分配生招录工作的通知
·
2016武汉中考中招政策出台
·
2016武汉中考物理化学生物实验操作技能
·
2016武汉中考核对报名信息系统入口
·
2016武汉中考报名信息核对登录武汉招考
·
2016武汉中考体育考试时间内容分值政策
·
武汉市教育局2016武汉中考体育考试实施
·
2015武汉新洲区中考录取分数线
·
2015武汉第一批重点高中录取分数线
|
关于我们
|
联系我们
|
版权申明
|
网站导航
|
琼ICP备12003406号