首页
高考
美术高考
成人高考
考研
自考
中考
会考
专升本
高校
公务员
导游考试
更多
自主招生
|
保送生
|
艺术特长生
|
高水平运动员
|
空乘民航招飞
|
军校国防生
|
空军招飞
|
高考作文
|
大学排行榜
|
中考分数线
|
中考查分
3773考试网
-
中考
-
各省中考
-
安徽中考
-
芜湖中考
- 正文
【
各省中考
】
北京中考
天津中考
上海中考
湖南中考
四川中考
贵州中考
湖北中考
宁夏中考
青海中考
河北中考
河南中招
江苏中考
浙江中考
云南中考
江西中考
广西中考
广东中考
黑龙江中考
新疆中考
山西中考
陕西中考
重庆中考
甘肃中考
内蒙古中考
海南中考
辽宁中考
山东中考
安徽中考
吉林中考
西藏中考
新疆内高班
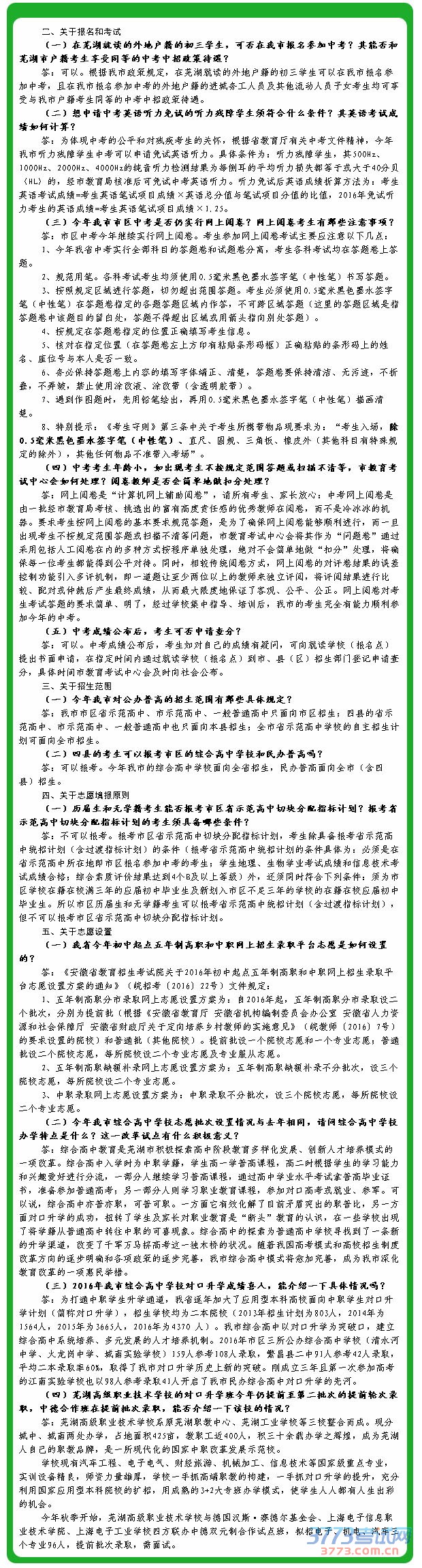
图解2016芜湖中考中招政策变化
来源:芜湖教育局
2016-6-3 19:03:03
图解:2016年中考中招政策“变”在哪?
您可能喜欢的文章
2016芜湖中考人数30236名设置13个考点
2016芜湖中考人数30236名设13个考点
2016年芜湖市中考中招政策宣传培训工作方案
2016芜湖中考美术特长生合格分数线
2016芜湖中考音乐特长生合格分数线
2016芜湖五年制高职和中职招生录取时间
2016芜湖中考录取原则和办法
2016芜湖中考考生照顾加分政策
2016芜湖中考志愿设置填报原则
2016芜湖中考招生计划及指标分配
上一个文章:
2016芜湖中考人数30236名设置13个考点
网站版权与免责声明
①由于各方面情况的不断调整与变化,本网所提供的相关信息请以权威部门公布的正式信息为准.
②本网转载的文/图等稿件出于非商业性目的,如转载稿涉及版权及个人隐私等问题,请在两周内邮件fjksw@163.com联系.
最新文章
·
图解2016芜湖中考中招政策变化
·
2016芜湖中考人数30236名设置13个考点
·
2016芜湖中考人数30236名设13个考点
·
2016年芜湖市中考中招政策宣传培训工作
·
2016芜湖中考美术特长生合格分数线
·
2016芜湖中考音乐特长生合格分数线
·
2016芜湖五年制高职和中职招生录取时间
·
2016芜湖中考录取原则和办法
·
2016芜湖中考考生照顾加分政策
·
2016芜湖中考志愿设置填报原则
·
2016芜湖中考招生计划及指标分配
·
2016芜湖中考高中招生办法
·
2016芜湖中考考试科目及试卷分值
·
2016芜湖中考方案高中招生工作实施办法
·
芜湖市教育局2016中考中招方案政策的通
推荐文章
·
2016芜湖中考方案高中招生工作实施办法
·
芜湖市教育局2016中考中招方案政策的通
·
2016芜湖中考美术特长生专业课考试实施
·
2016芜湖中考艺体特长生专业课合格线划
·
2016芜湖中考时间考试科目分值
·
2016芜湖市区高中艺体特长生招生计划和
·
2016芜湖中考体育考试报名须知考试内容
·
2016芜湖中考和体育考试艺体特殊资格考
·
2016芜湖中考艺体特长生资格考试方案安
·
2016芜湖中考报名时间方式:3月1日-10日
·
2016芜湖中考体育考试及体育特长生资格
·
2015芜湖市区中考体育考试项目及标准公
·
2015芜湖中招第二批学校录取分数线
·
2015芜湖中考录取查询系统入口
·
2015芜湖中考中招第一批次高中录取分数
|
关于我们
|
联系我们
|
版权申明
|
网站导航
|
手机版
琼ICP备12003406号