首页
高考
美术高考
成人高考
考研
自考
中考
会考
专升本
高校
公务员
导游考试
更多
自主招生
|
保送生
|
艺术特长生
|
高水平运动员
|
空乘民航招飞
|
军校国防生
|
空军招飞
|
高考作文
|
大学排行榜
|
中考分数线
|
中考查分
3773考试网
-
中考网
-
各省中考
-
安徽中考
-
宣城中考
- 正文
【
各省中考
】
北京中考
天津中考
上海中考
湖南中考
四川中考
贵州中考
湖北中考
宁夏中考
青海中考
河北中考
河南中招
江苏中考
浙江中考
云南中考
江西中考
广西中考
广东中考
黑龙江中考
新疆中考
山西中考
陕西中考
重庆中考
甘肃中考
内蒙古中考
海南中考
辽宁中考
山东中考
安徽中考
吉林中考
西藏中考
新疆内高班
宣城中学2015年自主招生方案
来源:宣城中学
2015-4-20 9:21:13
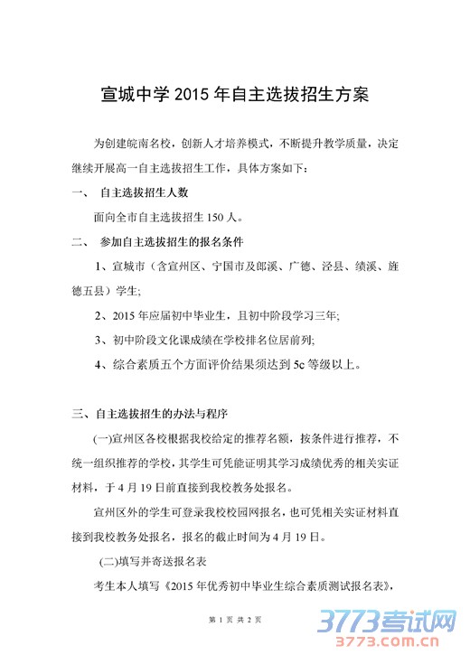
宣城中学2015年自主选拔招生方案
您可能喜欢的文章
宣城中学2015年优秀初中毕业生综合素质测试
2015宣城中学自主招生咨询会政策访谈
2015宣城中考考试时间科目分值
2015年宣城市中职教育与成人教育工作要点
2014宣城市五年制高职普通中专招生录取工作
2014年宣城市普通高中市属中专和职业高中招
2014年宣城市五年制高职普通中专招生录取工
2014宣城市普通高中市属中专和职业高中招生
2014宣城中考高中录取时间安排表
2014宣城宁国市小学初中招生划片范围
上一个文章:
宣城中学2015年优秀初中毕业生综合素质测试方案
网站版权与免责声明
①由于各方面情况的不断调整与变化,本网所提供的相关信息请以权威部门公布的正式信息为准.
②本网转载的文/图等稿件出于非商业性目的,如转载稿涉及版权及个人隐私等问题,请在两周内邮件fjksw@163.com联系.
最新文章
·
宣城中学2015年自主招生方案
·
宣城中学2015年优秀初中毕业生综合素质
·
2015宣城中学自主招生咨询会政策访谈
·
2015宣城中考考试时间科目分值
·
2015年宣城市中职教育与成人教育工作要
·
2014宣城市五年制高职普通中专招生录取
·
2014年宣城市普通高中市属中专和职业高
·
2014年宣城市五年制高职普通中专招生录
·
2014宣城市普通高中市属中专和职业高中
·
2014宣城中考高中录取时间安排表
·
2014宣城中考问答之志愿填报篇
·
2014宣城中考中招问答之录取政策篇
·
2014宣城中考中招问答之职高宣传篇
·
2014宣城中考五年专高职招生计划
·
2014宣城中考市属中专及职业高中招生计
推荐文章
·
2014宣城中考成绩查询地址直接入口
·
2014宣城中考成绩查询时间及网站入口
·
2014宣城中考成绩查询网站入口
·
2014宣城宣州区中考体育考试工作的通知
·
2014宣城广德县中考体育及理科实验操作
·
关于做好2014宣城中考体育考试工作的通
·
2013宣城中考成绩查询入口:宣城招生考
·
2013宣城泾县中考成绩查询时间方式
·
2013宣城宁国市中考体育考试工作的通知
·
广德县教育局2013宣城中考体育及理科实
·
2013年宣城宣州区中考体育考试工作的通
·
关于做好2013年宣城中考体育考试工作的
·
2012年宣城市普通高中最低录取分数控制
·
2012安徽宣城市中考成绩查询已经开始
·
关于做好2012年宣城中考体育考试工作通
|
关于我们
|
联系我们
|
版权申明
|
网站导航
|
琼ICP备12003406号