首页
高考
美术高考
成人高考
考研
自考
中考
会考
专升本
高校
公务员
导游考试
更多
自主招生
|
保送生
|
艺术特长生
|
高水平运动员
|
空乘民航招飞
|
军校国防生
|
空军招飞
|
高考作文
|
大学排行榜
|
中考分数线
|
中考查分
3773考试网
-
中考网
-
各省中考
-
山东中考
-
烟台中考
- 正文
【
各省中考
】
北京中考
天津中考
上海中考
湖南中考
四川中考
贵州中考
湖北中考
宁夏中考
青海中考
河北中考
河南中招
江苏中考
浙江中考
云南中考
江西中考
广西中考
广东中考
黑龙江中考
新疆中考
山西中考
陕西中考
重庆中考
甘肃中考
内蒙古中考
海南中考
辽宁中考
山东中考
安徽中考
吉林中考
西藏中考
新疆内高班
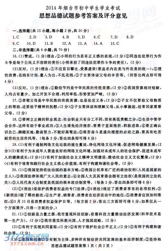
2014烟台中考思想品德答案及评分标准发布
来源:2exam.com
2014-6-15 11:35:41
2014烟台中考思想品德答案及评分标准发布
您可能喜欢的文章
2014烟台中考化学答案及评分标准发布
2014烟台中考物理答案及评分标准发布
2014烟台中考英语试题答案发布
2014烟台中考数学答案发布
2014烟台中考语文答案发布
2014烟台中考思想政治试题试卷发布
2014烟台中考化学试题试卷发布
2014烟台中考物理试题试卷发布
2014烟台中考芝罘考生今起填报志愿
2014烟台中考政治试题难度特点点评
上一个文章:
2014烟台中考化学答案及评分标准发布
网站版权与免责声明
①由于各方面情况的不断调整与变化,本网所提供的相关信息请以权威部门公布的正式信息为准.
②本网转载的文/图等稿件出于非商业性目的,如转载稿涉及版权及个人隐私等问题,请在两周内邮件fjksw@163.com联系.
最新文章
·
2014烟台中考思想品德答案及评分标准发
·
2014烟台中考化学答案及评分标准发布
·
2014烟台中考物理答案及评分标准发布
·
2014烟台中考英语试题答案发布
·
2014烟台中考数学答案发布
·
2014烟台中考语文答案发布
·
2014烟台中考思想政治试题试卷发布
·
2014烟台中考化学试题试卷发布
·
2014烟台中考物理试题试卷发布
·
2014烟台中考芝罘考生今起填报志愿
·
2014烟台中考政治试题难度特点点评
·
2014烟台中考英语试题难度点评
·
2014烟台中考数学题难易适中
·
2014烟台中考试卷总体难度适中
·
2014烟台中考英语试题试卷发布
推荐文章
·
2014烟台中考思想品德答案及评分标准发
·
2014烟台中考化学答案及评分标准发布
·
2014烟台中考物理答案及评分标准发布
·
2014烟台中考英语试题答案发布
·
2014烟台中考数学答案发布
·
2014烟台中考语文答案发布
·
2014烟台中考物理试题试卷发布
·
2014烟台芝罘区中考考试实施方案
·
烟台2013中考成绩查询电话
·
2013烟台中考录取分数线
·
烟台芝罘区2013中考成绩查询入口
·
2013烟台芝罘区成绩查询http://baoming
·
2013烟台中考政治思想品德答案
·
2013烟台中考化学答案及评分标准
·
2013烟台中考英语试题试卷及答案发布
|
关于我们
|
联系我们
|
版权申明
|
网站导航
|
琼ICP备12003406号