首页
高考
美术高考
成人高考
考研
自考
中考
会考
专升本
高校
公务员
导游考试
更多
自主招生
|
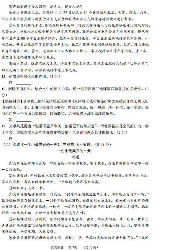
保送生
|
艺术特长生
|
高水平运动员
|
空乘民航招飞
|
军校国防生
|
空军招飞
|
高考作文
|
大学排行榜
|
中考分数线
|
中考查分
3773考试网
-
中考网
-
模拟题答案
-
语文
- 正文
【
各省中考
】
北京中考
天津中考
上海中考
湖南中考
四川中考
贵州中考
湖北中考
宁夏中考
青海中考
河北中考
河南中招
江苏中考
浙江中考
云南中考
江西中考
广西中考
广东中考
黑龙江中考
新疆中考
山西中考
陕西中考
重庆中考
甘肃中考
内蒙古中考
海南中考
辽宁中考
山东中考
安徽中考
吉林中考
西藏中考
新疆内高班
2016上学期北京昌平初三期末考语文试题及答案
来源:2exam.com
2016-1-26 22:16:03
2016年1月13北京市将迎来了初三期末考试,小编第一时间公布昌平2016上学期初三期末考语文试题及答案
,仅供大家参考!
您可能喜欢的文章
2016北京中考英语将增口语考试
2016北京中考政策会有哪些变化呢?
2016北京中考语文考试说明附录
2016北京中考名额分配比例超过40%
2016北京中考考试说明解读
2016年起北京中考体育足篮排三选一
2016足球将纳入北京中考体育考试项目
2016北京中考物理大纲考试说明
2016北京中考语文说明大纲解读
2016北京中考语文大纲说明解读
上一个文章:
2014北京西城区中考一模语文试题答案
网站版权与免责声明
①由于各方面情况的不断调整与变化,本网所提供的相关信息请以权威部门公布的正式信息为准.
②本网转载的文/图等稿件出于非商业性目的,如转载稿涉及版权及个人隐私等问题,请在两周内邮件fjksw@163.com联系.
最新文章
·
2016上学期北京昌平初三期末考语文试题
·
2014北京西城区中考一模语文试题答案
·
2014福建中考语文模拟试题及答案
·
2014中考语文之阅读训练模拟及答案:秋
·
2013年杭州中考语文模拟试题及答案
·
2013年广州中考语文一模试题及答案
·
2013年广州市中考语文模拟试题及答案
·
2013北京昌平区中考语文模拟试题及答案
·
2013北京燕山中考模拟语文试题及答案
·
2013北京中考语文模拟试题及答案
·
2013北京大兴区中考语文模拟试题及答案
·
2013连云港中考模拟语文试题及答案
·
2013广州南沙区中考一模语文试题及答案
·
2013广州海珠区中考一模语文试题及答案
·
2013慈溪中考语文模拟试题及答案
推荐文章
·
2016上学期北京昌平初三期末考语文试题
|
关于我们
|
联系我们
|
版权申明
|
网站导航
|
琼ICP备12003406号