首页
高考
美术高考
成人高考
考研
自考
中考
会考
专升本
高校
公务员
导游考试
更多
自主招生
|
保送生
|
艺术特长生
|
高水平运动员
|
空乘民航招飞
|
军校国防生
|
空军招飞
|
高考作文
|
大学排行榜
|
中考分数线
|
中考查分
3773考试网
-
中考网
-
各省中考
-
四川中考
-
自贡中考
- 正文
【
各省中考
】
北京中考
天津中考
上海中考
湖南中考
四川中考
贵州中考
湖北中考
宁夏中考
青海中考
河北中考
河南中招
江苏中考
浙江中考
云南中考
江西中考
广西中考
广东中考
黑龙江中考
新疆中考
山西中考
陕西中考
重庆中考
甘肃中考
内蒙古中考
海南中考
辽宁中考
山东中考
安徽中考
吉林中考
西藏中考
新疆内高班
2015自贡中考高中招生计划介绍
来源:自贡市教育局
2015-6-12 14:43:18
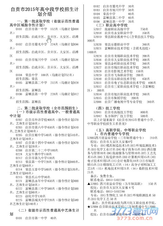
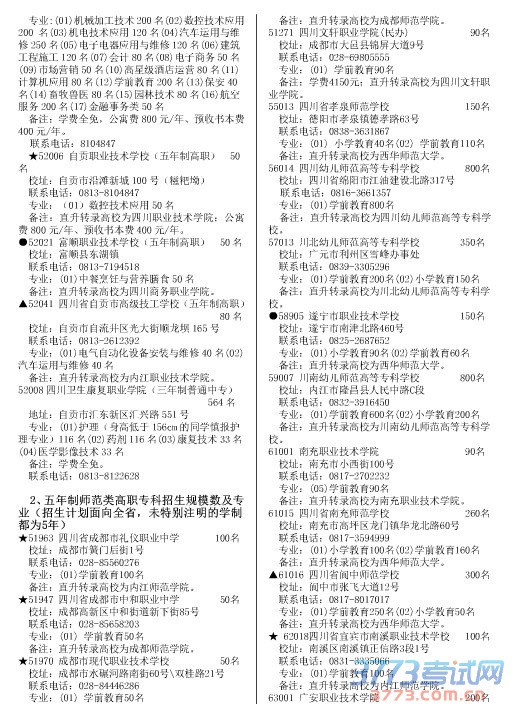
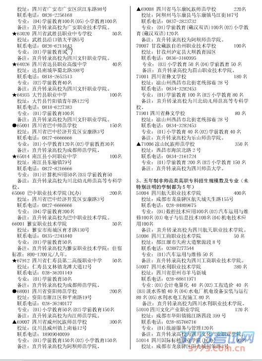
自贡市2015年高中段学校招生计划介绍
1
2
3
4
5
下一页
您可能喜欢的文章
2015自贡中考指标生招生实施意见
自贡市教育局2015年中小学招生政策问答
2015自贡中考人数24198人初二会考24697人
2015自贡中考分数线
2015自贡中考政治历史试题及答案
2015自贡中考英语试题及答案
2015自贡中考物理化学试题及答案
2015自贡中考数学试题及答案
2015自贡中考数学试题答案
2015自贡中考语文试题及答案
上一个文章:
2015自贡中考指标生招生实施意见
网站版权与免责声明
①由于各方面情况的不断调整与变化,本网所提供的相关信息请以权威部门公布的正式信息为准.
②本网转载的文/图等稿件出于非商业性目的,如转载稿涉及版权及个人隐私等问题,请在两周内邮件fjksw@163.com联系.
最新文章
·
2015自贡中考高中招生计划介绍
·
2015自贡中考指标生招生实施意见
·
自贡市教育局2015年中小学招生政策问答
·
2015自贡中考人数24198人初二会考24697
·
2015自贡中考分数线
·
2015自贡中考政治历史试题及答案
·
2015自贡中考物理化学试题及答案
·
2015自贡中考英语试题及答案
·
2015自贡中考数学试题答案
·
2015自贡中考数学试题及答案
·
2015自贡中考语文试题及答案
·
2015自贡中小学中职学校招77085人 均衡
·
2015自贡中考网上报名已基本完成
·
自贡市2014年中考数学试题及答案发布
·
富顺二中2014年录取分数线
推荐文章
·
2014自贡中考录取分数线(省级以上示范性
·
2014自贡中考重点高中录取分数线
·
2014自贡中考成绩查询查分网站自贡招生
·
2014自贡中考成绩查询查分网站入口
·
2014自贡中考网上评卷解读宣传手册
·
成绩查询(2013)http://www.sczgzb.com/
·
2013自贡中考分数线
·
2013自贡中考录取分数线公布
|
关于我们
|
联系我们
|
版权申明
|
网站导航
|
琼ICP备12003406号