首页
高考
美术高考
成人高考
考研
自考
中考
会考
专升本
高校
公务员
导游考试
更多
自主招生
|
保送生
|
艺术特长生
|
高水平运动员
|
空乘民航招飞
|
军校国防生
|
空军招飞
|
高考作文
|
大学排行榜
|
中考分数线
|
中考查分
3773考试网
-
中考网
-
各省中考
-
四川中考
-
资阳中考
- 正文
【
各省中考
】
北京中考
天津中考
上海中考
湖南中考
四川中考
贵州中考
湖北中考
宁夏中考
青海中考
河北中考
河南中招
江苏中考
浙江中考
云南中考
江西中考
广西中考
广东中考
黑龙江中考
新疆中考
山西中考
陕西中考
重庆中考
甘肃中考
内蒙古中考
海南中考
辽宁中考
山东中考
安徽中考
吉林中考
西藏中考
新疆内高班
2015资阳中考语文试题及答案评分标准发布
来源:2exam.com
2015-6-18 10:56:49
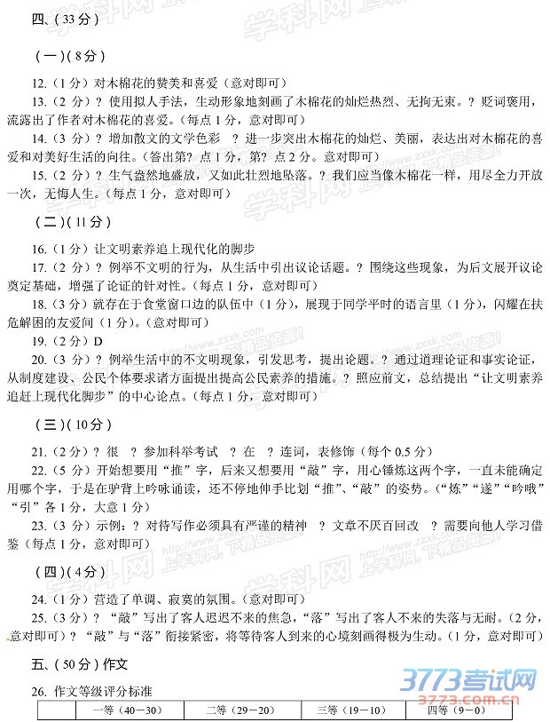
四川省资阳市2015年中考语文试题(word版,含答案
四川省资阳市2015年中考语文试题(word版,含答案)
四川省资阳市2015年中考语文试题(word版,含答案
上一页
1
2
3
4
5
您可能喜欢的文章
2015年资阳中考英语试题及答案发布
2015资阳乐至县中考成绩查询方式:乐至县教
2015资阳安岳县中考成绩查询方式:安岳县教
2015资阳简阳中考成绩查询方式:简阳市教育
资阳招生考试网2015资阳中考成绩查询查分方
2015资阳中考成绩查询时间网站:资阳市教育
2015资阳中考分数线
2015资阳中考政治历史试题及答案
2015资阳中考物理化学试题及答案
2015资阳中考英语试题及答案
上一个文章:
2015年资阳中考英语试题及答案发布
网站版权与免责声明
①由于各方面情况的不断调整与变化,本网所提供的相关信息请以权威部门公布的正式信息为准.
②本网转载的文/图等稿件出于非商业性目的,如转载稿涉及版权及个人隐私等问题,请在两周内邮件fjksw@163.com联系.
最新文章
·
2015资阳中考语文试题及答案评分标准发
·
2015年资阳中考英语试题及答案发布
·
2015资阳乐至县中考成绩查询方式:乐至
·
2015资阳安岳县中考成绩查询方式:安岳
·
2015资阳简阳中考成绩查询方式:简阳市
·
资阳招生考试网2015资阳中考成绩查询查
·
2015资阳中考成绩查询时间网站:资阳市
·
2015资阳中考分数线
·
2015资阳中考政治历史试题及答案
·
2015资阳中考物理化学试题及答案
·
2015资阳中考英语试题及答案
·
2015资阳中考数学试题及答案
·
2015资阳中考语文试题及答案
·
资阳市2014年中考语文试题及答案发布
·
资阳市2014年中考物理试题及答案发布
推荐文章
·
2015年资阳中考英语试题及答案发布
·
2015资阳中考成绩查询时间网站:资阳市
·
2014资阳中考成绩查询查分网站资阳招生
·
简阳2013中考录取分数线公布时间
·
四川2013三岔中学录取分数线
·
2011年简阳市贾家中学、三星中学 中考录
·
四川资阳2011年中考语文试题及答案
|
关于我们
|
联系我们
|
版权申明
|
网站导航
|
琼ICP备12003406号