学历
|
高考
美术高考
考研
自考
成考
专升本
中考
会考
外语|
四六级
职称英语
商务英语
公共英语
日语能力
翻译资格
JTEST
资格
|
公务员
报关员
银行从业
司法
导游
教师资格
报关
财会|
会计证
经济师
会计职称
注册会计
税务师
资产评估
审计师
工程
|
一建
二建
造价师
造价员
咨询师
监理师
安全师
医学|
卫生资格
执业医师
执业药师
执业护士
|
教案
论文
文档
IT类
|
计算机等级
计算机软考
职称计算机
高校计算机
推荐-
国家公务员
事业单位招聘
军校国防生
自主招生
艺术特长生
招飞
3773考试网
-
计算机等级考试
-
考试辅导
-
计算机一级
- 正文
【
计算机等级考试首页
】【
报名考试
】【
高校计算机考试
】【
成绩查询
】【
报考指南
】【
试题答案
】【
模拟试题
】【
考试辅导
】
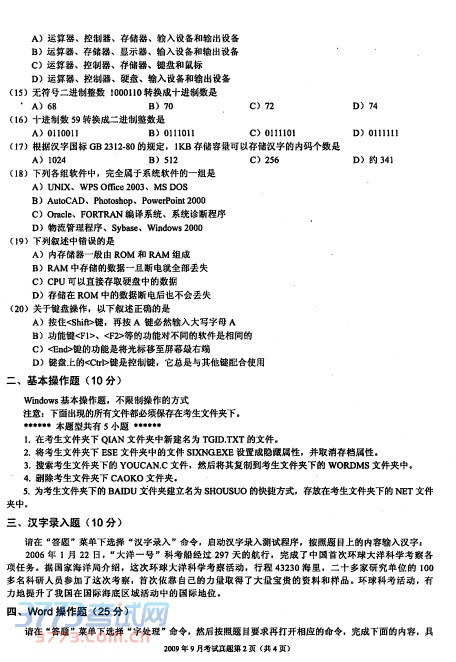
2009年9月计算机等级考试一级MSOffice真题及答案解析之一
来源:2exam.com
2014-7-10 10:50:04
上一页
1
2
您可能喜欢的文章
2014丽水下半年全国计算机等级报名通知
2014连云港下半年全国计算机等级考试报名工作的通知
2014重庆大学考点9月全国计算机等级考试报名通知
2014重庆大学考点发放上半年全国计算机等级合格证书
2014宁波上半年全国计算机等级考试合格证领取
2014河南省下半年全国计算机等级考试报考简章
2014深圳下半年全国计算机等级考试(NCRE)报考简章
2014广州9月全国计算机等级考试常规工作时间安排表
2014惠州下半年全国计算机等级考试(NCRE)报名通知
2014台州市下半年全国计算机等级考试报名通告
上一个文章:
2014计算机一级考试MSOffice第六章考点解析13
网站版权与免责声明
①由于各方面情况的不断调整与变化,本网所提供的相关信息请以权威部门公布的正式信息为准.
②本网转载的文/图等稿件出于非商业性目的,如转载稿涉及版权及个人隐私等问题,请在两周内邮件fjksw@163.com联系.
最新文章
·
2009年9月计算机等级考试一级MSOffice真
·
2014计算机一级考试MSOffice第六章考点
·
2014计算机一级考试MSOffice第六章考点
·
2014计算机一级考试MSOffice第六章考点
·
2014计算机一级考试MSOffice第六章考点
·
2014计算机一级考试MSOffice第六章考点
·
2014计算机一级考试MSOffice第六章考点
·
2014计算机一级考试MSOffice第六章考点
·
2014计算机一级考试MSOffice第六章考点
·
2014计算机一级考试MSOffice第六章考点
·
2014计算机一级考试MSOffice第六章考点
·
2014计算机一级考试MSOffice第六章考点
·
2014计算机一级考试MSOffice第六章考点
·
2014计算机一级考试MSOffice第六章考点
·
2014计算机一级考试MSOffice第六章考点
推荐文章
·
2014计算机一级考试MSOffice第六章考点
·
2014计算机一级考试MSOffice第六章考点
·
2014计算机一级考试MSOffice第六章考点
·
2014计算机一级考试MSOffice第五章考点
·
2014计算机一级考试MSOffice第五章考点
·
2014计算机一级考试MSOffice第五章考点
·
2014计算机一级考试MSOffice第五章考点
·
2014计算机一级考试MSOffice第五章考点
·
2014计算机一级考试MSOffice第五章考点
·
2014计算机一级考试MSOffice第五章考点
·
2014计算机一级考试MSOffice第五章考点
·
2014计算机一级考试MSOffice第五章考点
·
2014计算机一级考试MSOffice第五章考点
·
2014计算机一级考试MSOffice第五章考点
·
2014计算机一级考试MSOffice第五章考点
|
关于我们
|
联系我们
|
版权申明
|
网站导航
|
琼ICP备12003406号