学历类
|
阳光高考
美术高考
研究生
自考
成人高考
专升本
中考
会考
外语类|
四 六 级
职称英语
商务英语
公共英语
日语能力
资格类
|
公 务 员
报 关 员
银行从业
司法考试
导 游 证
教师资格
财会类|
会 计 证
经 济 师
会计职称
注册会计
税 务 师
工程类
|
一级建造
二级建造
造 价 师
造 价 员
咨 询 师
监 理 师
医学类|
卫生资格
执业医师
执业药师
执业护士
国际护士
计算机
|
等级考试
软件水平
应用能力
其它类
|
书画等级
驾驶员
书法等级
少儿英语
报 检 员
单证员
地图
专题内容
考试资讯
3773考试网
-
艺考
-
招生简章
- 正文
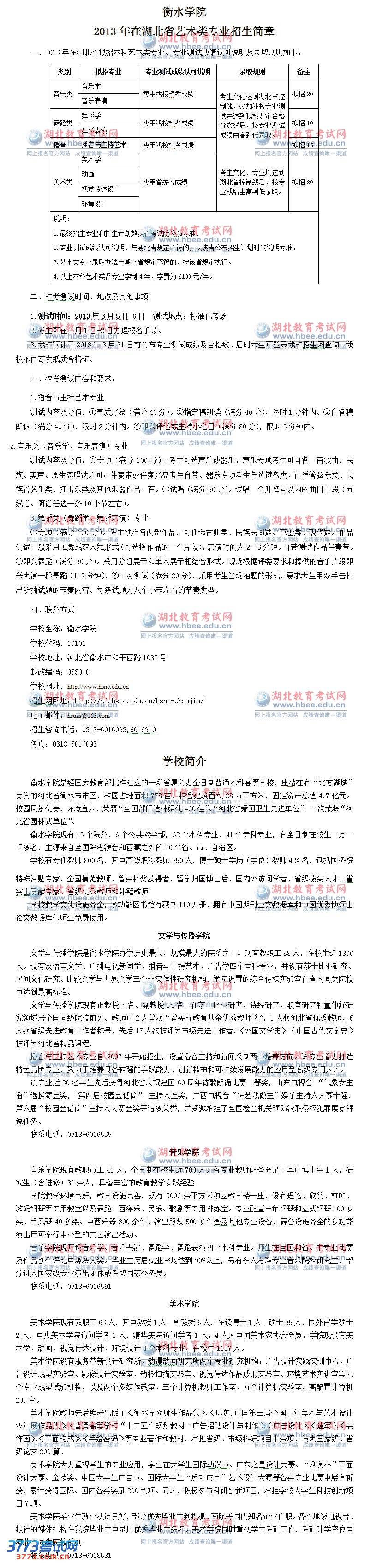
衡水学院2013年艺术类招生简章
来源:2exam.com
2012-12-14 11:14:17
衡水学院2013年艺术类招生简章
:
艺术类招生简章
艺术特长生
高水平运动员
艺术分数线
空乘民航招飞
艺考专业考点
信阳师范学院2013年艺术类招生简章
湘潭大学2013年艺术类招生简章(湖北)
浙江理工大学2013年艺术类专业招生简章
天津科技大学2013年艺术类专业招生简章
西安工程大学2013年艺术类专业招生简章
湖南女子学院2013年艺术类招生简章
南京林业大学2013年艺术类专业招生简章
福建师范大学2013年艺术类招生简章
贵州大学2013年艺术类专业招生简章
天津城市建设学院2013年艺术类招生简章
云南艺术学院2013年本科招生简章(湖北)
南京大学2013年艺术类招生简章(戏剧影视文学专业)
2013中央戏剧学院专业考点考试时间地点
中央戏剧学院2013年艺术类招生简章
2013年吉林动画学院招生计划
分享到:
QQ空间
新浪微博
腾讯微博
人人网
上一篇文章:
信阳师范学院2013年艺术类招生简章
网站版权与免责声明
①由于各方面情况的不断调整与变化,本网所提供的相关信息请以权威部门公布的正式信息为准.
②本网转载的文/图等稿件出于非商业性目的,如转载稿涉及版权等问题,请在两周内来电联系.
热门专题
·
中央美术学院
·
清华大学美术学院
·
解放军艺术学院
·
中国传媒大学
·
中央民族大学
·
中央戏剧学院
·
中国戏曲学院
·
北京舞蹈学院
·
北京服装学院
·
北京印刷学院
·
中国音乐学院
·
中央音乐学院
·
中国人民大学
·
北京师范大学
·
北京林业大学
·
北京工业大学
·
北京航空航天大学
·
中国地质大学北京
·
北京理工大学
·
北京科技大学
·
北京交通大学
·
中央财经大学
·
北京邮电大学
·
北方工业大学
·
北京语言大学
·
北京工商大学
·
北京联合大学
·
中华女子学院
·
北京城市学院
·
北京农学院
更多专题
推荐文章
·
南京艺术学院2013年招生简章
·
四川音乐学院2013年招生简章(省外)
·
中央戏剧学院2013年招生简章
·
上海戏剧学院2013年本科招生简章
·
云南艺术学院2013年招生简章(云南考生
·
北京电影学院2013年招生简章
·
中国传媒大学2013年艺术类招生简章
·
中国戏曲学院2013年艺术类招生公告
·
吉林动画学院2013年艺术类招生简章
·
2013年中央美术学院招生简章发布
·
2013年武汉音乐学院普通本科招生简章
·
2012年西安美术学院艺术类招生简章
·
西安美术学院2012年音乐类专业招生简章
·
西安美术学院2012年美术类招生简章
·
鲁迅美术学院2012年本科生招生简章
|
关于我们
|
联系我们
|
版权申明
|
网站导航
|
闽ICP备06019773号