学历类
|
阳光高考
美术高考
研究生
自考
成人高考
专升本
中考
会考
外语类|
四 六 级
职称英语
商务英语
公共英语
日语能力
资格类
|
公 务 员
报 关 员
银行从业
司法考试
导 游 证
教师资格
财会类|
会 计 证
经 济 师
会计职称
注册会计
税 务 师
工程类
|
一级建造
二级建造
造 价 师
造 价 员
咨 询 师
监 理 师
医学类|
卫生资格
执业医师
执业药师
执业护士
国际护士
计算机
|
等级考试
软件水平
应用能力
其它类
|
论文
驾照考试
书法等级
少儿英语
报检员
单证员
教案
专题
考试资讯
文档
3773考试网
-
中考网
-
福建中考
-
福州中考
- 正文
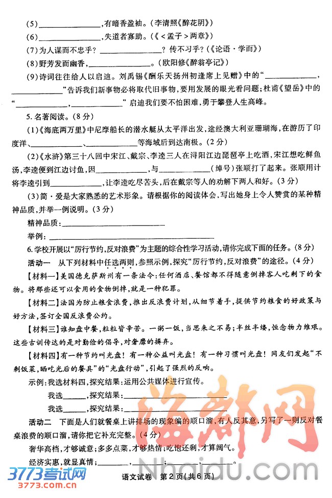
2013年福州中考语文试卷及答案发布
来源:3773中考网
2013-6-12 16:16:21
2013年福州中考语文试卷及答案发布
1
2
3
4
5
下一页
2013年福州中招咨询会安排
2013福州中考数学和物理试题难度大
2013年福州中考市质检成绩分数统计
2013福州中考分数如何估分
2013福州中考数学试题试卷发布
2013福州中考作文题兴趣是一种甜蜜的牵引
2013福州中考首日未发现舞弊
2013福州中考化学试题及答案
2013福州中考政治历史试题及答案
2013福州中考物理试题及答案
2013福州中考英语试题及答案
2013福州中考数学试题及答案
2013福州中考语文试题及答案
2013福州中考成绩查询查分方式
2013福州中考6.2万名考生92个考点
分享到:
QQ空间
新浪微博
腾讯微博
人人网
上一个文章:
2013年福州中招咨询会安排
【
各省中考
】
北京中考
天津中考
上海中考
湖南中考
四川中考
贵州中考
湖北中考
宁夏中考
青海中考
河北中考
河南中招
江苏中考
浙江中考
云南中考
江西中考
广西中考
广东中考
黑龙江中考
新疆中考
山西中考
陕西中考
重庆中考
甘肃中考
内蒙古中考
海南中考
辽宁中考
山东中考
安徽中考
吉林中考
西藏中考
新疆内高班
热门专题
·
英语四六级查分
·
高考试题及答案
·
中考录取查询
·
中考分数线
·
中考试题答案网
·
中考作文网
·
中考查分网
·
卓越联盟自主招生
·
华约自主招生AAA测试
·
北约自主招生
·
高考零分作文
·
高考查分网
更多专题
推荐文章
·
2013年福州中考语文试卷及答案发布
·
2013年福州中考市质检成绩分数统计
·
2013福州中考数学试题试卷发布
·
2013年福州中招加分注意录取名单公示
·
2013年福州中考报名人数统计
·
2013年福州市优质高中定向生招生工作的
·
2013年福州中考市质检成绩分数线
·
2013福州高中自主招生审核推荐工作的通
·
2013年福州中考中招政策调整方案的通知
·
福州市2013年高中体育艺术特色班特长生
·
2013福州中招加分照顾考生审核办法的通
·
2013福州中考市质检试题及答案
·
2013年福州中考中招主要日程表
·
2013年福州中考中招考试工作实施细则
·
2013福州英语口语物化生实验技能考查方
|
关于我们
|
联系我们
|
版权申明
|
网站导航
|
琼ICP备12003406号