首页
高考
美术高考
成人高考
考研
自考
中考
会考
专升本
高校
公务员
导游考试
更多
自主招生
|
保送生
|
艺术特长生
|
高水平运动员
|
空乘民航招飞
|
军校国防生
|
空军招飞
|
高考作文
|
大学排行榜
|
中考分数线
|
中考查分
3773考试网
-
中考网
-
各省中考
-
四川中考
-
南充中考
- 正文
【
各省中考
】
北京中考
天津中考
上海中考
湖南中考
四川中考
贵州中考
湖北中考
宁夏中考
青海中考
河北中考
河南中招
江苏中考
浙江中考
云南中考
江西中考
广西中考
广东中考
黑龙江中考
新疆中考
山西中考
陕西中考
重庆中考
甘肃中考
内蒙古中考
海南中考
辽宁中考
山东中考
安徽中考
吉林中考
西藏中考
新疆内高班
南充市2014年中考文综政治试题发布
来源:2exam.com
2014-7-6 14:01:32
点击下载完整版:
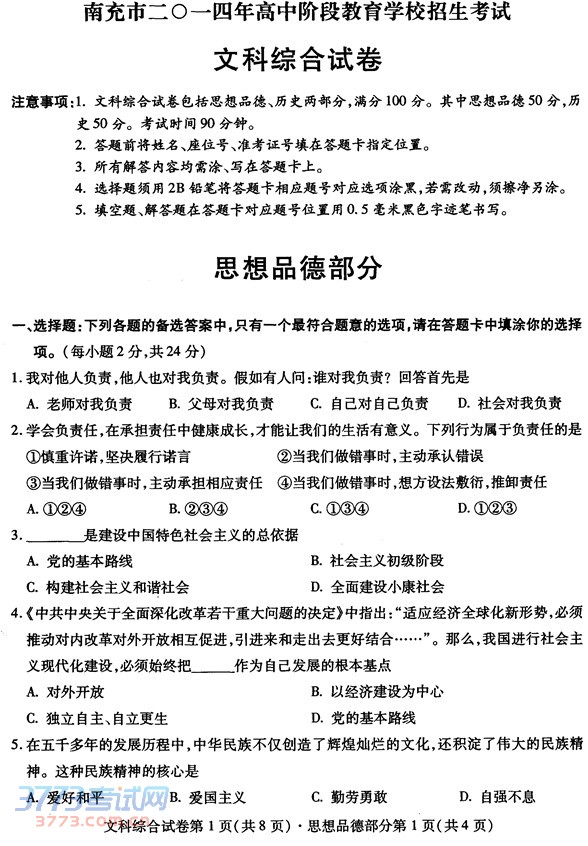
南充市2014年中考文综(政治部分)试题
(图片版)
您可能喜欢的文章
南充市2014年中考人文与社会政治试题发布
2014南充中考数学试题及答案发布
2014年南充市中考语文试卷及答案发布
2014南充教育局官方网站网址
2014南充教育局官方网站网址
南充教育局南充中考成绩查询官网www.ncedu.net.cn
2014南充中考成绩查询查分网站南充教育局
2014南充中考人数5.99万人
2014南充中考理综试题很简单
2014南充中考作文题以远方为题
上一个文章:
南充市2014年中考人文与社会政治试题发布
网站版权与免责声明
①由于各方面情况的不断调整与变化,本网所提供的相关信息请以权威部门公布的正式信息为准.
②本网转载的文/图等稿件出于非商业性目的,如转载稿涉及版权及个人隐私等问题,请在两周内邮件fjksw@163.com联系.
最新文章
·
南充市2014年中考文综政治试题发布
·
南充市2014年中考人文与社会政治试题发
·
2014南充中考数学试题及答案发布
·
2014年南充市中考语文试卷及答案发布
·
2014南充教育局官方网站网址
·
2014南充教育局官方网站网址
·
南充教育局南充中考成绩查询官网www.nc
·
2014南充中考成绩查询查分网站南充教育
·
2014南充中考人数5.99万人
·
2014南充中考理综试题很简单
·
2014南充中考作文题以远方为题
·
2014南充中考语文试题作文审题容易写好
·
2014年南充中考时间主城区考点安排
·
2014南充中考历史试题及答案
·
2014南充中考思想品德试题及答案
推荐文章
·
2014南充中考网上报名志愿填报系统入口
·
2014南充中考高中招生政策方案通知
·
2014南充中考实验操作和体育考试工作的
·
南充市中考招生考试方案(试行)
·
四川南充2011年中考化学试题及答案
|
关于我们
|
联系我们
|
版权申明
|
网站导航
|
琼ICP备12003406号