首页
高考
美术高考
成人高考
考研
自考
中考
会考
专升本
高校
公务员
导游考试
更多
自主招生
|
保送生
|
艺术特长生
|
高水平运动员
|
空乘民航招飞
|
军校国防生
|
空军招飞
|
高考作文
|
大学排行榜
|
中考分数线
|
中考查分
3773考试网
-
中考网
-
各省中考
-
天津中考
- 正文
【
各省中考
】
北京中考
天津中考
上海中考
湖南中考
四川中考
贵州中考
湖北中考
宁夏中考
青海中考
河北中考
河南中招
江苏中考
浙江中考
云南中考
江西中考
广西中考
广东中考
黑龙江中考
新疆中考
山西中考
陕西中考
重庆中考
甘肃中考
内蒙古中考
海南中考
辽宁中考
山东中考
安徽中考
吉林中考
西藏中考
新疆内高班
2014天津中考加分照顾政策公布
来源:2exam.com
2014-4-7 9:40:48
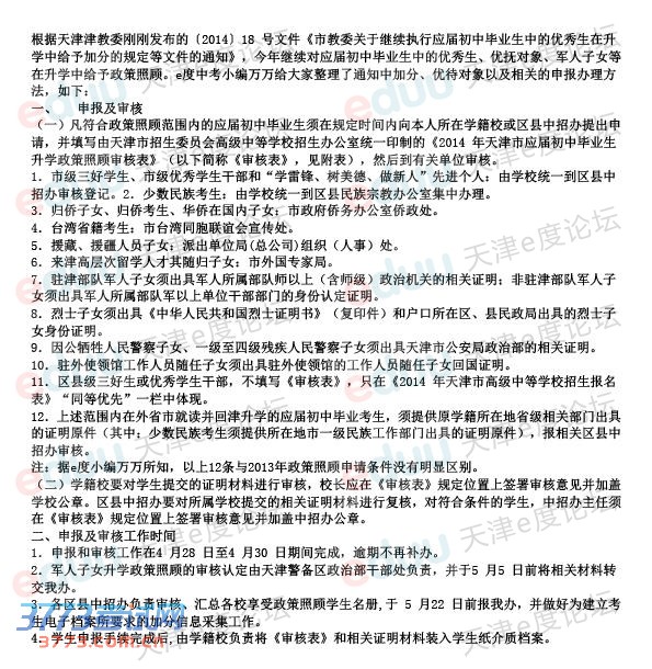
2014年天津市初中毕业生升学政策照顾政策已公布,享有政策照顾的考生会得到中考加分或优待,一起来看看符合哪些条件的考生可以申请政策照顾:
2014年天津市应届初中毕业生升学政策照顾审核表:
您可能喜欢的文章
2014年在天津市普通高中招收科技特长生的通知
2014年天津市初中升高中科技特长生申请表
2014年天津市普通高中科技特长生招生计划
天津市23所高中将招收147名科技特长生
2014天津中考艺术体育高中学校招生简章
2014年天津泰达足球职业学校招生简章
天津音乐学院附属中等音乐学校2014年招生简章
中国北方曲艺学校2014年招生简章
天津市美术中等专业学校2014年招生简章
2014年天津市体育运动学校招生章程
上一个文章:
2014年在天津市普通高中招收科技特长生的通知
网站版权与免责声明
①由于各方面情况的不断调整与变化,本网所提供的相关信息请以权威部门公布的正式信息为准.
②本网转载的文/图等稿件出于非商业性目的,如转载稿涉及版权及个人隐私等问题,请在两周内邮件fjksw@163.com联系.
最新文章
·
2014天津中考加分照顾政策公布
·
2014年在天津市普通高中招收科技特长生
·
2014年天津市初中升高中科技特长生申请
·
2014年天津市普通高中科技特长生招生计
·
天津市23所高中将招收147名科技特长生
·
2014天津中考艺术体育高中学校招生简章
·
2014年天津泰达足球职业学校招生简章
·
天津音乐学院附属中等音乐学校2014年招
·
中国北方曲艺学校2014年招生简章
·
天津市美术中等专业学校2014年招生简章
·
2014年天津市体育运动学校招生章程
·
2014年天津市第二体育运动学校招生章程
·
天津宝坻区艺术中学2014年招生简章
·
天津市杨柳青四中美术高中2014年招生简
·
天津市瑞景中学艺术班2014年招生简章
推荐文章
·
2014年在天津市普通高中招收科技特长生
·
2014天津中考艺术体育高中学校招生简章
·
2014天津中考艺术体育类高中招生简章
·
2014年天津市初中学业考试学业考查说明
·
2014年天津中考初中毕业生学业考试说明
·
天津市2014年中考体育考试工作实施方案
·
2014天津中考中招网上报名入口(八年级
·
2014天津中考中招网上报名系统入口(九
·
2014天津中考招生报名工作规定
·
2014天津中考艺术特长生考核内容及要求
·
2013天津中专职业高中中职学校录取查询
·
2013天津中考录取查询开通
·
2013天津滨海新区塘沽中考录取分数线
·
2013天津中考重点高中录取查询开始
·
2013天津五年专艺术体育类高中录取查询
|
关于我们
|
联系我们
|
版权申明
|
网站导航
|
琼ICP备12003406号