学历类
|
阳光高考
研 究 生
自学考试
成人高考
专 升 本
中考
会考
外语类|
四 六 级
职称英语
商务英语
公共英语
日语能力
资格类
|
公 务 员
报 关 员
银行从业
司法考试
导 游 证
教师资格
财会类|
会 计 证
经 济 师
会计职称
注册会计
税 务 师
工程类
|
一级建造
二级建造
造 价 师
造 价 员
咨 询 师
监 理 师
医学类|
卫生资格
执业医师
执业药师
执业护士
国际护士
计算机
|
等级考试
软件水平
应用能力
其它类
|
书画等级
美国高考
驾 驶 员
书法等级
少儿英语
报 检 员
单 证 员
出国留学
招生考试网
-
中考网
-
各省中考
-
江苏中考
-
盐城中考
- 正文
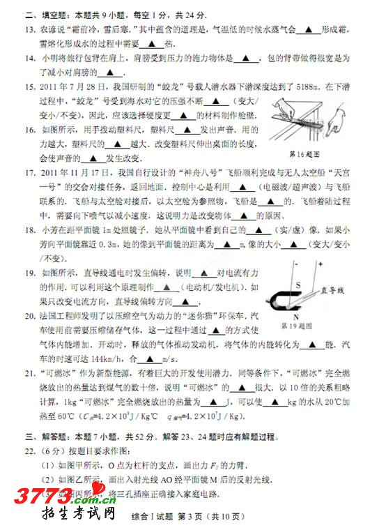
2012年盐城市中考物理化学试卷试题及答案
来源:2exam.com
2012-7-4 16:10:48
江苏省盐城市2012年中考物理化学试卷及答案
上一页
1
2
3
4
5
6
下一页
2012年江苏省盐城中考英语试题及答案
2012年盐城市中考综合2政治历史试题及答案
2012年盐城市中考思想品德试题及答案
2012年江苏盐城中考历史试题试卷及答案
2012盐城射阳市中考最高分射阳实验初中学生
2012盐城市中考成绩查分已经公布
2011年盐城中考录取分数线
盐城市2012年幼儿师范男生面试合格名单
盐城市2012年中考成绩查询将于6月28日晚公布
2012东台市中考查分方法如下
2012盐城市大丰中考成绩查分时间
2012盐城中考成绩查询时间及方式
2012盐城市建湖县中考成绩查分方法
2012盐城市响水县中考成绩6月28日左右公布
2012盐城市阜宁县中考成绩6月28日左右公布
分享到:
QQ空间
新浪微博
腾讯微博
人人网
上一个文章:
2012年江苏省盐城中考英语试题及答案
下一个文章: 没有了
【
各省中考
】
北京中考
天津中考
上海中考
湖南中考
四川中考
贵州中考
湖北中考
宁夏中考
青海中考
河北中考
河南中招
江苏中考
浙江中考
云南中考
江西中考
广西中考
广东中考
黑龙江中考
新疆中考
山西中考
陕西中考
重庆中考
甘肃中考
内蒙古中考
海南中考
辽宁中考
山东中考
安徽中考
吉林中考
西藏中考
新疆内高班
热门文章
·
江苏盐城2011中考数学试题答案
·
江苏盐城2011中考英语试题及答案
·
2011盐城中考成绩查询查分时间6月28日
·
江苏盐城2011年中考语文试题及答案
·
盐城市招生考试中心网站(http://www.
·
2011年盐城中考试卷分值及考试时间
·
盐城市2011年中考中招方案公布
·
2010年盐城中考试题答案难度点评
热门专题
·
中考试题答案网
·
高考零分作文
·
中考作文网
·
高考查分网
·
中考查分网
·
港澳台联招
·
公安警察院校招生
·
免费师范生
·
高考网上填报志愿
·
军校招生网_国防生招生_军校名单
·
成绩查询、录取查询、网上报名系统
·
考试报名考试时间提醒
更多专题
推荐文章
·
2012盐城市中考成绩查分已经公布
·
滨海县教育局2012盐城中考教育招生工作
·
盐城市2012年中考考试和普通高中招生方
·
2012年盐城市中考体育考试工作实施方案
·
江苏盐城2011中考英语试题及答案
·
江苏盐城2011年中考语文试题及答案
|
关于我们
|
联系我们
|
版权申明
|
网站导航
|
最近更新
|
闽ICP备06019773号