首页
高考
美术高考
成人高考
考研
自考
中考
会考
专升本
高校
公务员
导游考试
更多
自主招生
|
保送生
|
艺术特长生
|
高水平运动员
|
空乘民航招飞
|
军校国防生
|
空军招飞
|
高考作文
|
大学排行榜
|
中考分数线
|
中考查分
3773考试网
-
中考网
-
各省中考
-
广东中考
-
中山中考
- 正文
【
各省中考
】
北京中考
天津中考
上海中考
湖南中考
四川中考
贵州中考
湖北中考
宁夏中考
青海中考
河北中考
河南中招
江苏中考
浙江中考
云南中考
江西中考
广西中考
广东中考
黑龙江中考
新疆中考
山西中考
陕西中考
重庆中考
甘肃中考
内蒙古中考
海南中考
辽宁中考
山东中考
安徽中考
吉林中考
西藏中考
新疆内高班
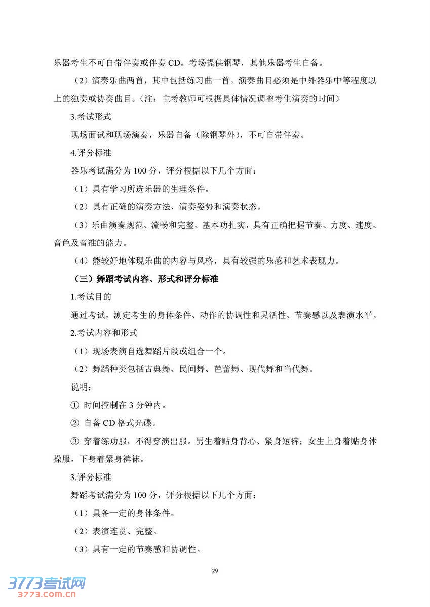
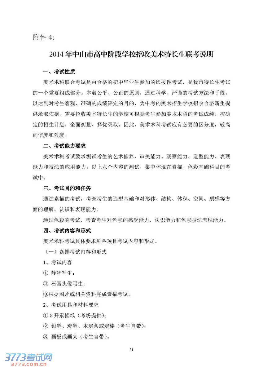
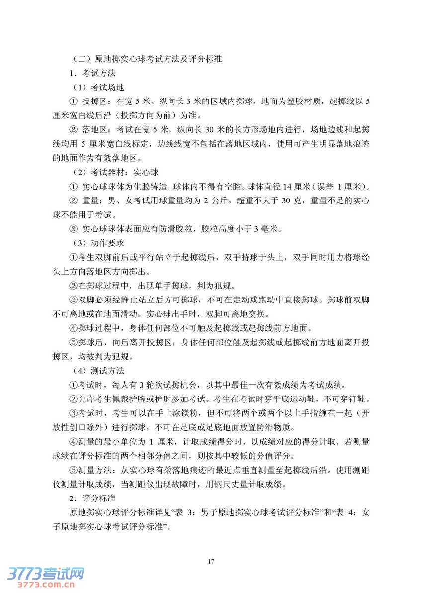
2014年中山市普通高中体艺特长生考试工作通知
来源:中山市教育局
2014-3-12 10:22:25
中山市教育局关于做好2014年中山市普通高中学校招收体艺特长生统一考试工作的通知
您可能喜欢的文章
2014中山中考报名工作的通知
中山市教育局2014年中山中招网上咨询会通知
2014中山中考指标生比例将达到40-50%
中山市实验中学建校100周年盛典
中山市实验中学
中山市实验中学新校名揭牌
2013中大附属外国语实验中学国际部招生问答
2013年中山中考第三次征集志愿工作的通知
2013中山中考第三次征集志愿工作
2013中山中考第二次征集志愿出档分数线
上一个文章:
2014中山中考报名工作的通知
网站版权与免责声明
①由于各方面情况的不断调整与变化,本网所提供的相关信息请以权威部门公布的正式信息为准.
②本网转载的文/图等稿件出于非商业性目的,如转载稿涉及版权及个人隐私等问题,请在两周内邮件fjksw@163.com联系.
最新文章
·
2014年中山市普通高中体艺特长生考试工
·
2014中山中考报名工作的通知
·
中山市教育局2014年中山中招网上咨询会
·
2014中山中考指标生比例将达到40-50%
·
中山市实验中学建校100周年盛典
·
中山市实验中学
·
中山市实验中学新校名揭牌
·
2013中大附属外国语实验中学国际部招生
·
2013年中山中考第三次征集志愿工作的通
·
2013中山中考第三次征集志愿工作
·
2013中山中考第二次征集志愿出档分数线
·
2013中山中考第二批学校录取分数线
·
2013中山中考提前批第一批录取结束
·
2013中山中考第二次征集志愿招生计划
·
2013年中山市普通高中招生录取第二次征
推荐文章
·
2014年中山市普通高中体艺特长生考试工
·
2014中山中考报名工作的通知
·
2013中山中考第二批学校录取分数线
·
2013中山中考第一批择校生录取分数线
·
2013中山中考录取查询系统入口
·
2013年中山中考录取第一次征集志愿工作
·
广东2013中山市中考分数线公布
·
2013年中山中考总分分数段统计表
·
2013年中山市重点高中指标生录取结果公
·
2013中山中考提前批次录取分数线与出档
·
2013中山中考第一批次学校出档分数线
·
2013中山中考录取分数线公布
·
中山2013中考成绩7月6日16时公布
·
2013中山中考成绩查询系统进入
·
中山市2013年中考录取工作的通知
|
关于我们
|
联系我们
|
版权申明
|
网站导航
|
琼ICP备12003406号