首页
高考
美术高考
成人高考
考研
自考
中考
会考
专升本
高校
公务员
导游考试
更多
自主招生
|
保送生
|
艺术特长生
|
高水平运动员
|
空乘民航招飞
|
军校国防生
|
空军招飞
|
高考作文
|
大学排行榜
|
中考分数线
|
中考查分
3773考试网
-
中考网
-
各省中考
-
贵州中考
-
安顺中考
- 正文
【
各省中考
】
北京中考
天津中考
上海中考
湖南中考
四川中考
贵州中考
湖北中考
宁夏中考
青海中考
河北中考
河南中招
江苏中考
浙江中考
云南中考
江西中考
广西中考
广东中考
黑龙江中考
新疆中考
山西中考
陕西中考
重庆中考
甘肃中考
内蒙古中考
海南中考
辽宁中考
山东中考
安徽中考
吉林中考
西藏中考
新疆内高班
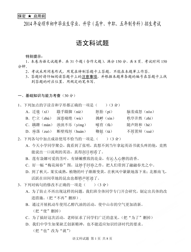
安顺市2014年中考语文试题及答案发布
来源:2exam.com
2014-7-7 15:55:41
点击下载完整版:
安顺市2014年中考语文试题及答案
(图片版)
您可能喜欢的文章
2014年安顺中考理综试题及答案发布
2014年安顺中考数学试题及答案发布
2014安顺中考成绩查询网站入口
安顺教育网网址为:http://jyj.anshun.gov.cn
安顺教育网2014安顺中考成绩查询入口
2014安顺中考人数2.6万余成绩查询时间
2014贵州安顺中考综合理科试题及答案
2014贵州安顺中考数学试题及答案
2014贵州安顺中考语文试题及答案
2014贵州安顺中考英语试题及答案
上一个文章:
2014年安顺中考文综试题及答案发布
网站版权与免责声明
①由于各方面情况的不断调整与变化,本网所提供的相关信息请以权威部门公布的正式信息为准.
②本网转载的文/图等稿件出于非商业性目的,如转载稿涉及版权及个人隐私等问题,请在两周内邮件fjksw@163.com联系.
最新文章
·
安顺市2014年中考语文试题及答案发布
·
2014年安顺中考文综试题及答案发布
·
2014年安顺中考理综试题及答案发布
·
2014年安顺中考英语试题及答案发布
·
2014年安顺中考数学试题及答案发布
·
2014安顺中考成绩查询网站入口
·
安顺教育网网址为:http://jyj.anshun.
·
安顺教育网2014安顺中考成绩查询入口
·
2014安顺中考人数2.6万余成绩查询时间
·
2014安顺教育网成绩查询官方网站网址
·
2014贵州安顺中考综合理科试题及答案
·
2014贵州安顺中考数学试题及答案
·
2014贵州安顺中考语文试题及答案
·
2014贵州安顺中考英语试题及答案
·
2014安顺中考考试时间科目及分值
推荐文章
·
2013安顺中考录取分数线公布
·
安顺2013中考查分热线、中考查分电话
·
安顺2011中考录取分数线公布
|
关于我们
|
联系我们
|
版权申明
|
网站导航
|
琼ICP备12003406号