学历类
|
阳光高考
美术高考
研究生
自考
成人高考
专升本
中考
会考
外语类|
四 六 级
职称英语
商务英语
公共英语
日语能力
资格类
|
公 务 员
报 关 员
银行从业
司法考试
导 游 证
教师资格
财会类|
会 计 证
经 济 师
会计职称
注册会计
税 务 师
工程类
|
一级建造
二级建造
造 价 师
造 价 员
咨 询 师
监 理 师
医学类|
卫生资格
执业医师
执业药师
执业护士
国际护士
计算机
|
等级考试
软件水平
应用能力
其它类
|
书画等级
驾驶员
书法等级
少儿英语
报 检 员
单证员
地图
专题内容
考试资讯
3773考试网
-
中考网
-
各省中考
-
吉林中考
-
长春中考
- 正文
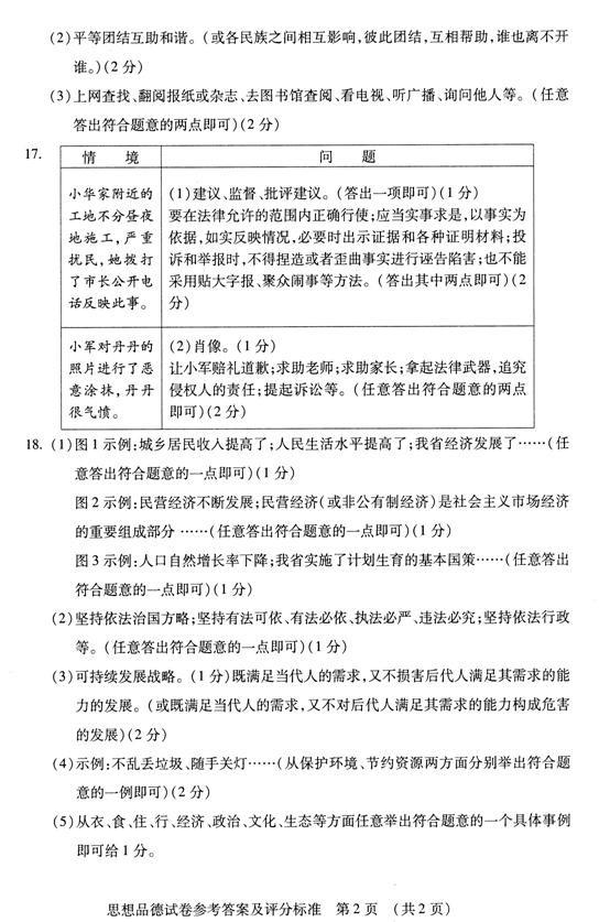
2012年吉林中考政治试题及答案
来源:2exam.com
2012-12-12 21:06:43
上一页
1
2
吉林省2012年中考考试语文试题及答案
2012年吉林省中考数学试题及答案解析
吉林省2012年中专学校招生报名时间为2012年7月22日
2012吉林省中专学校招生报名报名时间7月22至8月5日
2012吉林省中专和高职院校招生录取8月8日开始
2012吉林省中专学校实行网上远程录取
吉林2012中专网上报名工作业务流程
关于做好吉林省2012年中等专业学校招生录取工作的通知
2012年吉林省中专网上报名注册流程
2012年吉林省中专报名信息、志愿信息填报流程
2012年吉林省中专网上报名入口系统
吉林毓文中学2012中考录取分数线
吉林一中2012中考录取分数线
2012吉林市中考录取分数线公布
吉林市2012中考状元董博源总分599分
分享到:
QQ空间
新浪微博
腾讯微博
人人网
上一个文章:
2013学年长春中小学寒假放假时间
【
各省中考
】
北京中考
天津中考
上海中考
湖南中考
四川中考
贵州中考
湖北中考
宁夏中考
青海中考
河北中考
河南中招
江苏中考
浙江中考
云南中考
江西中考
广西中考
广东中考
黑龙江中考
新疆中考
山西中考
陕西中考
重庆中考
甘肃中考
内蒙古中考
海南中考
辽宁中考
山东中考
安徽中考
吉林中考
西藏中考
新疆内高班
热门专题
·
中考录取查询
·
中考分数线
·
中考试题答案网
·
中考作文网
·
中考查分网
·
卓越联盟自主招生
·
华约自主招生AAA测试
·
北约自主招生
·
高考零分作文
·
高考查分网
·
港澳台联招
·
公安警察院校招生
更多专题
推荐文章
·
2012年长春市城区第一批次普通高中录取
·
2012年长春市普通高中第一批次录取分数
·
2012年吉林长春市中考成绩查询系统开通
·
2012年吉林长春市中考成绩开始查询
·
2012长春中考成绩考生共有四种方式查询
·
吉林省长春市2012年中考查分开始进入查
·
2012年长春市中考成绩将于7月9日公布
|
关于我们
|
联系我们
|
版权申明
|
网站导航
|
闽ICP备06019773号