题型示例
一、选择题
【例题】氯元素有多种化合价,已知氢元素的化合价为+1,氧元素的化合价为—2。下列含氯元素的物质中化合价最高的是 ( )
A.HClO3 B. HClO4 C. HCl D. HOCl
【评析】这是一道设计化合价及其计算的题目。需要通过计算得出氯元素相应的化合价,继而进行比较得出结论。难度为“中等难度”的题目。
【答案】B
二、理解与应用
【例题】将玻璃管插入金属钠块中,拔出玻璃管,玻璃管内留有一小截金属钠(见图1);把带有橡皮塞的玻璃管插入盛有浅绿色氯气的烧瓶中(见图2,烧瓶底部铺有少量的细沙);向玻璃管中滴入几滴水,堵塞玻璃管的钠块成液滴落下(见图3);烧瓶内先产生少量白烟,继而燃烧,浅绿色逐渐消失(见图4);最终,白色的烟雾充满烧瓶(见图5)。
从以上实验推断:金属钠的硬度 、熔点 。水可以与金属钠反应 (填:“吸收”或“放出”)热量。烧瓶中充满的白色烟雾可能是 。
【评析】本题涉及金属钠的物理性质——硬度、钠与水反应以及与氯气反应的化学性质。学生只有通过阅读有关的文字,从中理解相关信息,得出相应的结论。
本题考查学生的文字阅读能力、实验观察能力(图像)以及推理判断能力(性质推断)。考查学生的综合能力。难度为“中等难度”的题目。
【答案】小 低 放出 氯化钠(NaCl)
三、实验与探究
【例题】为探究影响双氧水分解速度的因素,小雨阅读课外资料得知:双氧水分解除了用二氧化锰,还可用氧化铜等物质作催化剂。于是在室温下做了如下实验,实验数据记录如下:
双氧水的质量 双氧水的浓度 CuO的质量 相同时间内产生O2体积
Ⅰ 100.0g 1% 0.0g 5 mL
Ⅱ 100.0g 1% 2g 32 mL
Ⅲ 100.0g 4% 2g 64 mL
(1)本实验中,测量O2体积的装置是________(填编号)。
(2)通过对上表数据分析,除了CuO能加快双氧水的反应速率外,你认为影响双氧水分解速率的因素还有 、 (至少写两种)
(3)小雨进一步研究CuO在反应前后质量是否发生变化。你认为如何操作?
(4)小雨利用上述原理制氧气,若达到可随时控制反应的发生与停止目的,应选择的装置是 (填序号,下同)。欲用浓硫酸干燥所得到的的氧气,应选择的装置应是 。
【评析】这是一道“高难度”的题目。涉及资料的查询、数据分析、影响反应速率的因素分析以及实验装置的选择等方面。实验数据涉及影响反应速率的各种因素,学生要通过数据分析得出哪些因素对反应速率产生影响。
学生要对催化剂的 “反应前后催化剂的质量不发生变化” 有一个清晰的认识,从而选择适宜的方法进行实验。
要使气体的量得到控制,对实验装置的选取要考虑加入双氧水的量能够控制,继而选择相应的装置。此外,对氧气的的干燥仪器的选择要考虑浓硫酸是一种液体这一性质。
【答案】
(1)C (2)温度、双氧水浓度
(3)将反应后的物质转移到蒸发皿中,加热蒸发,称量得到的固体(或过滤、洗涤滤渣、烘干、称量得到的固体)
(4)B D
四、计算题
【例题】化学兴趣小组对某品牌牙膏中碳酸钙含量进行以下探究。
查得资料:该牙膏摩擦剂主要由碳酸钙、氢氧化铝组成;其他成分遇到盐酸时无气体生成。进行实验:利用下图所示装置(图中夹持仪器略去)进行实验,充分反应后,测定B中生成的BaCO3沉淀质量,以确定碳酸钙的质量分数。
依据实验过程回答下列问题:
(1)准确称取8.00 g样品三份,进行测定,测得BaCO3平均质量为3 . 94 g。计算样品中碳酸钙的质量分数。
(2)若计算值比实际值偏小,分析其原因 ;
若计算值比实际值偏大,分析其原因 ;
改进措施是 。
【评析】该题既涉及“有关化学方程式的计算”,还涉及“误差分析”,是一道“中等难度”的题目。题目中的“测得BaCO3平均质量为3 . 94 g”是指三次实验的“平均质量”,符合实验实际。对于误差分析,学生要考虑实验中的CO2与Ba(OH)2溶液的实际反应,还要考虑外界的CO2对反应结果的影响。
【答案】(1)设参加反应的CaCO3的质量为x
由CaCO3+2HCl===CaCl2+H2O+CO2↑和Ba(OH)2+ CO2=== BaCO3↓+ H2O
可知: CaCO3 ~BaCO3
100 197
x 3.94g
100∶197 = x∶3.94g
解得: x = 2g
2g ÷ 8g × 100%= 25%
(2)反应生成的CO2没有被Ba(OH)2溶液全部吸收(锥形瓶中残留)。外界空气中的二氧化碳通过B装置右侧的导管进入装置B中,被Ba(OH)2溶液吸收;在B装置右侧再连接一个吸收CO2的装置。(或其他合理答案)
五、样题
德州市二〇一五年初中学业水平考试化学试题
可能用到的相对原子质量:H-1 C-12 O-16 Na-23 Cl-35.5
一、选择题(本题包括8个小题,每小题2分,共16分。每小题只有一个选项符合题意)
1.每年的4月22日是“世界地球日”,2015年地球日的活动主 题为“珍惜地球资源 转变发展方式——提高资源 利用效益”。下 列做法不符合活动主题的是
A.农业和园林灌溉,改大水漫灌为喷灌、滴灌
B.改进汽车发动机的燃烧方式,使汽油充分燃烧
C.为提高粮食产量,大量使用各种化肥、农药
D.回收利用废旧金属、废旧书报及废弃塑料
2.化学与生活息息相关,下列日常生活中的做法你认为不恰当的是
A.灼烧闻味—区分棉、毛织物
B.加 热煮沸—降低 硬水的硬度
C.表层涂漆—防止铁器锈蚀
D.甲醛浸泡—保存海鲜食品
3.以下是小明同学书写的部分化学用语,其中正确的是
①金刚石—C ②五氧化二磷—O5P2 ③氯化铁—FeCl2 ④钠元素显+1价—Na+1 ⑤两个铝离子—2Al3+2•
A.①②④ B.①⑤
C.②③⑤ D.②③④
4.硬铝的组成金属有铝、镁、铜、锰等。已知:锰丝放入稀硫酸中,有气泡产生;锰丝放入硫酸铝溶液中,表面没哟金属析出。结合我们所学金属再溶液中的活动性顺序,下列有关金属的活动性强弱判断错误的是【
A.Mn强于Cu B.Al强于Mn
C.Mg强于Al D.Mn强于Mg
5.下图是干燥、收集某气体的装置。由实验装置可以推测该气体的有关性质,请你在表中找出相对应的选项。
序号
气体性质 A B C D
溶于水中所得溶液的pH >7 <7 >7 <7
其密度(ρ1)与空气密度(ρ2 )的比较 ρ1>ρ2[来 ρ1>ρ2 ρ1<ρ2 ρ1<ρ2
在水中的溶解性 极易溶 难溶 极易溶 难溶
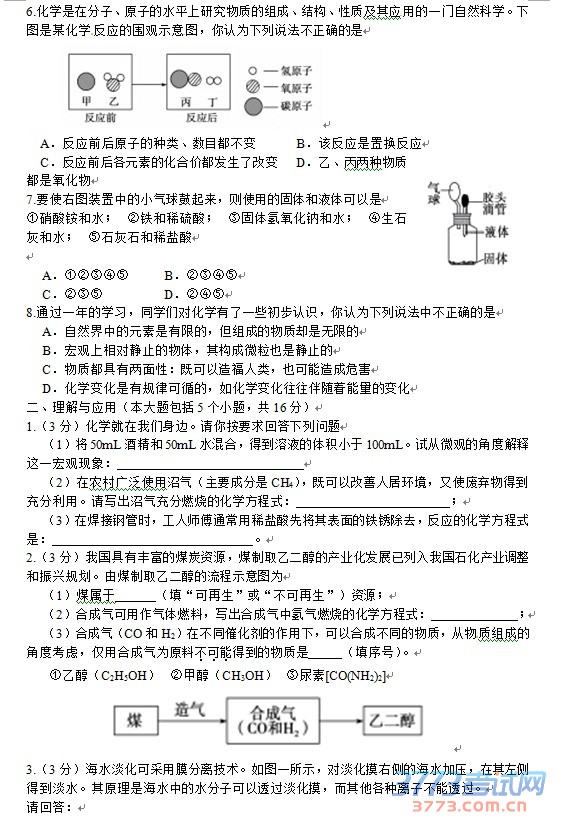
6.化学是在分子、原子的水平上研究物质的组成、结构、性质及其应 用的一门自然科学。下图是某化学 反应的围观示意 图,你认为下列说法不正确的是
A.反应前后原子的种类、数目都不变 B.该反应是置换反应
C.反应前后各元素的化合价都发生了改变 D.乙、丙两种物质都是氧化物
7.要使右图装置中的小气球鼓起来,则使用的固体和液体可以是
①硝酸铵和水; ②铁和稀硫酸; ③固体氢氧化钠和水; ④生石灰和水; ⑤石灰石和稀盐酸
A.①②③④⑤ B.②③④⑤
C.②③⑤ D.②④⑤
8.通过一年的学习,同学们对化学有了一些初步认识,你认为下列说法中不正确的是
A.自然界中的元素是有限的,但组成的物质却是无限的
B.宏观上相对静止的物体,其构成微粒也是静止的
C.物质都具有两面性:既可以造福人类,也可能造成危害
D.化学变化是有规律可循的,如化学变化往往伴随着能量的变化
二、理解与应用(本大题包括5个小题,共16分)
1.(3分)化学就在我们身边。请你按要求回答下列问题
(1)将50mL酒精和50mL水混合,得到溶液的体积小于100mL。试从微观的角度解释这一宏观现象:
(2)在农村广泛使用沼气(主要成分是CH4),既可以改善人居环境,又使废弃物得到充分利用。请写出沼气充分燃烧的化学方程式: ;
(3)在焊接钢管时,工人师傅通常用稀盐酸先将其表面的铁锈除去,反应的化学方程式是: 。
2.(3分)我国具有丰富的煤炭资源,煤制取乙二醇的产业化发展已列入我国石化产业调整和振兴规划。由煤制取乙二醇的流程示意图为
(1)煤属于 (填“可再生”或“不可再生”)资源;
(2)合成气可用作气体燃料,写出合成气中氢气燃烧的化学方程式: ;
(3)合成气(CO和H2)在不同催化剂的作用下,可以合成不同的物质,从物 质组成的角度考虑,仅用合成气为原料不可能得到的物质是 (填序号)。
①乙醇(C2H5OH) ②甲醇(CH3OH) ③尿素[CO(NH2)2]
3.(3分)海水淡化可采用膜分离技术。如图一所示,对淡化摸右侧的海水加压,在其左侧得到淡水。其原理是海水中的水分子可以透过淡化摸,而其他各种离子不能透过。
请回答:
(1)采用 膜分离技术淡化海水的原理,与化学实验中常见的 操作相似。
(2)对淡化膜右侧的海水加压后,海水中溶质的质量分数会 (填“增大”、“减小”或“不变”)
(3)海水中含有大量的氯化钠,图二是氯化钠的溶解度曲线,据此可知盐场从海水中得到食盐晶体利用的方法是 结晶(填“降温”或“蒸发”)
4.(4分)2015年4月13日,西昌市动物疫病预防控制中心堆放在仓库中浓度为21%的过氧乙酸消毒液发生泄漏。经查阅资料可知:过氧乙酸(化学式为C2H4O3)是无色液体,有强烈刺激性气味,易溶于水、乙醇等,易挥发,与其他酸有相似的化学性质,温度稍高即分解为乙酸、氧气。 请回答下列问题
(1)过氧乙酸的物理性质有: (写出两条即可)。
(2)过氧乙酸溶液中存在的阳离子是 (填离子符号)。
5.(3分)将稀盐酸慢慢滴入盛有氢氧化钠溶液的烧杯中,用温度计测量烧杯中溶液的温度,温度随加入稀盐酸的质量变化曲线如右图所示:
(1)在滴加的过程中,烧杯中溶液的pH逐渐 (填“增大”、“减小”或“不变”)。
(2)由图可知,稀盐酸与氢氧化钠溶液发生的反应是 (填“放热”或“吸热”)反应。
(3)图中B点时,溶液中的溶质是 (填化学式)。
三、实 验与探究(本大题包括2个小题,共12分)
1.(4分)规范的操作是实验成功的基本保证。下面是有些同学的实验操作,请根据要求回答下列问题:
(1)A操作存在的错误是 ;
( 2)B操作集气瓶中既无水又无细沙,可能造成的后果是 ;
(3)用C操作量取的水 配制溶液的浓度比欲配制溶液 (填“偏大”或“偏小”);
(4)D操作可能造成的不良后果是 (写出一条即可)。
2.(8分)在浓硫酸的催化作用下,固体草酸(H2C2O4)受热分解生成碳的氧化物和水。某化学课外兴趣小组对生成物中碳的氧化物种类进行了如下实验探究:
【提出问题】生成物中有哪几种碳的氧化物?
【猜测】
猜想1 猜想2 猜想3
只有CO 只有 含有CO和CO2
【设计实验】基于猜想3,依据CO和CO2的性质,兴趣小组同学设计了如下实验:
【实验探究】
(1)观察到 装置(填序号)中的澄清石灰水变浑浊,证明草酸分解有CO2气体生成。
(2)有两种实验现象都能分别证明草酸分解的气体中含有CO:
①C装置中澄清石灰水不变浑浊,F装置中 ;
②E装置中出现 的现象。
【实验结论】通过实验探究证明:猜测3成立。
草酸分解的化学方程式是 。
【问题讨论】
(1)B装置的作用是 ;D装置的作用是 。
(2)装置末端酒精灯的作用是 。
四、计算题(6分)
实验室有一瓶长期存放的固体氢氧化钠,由于保管不当已经变质。某兴趣小组的同学欲通过实验测定其变质的情况。实验过程 如下:取样品25g放入烧杯中,向其中加入280g过量的稀盐酸,得到296.2g溶液。试计算25g样品中碳酸钠的质量。






