学历类
|
阳光高考
研 究 生
自学考试
成人高考
专 升 本
中考
会考
外语类|
四 六 级
职称英语
商务英语
公共英语
日语能力
资格类
|
公 务 员
报 关 员
银行从业
司法考试
导 游 证
教师资格
财会类|
会 计 证
经 济 师
会计职称
注册会计
税 务 师
工程类
|
一级建造
二级建造
造 价 师
造 价 员
咨 询 师
监 理 师
医学类|
卫生资格
执业医师
执业药师
执业护士
国际护士
计算机
|
等级考试
软件水平
应用能力
其它类
|
书画等级
美国高考
驾 驶 员
书法等级
少儿英语
报 检 员
单 证 员
出国留学
招生考试网
-
中考网
-
各省中考
-
甘肃中考
-
兰州中考
- 正文
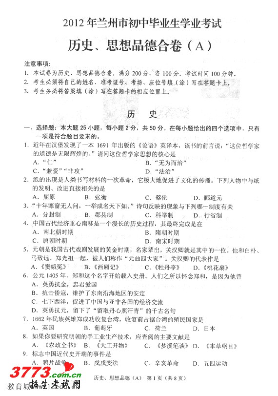
2012年兰州中考历史真题试卷答案评分标准
来源:2exam.com
2012-6-20 12:07:10
2012年兰州
中考
历史真题试卷答案评分标准
1
2
3
4
5
6
7
8
9
下一页
2012年兰州中考地理试卷及答案评分标准
2012甘肃兰州中考生物真题及参考答案
2012年兰州市中考语文试题答案评分标准
兰州2012年中考思想品德真题试卷及参考答案
2012年兰州市中考英语试题答案
本报兰州中考试题答案特刊今日出街
2012兰州中考分数线及录取查询时间
2012兰州中考成绩7月1日公布查分
2012年兰州中考数学稳中有新化学紧贴生活
2012兰州中考作文贴近生活物理联系实际
2012兰州中考查分电话1600821、16887821查询
2012兰州中考答题卡严禁使用涂改液
兰州市中考网上报名系统2012兰州中考录取查询
2012兰州中考成绩查询时间7月1日
2012兰州中考省级示范高中对口分配名额提至30%
分享到:
QQ空间
新浪微博
腾讯微博
人人网
上一个文章:
2012年兰州中考地理试卷及答案评分标准
下一个文章: 没有了
【
各省中考
】
北京中考
天津中考
上海中考
湖南中考
四川中考
贵州中考
湖北中考
宁夏中考
青海中考
河北中考
河南中招
江苏中考
浙江中考
云南中考
江西中考
广西中考
广东中考
黑龙江中考
新疆中考
山西中考
陕西中考
重庆中考
甘肃中考
内蒙古中考
海南中考
辽宁中考
山东中考
安徽中考
吉林中考
西藏中考
新疆内高班
热门文章
此栏目下没有热点文章
热门专题
·
中考试题答案网
·
高考零分作文
·
港澳台联招
·
中考作文网
·
高考查分网
·
中考查分网
·
公安警察院校招生
·
免费师范生
·
高考网上填报志愿
·
军校招生网_国防生招生_军校名单
·
成绩查询、录取查询、网上报名系统
·
考试报名考试时间提醒
更多专题
推荐文章
·
2012年兰州市中考高中学校招生考试工作
|
关于我们
|
联系我们
|
版权申明
|
网站导航
|
最近更新
|
闽ICP备06019773号