首页
高考
美术高考
成人高考
考研
自考
中考
会考
专升本
高校
公务员
导游考试
更多
自主招生
|
保送生
|
艺术特长生
|
高水平运动员
|
空乘民航招飞
|
军校国防生
|
空军招飞
|
高考作文
|
大学排行榜
|
中考分数线
|
中考查分
3773考试网
-
中考网
-
各省中考
-
广西中考
-
南宁中考
- 正文
【
各省中考
】
北京中考
天津中考
上海中考
湖南中考
四川中考
贵州中考
湖北中考
宁夏中考
青海中考
河北中考
河南中招
江苏中考
浙江中考
云南中考
江西中考
广西中考
广东中考
黑龙江中考
新疆中考
山西中考
陕西中考
重庆中考
甘肃中考
内蒙古中考
海南中考
辽宁中考
山东中考
安徽中考
吉林中考
西藏中考
新疆内高班
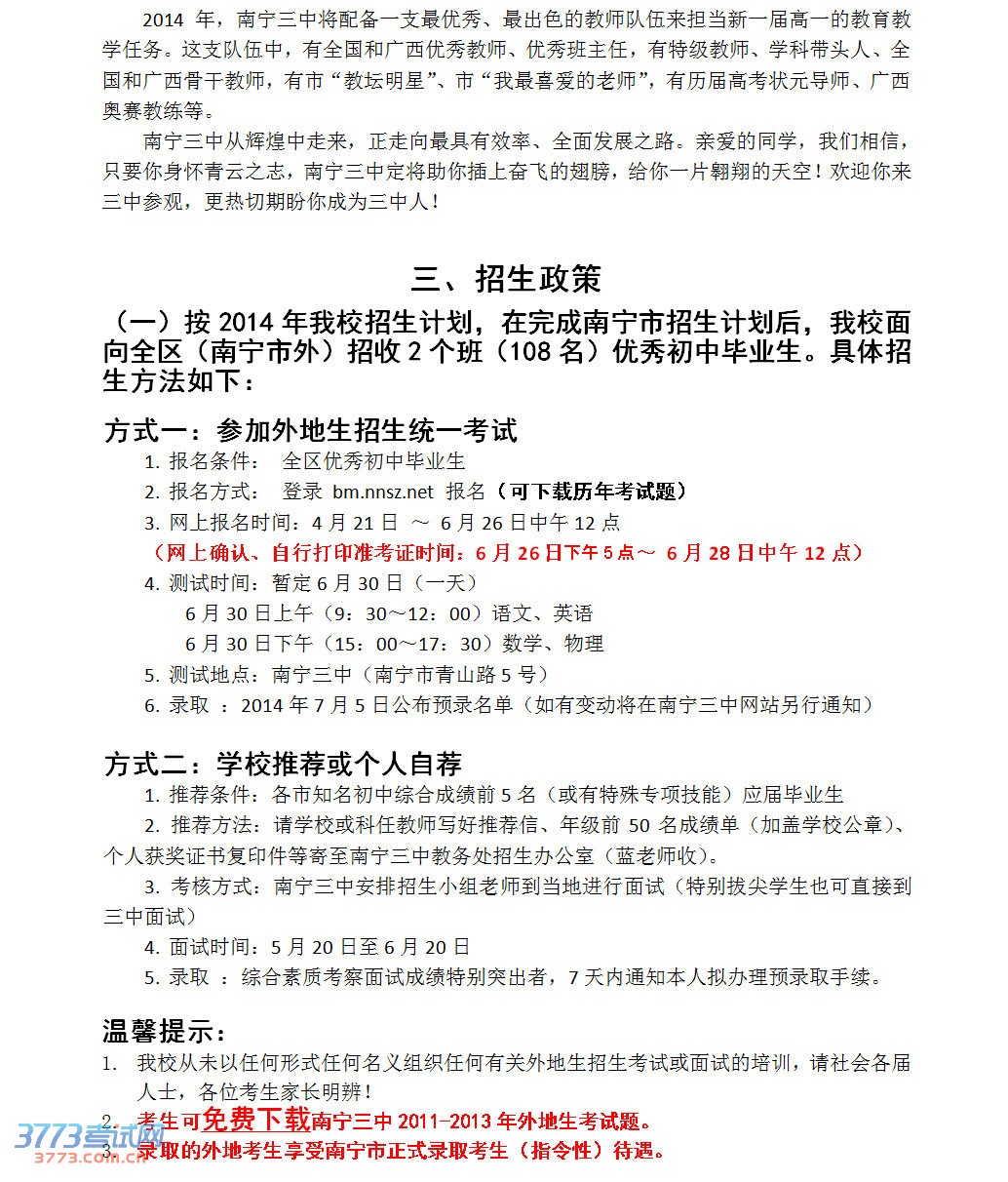
2014年南宁三中外地生招生简章
来源:2exam.com
2014-5-26 10:26:05
2014年南宁三中外地生招生简章
您可能喜欢的文章
2014南宁市二中、三中、十四中三校国际班招生
2014南宁中考思想品德与历史闭卷考试
南宁市市区2014年小学初中和高中学校招生计划
南宁市教育局2014年南宁高中招生工作的通知
2014南宁初中学校向高中学校输送学生任务分解表
2014年南宁市中职学校招生计划表
2014南宁普通高中学校招生计划表
2014南宁中考体育与健康考试实施方案
2014南宁中考体育考试考生须知
2014南宁中考体育与健康考试监考评分员守则
上一个文章:
2014南宁市二中、三中、十四中三校国际班招生
网站版权与免责声明
①由于各方面情况的不断调整与变化,本网所提供的相关信息请以权威部门公布的正式信息为准.
②本网转载的文/图等稿件出于非商业性目的,如转载稿涉及版权及个人隐私等问题,请在两周内邮件fjksw@163.com联系.
最新文章
·
2014年南宁三中外地生招生简章
·
2014南宁市二中、三中、十四中三校国际
·
2014南宁中考思想品德与历史闭卷考试
·
南宁市市区2014年小学初中和高中学校招
·
南宁市教育局2014年南宁高中招生工作的
·
2014南宁初中学校向高中学校输送学生任
·
2014年南宁市中职学校招生计划表
·
2014南宁普通高中学校招生计划表
·
2014南宁中考体育与健康考试实施方案
·
2014南宁中考体育考试考生须知
·
2014南宁中考体育与健康考试监考评分员
·
2014南宁中考体育考试突发事件应急处置
·
2014南宁中考思想品德和历史卷命题范围
·
2014南宁中考化学卷命题范围试卷结构
·
2014南宁中考物理卷命题范围试卷结构
推荐文章
·
南宁市市区2014年小学初中和高中学校招
·
南宁市教育局2014年南宁高中招生工作的
·
2014南宁中考体育与健康考试实施方案
·
2014南宁中考试题命题范围与要求
·
2014南宁中考高中招生录取政策办法
·
2014南宁中考理化实验操作考试实施办法
·
社会考生参加2014年南宁中考理化实验操
·
2013南宁中考录取分数线(第四批)
·
2013南宁中考录取分数线(第二批)
·
2013南宁中考录取分数线(第一批)
·
2013南宁中考成绩排名录取查询办法
·
2013南宁中考成绩分布情况
·
2013南宁中考成绩查询系统入口
·
南宁2013中考成绩查询入口
·
南宁中考招生信息网成绩查询http://www
|
关于我们
|
联系我们
|
版权申明
|
网站导航
|
琼ICP备12003406号