首页
高考
美术高考
成人高考
考研
自考
中考
会考
专升本
高校
公务员
导游考试
更多
自主招生
|
保送生
|
艺术特长生
|
高水平运动员
|
空乘民航招飞
|
军校国防生
|
空军招飞
|
高考作文
|
大学排行榜
|
中考分数线
|
中考查分
3773考试网
-
中考网
-
各省中考
-
浙江中考
-
宁波中考
- 正文
【
各省中考
】
北京中考
天津中考
上海中考
湖南中考
四川中考
贵州中考
湖北中考
宁夏中考
青海中考
河北中考
河南中招
江苏中考
浙江中考
云南中考
江西中考
广西中考
广东中考
黑龙江中考
新疆中考
山西中考
陕西中考
重庆中考
甘肃中考
内蒙古中考
海南中考
辽宁中考
山东中考
安徽中考
吉林中考
西藏中考
新疆内高班
2015宁波中考社会政治试题发布
来源:2exam.com
2015-6-14 16:45:16
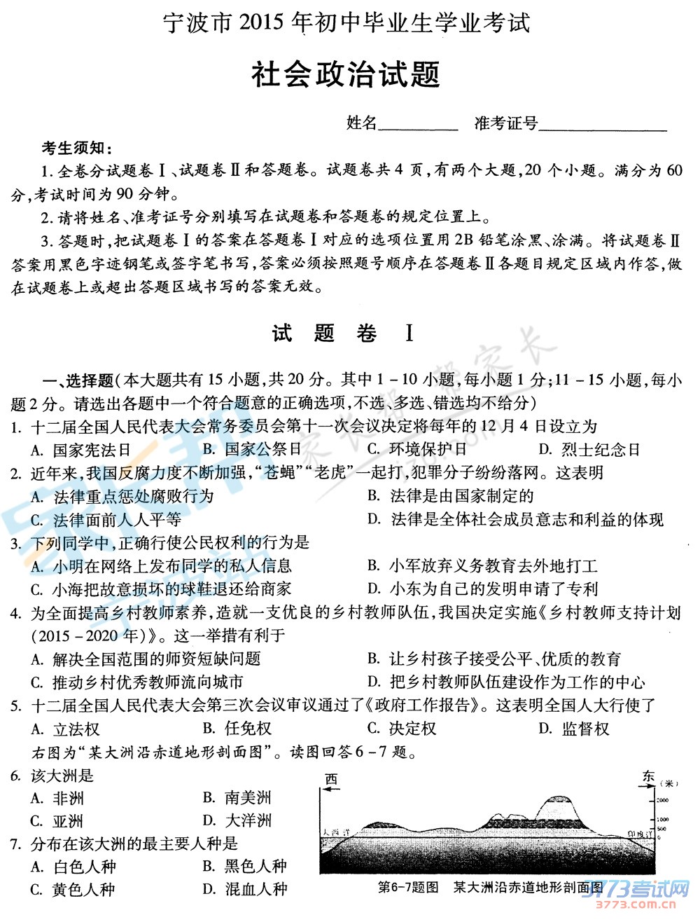
2015浙江宁波中考社会政治试题(高清版):
1
2
下一页
您可能喜欢的文章
2015宁波中考科学试题及答案
2015宁波中考社会政治试题答案
2015宁波中考城区考生分批次填报志愿
2015宁波中考录取时间安排6月21日起
宁波三中2015年高中招生简章
2015年宁波三中美术专业素质测试合格名单
2015宁波中心城区高中招生工作日程表
2015宁波中考填报志愿时间录取批次
资深教师点评2015宁波中考试题试卷
2015宁波中考成绩18日下午4点以后公布
上一个文章:
2015宁波中考科学试题及答案
网站版权与免责声明
①由于各方面情况的不断调整与变化,本网所提供的相关信息请以权威部门公布的正式信息为准.
②本网转载的文/图等稿件出于非商业性目的,如转载稿涉及版权及个人隐私等问题,请在两周内邮件fjksw@163.com联系.
最新文章
·
2015宁波中考社会政治试题发布
·
2015宁波中考科学试题及答案
·
2015宁波中考社会政治试题答案
·
2015宁波中考城区考生分批次填报志愿
·
2015宁波中考录取时间安排6月21日起
·
宁波三中2015年高中招生简章
·
2015年宁波三中美术专业素质测试合格名
·
2015宁波中心城区高中招生工作日程表
·
2015宁波中考填报志愿时间录取批次
·
资深教师点评2015宁波中考试题试卷
·
2015宁波中考成绩18日下午4点以后公布
·
2015宁波中考中招考生志愿填报系统入口
·
2015宁波中考网上填报志愿网址时间安排
·
一线教师解读2015年宁波中考试卷难易程
·
2015宁波中考科学试题难度点评
推荐文章
·
2015宁波中考社会政治试题发布
·
2015宁波中考科学试题及答案
·
2015宁波中考社会政治试题答案
·
2015宁波中考中招考生志愿填报系统入口
·
2015宁波中考语文试题发布
·
2015宁波中考社会政治答案(图片版)
·
2015宁波中考成绩查询网站进入宁波教科
·
余姚市教育信息网2015中考成绩查询查分
·
2015宁波中考高中及跨区域特长生招生录
·
2015宁波中考保送生和定向招生工作的通
·
宁波市教育局2015年直属高中保送生定向
·
2015宁波中考中招志愿填报系统入口
·
2015宁波中考高中招生政策方案公布
·
2015宁波中考中招政策方案公布
·
2015年宁波市中考综合素质测评方案
|
关于我们
|
联系我们
|
版权申明
|
网站导航
|
琼ICP备12003406号