学历类
|
阳光高考
美术高考
研究生
自考
成人高考
专升本
中考
会考
外语类|
四 六 级
职称英语
商务英语
公共英语
日语能力
资格类
|
公 务 员
报 关 员
银行从业
司法考试
导 游 证
教师资格
财会类|
会 计 证
经 济 师
会计职称
注册会计
税 务 师
工程类
|
一级建造
二级建造
造 价 师
造 价 员
咨 询 师
监 理 师
医学类|
卫生资格
执业医师
执业药师
执业护士
国际护士
计算机
|
等级考试
软件水平
应用能力
其它类
|
论文
驾照考试
书法等级
少儿英语
报检员
单证员
教案
专题
考试资讯
文档
3773考试网
-
中考网
-
各省中考
-
新疆中考
-
乌鲁木齐中考
- 正文
2013乌鲁木齐中考物理试题答案发布
来源:3773中考
2013-7-2 13:42:03
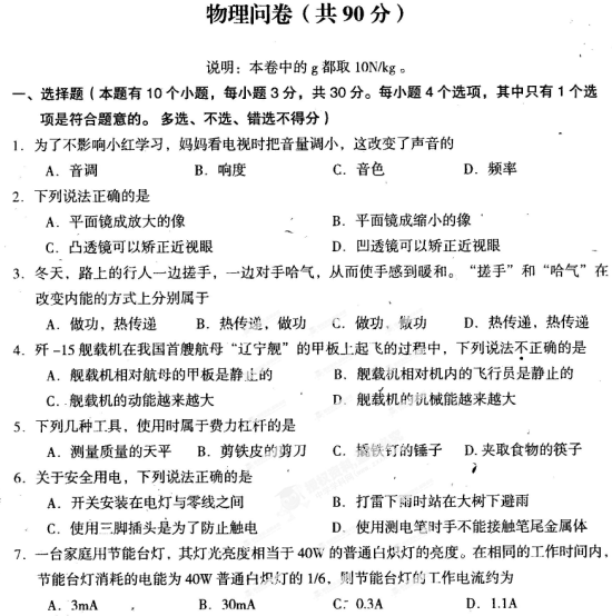
乌鲁木齐市2013年中考物理试题及答案。
1
2
下一页
2013乌鲁木齐中考数学试题答案发布
2013乌鲁木齐中考语文试题答案发布
2013乌鲁木齐中考历史试题答案发布
2013乌鲁木齐中考政治试题及答案发布
2013乌鲁木齐中考阅卷现场流程揭秘
2013乌鲁木齐市水磨沟区中小学学区划分公布
2013乌鲁木齐中考2万名考生无缘重点中学
2013乌鲁木齐中考成绩查询:乌鲁木齐教育网
2013乌鲁木齐中考重点高中计划7110人
2013年乌鲁木齐中考成绩查询时间入口
2013乌鲁木齐中考填志愿录取安排
2013乌鲁木齐中考历史试卷难度适中
2013乌鲁木齐中考政治试卷难度点评
2013乌鲁木齐中考化学试卷难度点评
2013乌鲁木齐中考物理试卷难度点评
分享到:
QQ空间
新浪微博
腾讯微博
人人网
上一个文章:
2013乌鲁木齐中考数学试题答案发布
【
各省中考
】
北京中考
天津中考
上海中考
湖南中考
四川中考
贵州中考
湖北中考
宁夏中考
青海中考
河北中考
河南中招
江苏中考
浙江中考
云南中考
江西中考
广西中考
广东中考
黑龙江中考
新疆中考
山西中考
陕西中考
重庆中考
甘肃中考
内蒙古中考
海南中考
辽宁中考
山东中考
安徽中考
吉林中考
西藏中考
新疆内高班
热门专题
·
英语四六级查分
·
高考试题及答案
·
中考录取查询
·
中考分数线
·
中考试题答案网
·
中考作文网
·
中考查分网
·
卓越联盟自主招生
·
华约自主招生AAA测试
·
北约自主招生
·
高考零分作文
·
高考查分网
更多专题
推荐文章
·
乌鲁木齐市2013年初中招生工作规定
·
乌鲁木齐市2013年普通高中招生工作规定
·
2013年乌鲁木齐初中综合素质评价实施方
·
2013年乌鲁木齐市中考考试说明
·
2012新疆乌鲁木齐市高中录取查询方式
·
2012年乌鲁木齐中考普通高中录取结果查
·
2012年乌鲁木齐市第二批次普通高中学校
·
2012年乌鲁木齐市普通高中录取分数线公
·
2012新疆乌鲁木齐中考成绩12日18时公布
·
乌鲁木齐市2012年中考成绩正式公布
·
乌鲁木齐2011中考英语试题及答案解析
·
2011新疆乌鲁木齐中考二批次补录情况公
·
乌鲁木齐2011中考普通高中录取结果查询
·
乌鲁木齐2011高中二批次录取开始 分数
·
乌鲁木齐在线2010年乌鲁木齐中考录取查
|
关于我们
|
联系我们
|
版权申明
|
网站导航
|
琼ICP备12003406号