相关说明:
1、上述录取规则均以投档考生专业考试成绩合格(统考达艺术本科线)和高考文化课投档成绩达到本省市艺术类本科录取控制线(文化产业管理专业需达到本省市普通类专业本科线)为前提。各省市高招办或本校另有明确规定的,按有关规定执行。
2、我校组织专业校考的,各专业不作分省市计划,按照录取规则全国统一排序录取。统一排序录取的省市,将各省市文化成绩(原始分数),按比例统一换算成750分,再按照录取规则计入综合分。除艺术与科技(数字媒体技术)专业外,其他各专业文理兼收,录取时文化成绩的计算不考虑文理科之间的分值差别。
3、美术类各专业录取时,按专业大类(即专业考试方式及录取规则相同的一类专业)统一划线,在专业大类内部根据考生填报志愿进行专业方向调剂录取。专业大类之间原则上不进行调剂录取。只有在某一专业大类第一志愿生源不足的情况下,才会在报考其他美术专业大类的线下考生中进行择优调剂。影视演艺类专业原则上不进行调剂录取。只有在考生同时取得两种专业的专业考试合格证,第一志愿未达录取线,而所报第二专业志愿生源不足的情况下,才进行择优调剂录取。
4、我校认可美术类专业统考成绩的省市,考生美术类专业统考成绩在本省市当年全体美术考生中排名前50名以内并第一志愿报考我校的,文化分达线后,可报批审定后直接录取(按高考文化成绩排序录取的专业和SIVA-德稻实验班各专业除外)。录取时英语单科要求可以从原标准降低5分。(符合要求的考生须在录取一周前提出申请,并提供有效证明,未提供有效证明的不予考虑)
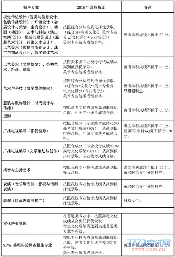
招生录取规则
我校招生录取工作按照教育部和上级教育部门的有关规定执行,按照公平、公正、公开的原则,坚持阳光招生。具体录取规则如下:
