首页
高考
美术高考
成人高考
考研
自考
中考
会考
专升本
高校
公务员
导游考试
更多
自主招生
|
保送生
|
艺术特长生
|
高水平运动员
|
空乘民航招飞
|
军校国防生
|
空军招飞
|
高考作文
|
大学排行榜
|
中考分数线
|
中考查分
3773考试网
-
中考网
-
各省中考
-
广东中考
-
汕头中考
- 正文
【
各省中考
】
北京中考
天津中考
上海中考
湖南中考
四川中考
贵州中考
湖北中考
宁夏中考
青海中考
河北中考
河南中招
江苏中考
浙江中考
云南中考
江西中考
广西中考
广东中考
黑龙江中考
新疆中考
山西中考
陕西中考
重庆中考
甘肃中考
内蒙古中考
海南中考
辽宁中考
山东中考
安徽中考
吉林中考
西藏中考
新疆内高班
2014汕头中考高中学校招生计划目录
来源:2exam.com
2014-5-21 11:20:01
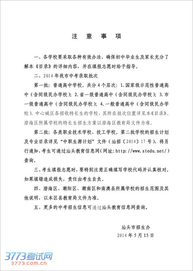
汕头市2014年普通高中学校招生计划目录
您可能喜欢的文章
2014年汕头中职学校招收初中生招生计划
2014汕头中考政策方案变化详解
2014汕头小学初中新生入学安排工作的通知
2014汕头中考填报志愿有关规定
2014汕头中考填报志愿流程
2014汕头中考高中招生志愿填报工作的通知
汕头市2014年高中阶段学校招生志愿表
2014汕头中考填报志愿27日到6月5日
2014汕头中考高中招生计划93300人
2014汕头金平区小升初招生政策公布
上一个文章:
2014年汕头中职学校招收初中生招生计划
网站版权与免责声明
①由于各方面情况的不断调整与变化,本网所提供的相关信息请以权威部门公布的正式信息为准.
②本网转载的文/图等稿件出于非商业性目的,如转载稿涉及版权及个人隐私等问题,请在两周内邮件fjksw@163.com联系.
最新文章
·
2014汕头中考高中学校招生计划目录
·
2014年汕头中职学校招收初中生招生计划
·
2014汕头中考政策方案变化详解
·
2014汕头中考填报志愿有关规定
·
2014汕头中考填报志愿流程
·
2014汕头中考高中招生志愿填报工作的通
·
汕头市2014年高中阶段学校招生志愿表
·
2014汕头中考填报志愿27日到6月5日
·
2014汕头中考高中招生计划93300人
·
2014汕头高中招生录取政策办法规定
·
2014汕头中考高中招生录取政策照顾规定
·
2014汕头中考科目分值考试范围
·
2014汕头中考春季招生的有关安排
·
2014汕头高中招生录取政策方案办法
·
2014汕头中考录取时间批次顺序安排
推荐文章
·
2014汕头中考高中学校招生计划目录
·
2014年汕头中职学校招收初中生招生计划
·
2014汕头中考高中招生志愿填报工作的通
·
2014汕头中考高中招生录取政策照顾规定
·
汕头市教育局2014中考高中招生录取工作
·
2014汕头中考录取加分政策照顾规定
·
2014汕头中考生物地理物理化学实验操作
·
2014汕头中考中招体育考试实施方案
·
2014汕头中考高中招生考试报名工作的通
·
2013汕头中考成绩查询时间、中考查分时
·
汕头市2013年中考高中招生志愿填报工作
·
2013年汕头中考录取加分政策照顾规定
·
关于做好2013年汕头中考与高中招生报名
·
2013汕头中考物理化学生物学科实验操作
·
2013年汕头中考体育考试实施方案
|
关于我们
|
联系我们
|
版权申明
|
网站导航
|
琼ICP备12003406号