首页
高考
美术高考
成人高考
考研
自考
中考
会考
专升本
高校
公务员
导游考试
更多
自主招生
|
保送生
|
艺术特长生
|
高水平运动员
|
空乘民航招飞
|
军校国防生
|
空军招飞
|
高考作文
|
大学排行榜
|
中考分数线
|
中考查分
3773考试网
-
中考网
-
各省中考
-
浙江中考
-
温州中考
- 正文
【
各省中考
】
北京中考
天津中考
上海中考
湖南中考
四川中考
贵州中考
湖北中考
宁夏中考
青海中考
河北中考
河南中招
江苏中考
浙江中考
云南中考
江西中考
广西中考
广东中考
黑龙江中考
新疆中考
山西中考
陕西中考
重庆中考
甘肃中考
内蒙古中考
海南中考
辽宁中考
山东中考
安徽中考
吉林中考
西藏中考
新疆内高班
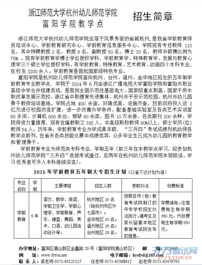
2015年温州中考五年制学前教育招生简章
来源:温州市教育考试院
2015-3-12 10:27:50
2015年温州中考五年制学前教育招生简章
您可能喜欢的文章
2015年温州中考报名须知
2015温州中考体育各项目考试成绩评定细则
2015温州洞头县中考体育考试实施办法
温州洞头县2015年高中招生计划
2015温州洞头县中考高中招生录取政策
洞头县教育局2015年中考高中招生实施意见
2015年温州苍南县中考报名办法
2015年温州中考文成县报名须知
2015温州文成中考高中招生录取政策
文成县教育局2015年中考高中招生实施方案发
上一个文章:
2015年温州中考报名须知
网站版权与免责声明
①由于各方面情况的不断调整与变化,本网所提供的相关信息请以权威部门公布的正式信息为准.
②本网转载的文/图等稿件出于非商业性目的,如转载稿涉及版权及个人隐私等问题,请在两周内邮件fjksw@163.com联系.
最新文章
·
2015年温州中考五年制学前教育招生简章
·
2015年温州中考报名须知
·
2015温州中考体育各项目考试成绩评定细
·
2015温州洞头县中考体育考试实施办法
·
温州洞头县2015年高中招生计划
·
2015温州洞头县中考高中招生录取政策
·
洞头县教育局2015年中考高中招生实施意
·
2015年温州苍南县中考报名办法
·
2015年温州中考文成县报名须知
·
2015温州文成中考高中招生录取政策
·
文成县教育局2015年中考高中招生实施方
·
温州市2015年五年制学前教育大专班招生
·
温州市2015年五年制学前教育大专班招生
·
2015温州瑞安市省重点高中定向生资格确
·
瑞安市招生办2015年中考网上报名相关注
推荐文章
·
2015年温州中考报名须知
·
2015温州洞头县中考体育考试实施办法
·
文成县教育局2015年中考高中招生实施方
·
2015年温州市五年制学前教育大专班招生
·
2015温州五年制学前教育大专班招生术科
·
2015温州中考中招政策变化解读
·
2014温州瑞安中考高中分数线公布
·
2014温州中考录取分数线发布
·
2014温州永嘉中考分数线公布
·
2014温州中考高中录取分数线公布
·
2014温州苍南中考成绩查询查分电话
·
2014温州中考成绩查询方式网站入口
·
泰顺县2014年中考与高中招生实施方案
·
瑞安市教育局2014年中考与高中招生实施
·
温岭市教育局2014年中考高中招生工作实
|
关于我们
|
联系我们
|
版权申明
|
网站导航
|
琼ICP备12003406号