首页
高考
美术高考
成人高考
考研
自考
中考
会考
专升本
高校
公务员
导游考试
更多
自主招生
|
保送生
|
艺术特长生
|
高水平运动员
|
空乘民航招飞
|
军校国防生
|
空军招飞
|
高考作文
|
大学排行榜
|
中考分数线
|
中考查分
3773考试网
-
中考网
-
各省中考
-
山东中考
-
德州中考
- 正文
【
各省中考
】
北京中考
天津中考
上海中考
湖南中考
四川中考
贵州中考
湖北中考
宁夏中考
青海中考
河北中考
河南中招
江苏中考
浙江中考
云南中考
江西中考
广西中考
广东中考
黑龙江中考
新疆中考
山西中考
陕西中考
重庆中考
甘肃中考
内蒙古中考
海南中考
辽宁中考
山东中考
安徽中考
吉林中考
西藏中考
新疆内高班
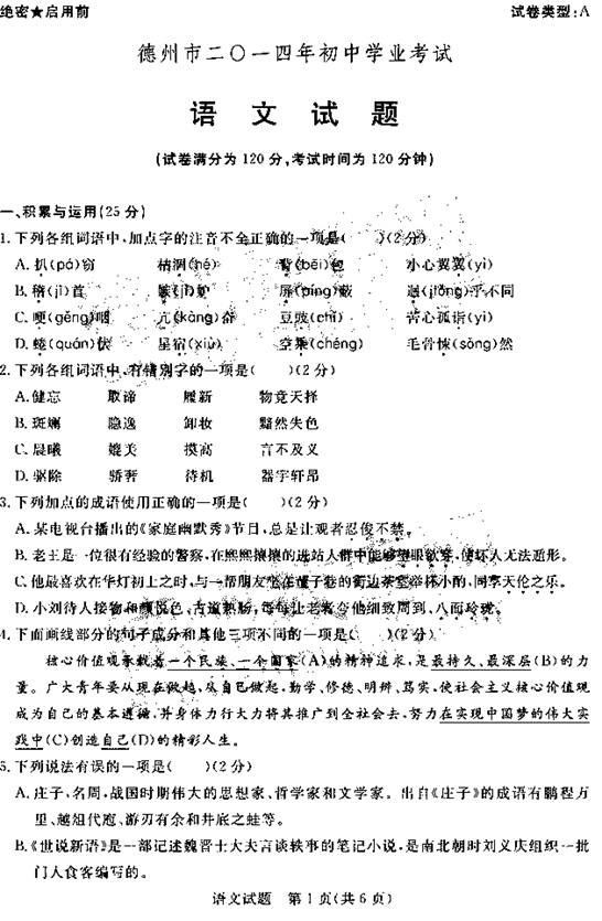
2014年德州市中考语文试题及答案发布
来源:2exam.com
2014-6-16 20:30:27
点击下载完整版:
德州市2014年中考语文试题及答案
您可能喜欢的文章
2014年德州市中考数学试题及答案发布
2014年德州市中考英语试题及答案发布
2014德州中考语文试题难 物理化学简单
2014德州中考考生46488名部分项目加分政策调整
2014德州中考地理生物试题及答案
2014德州中考历史试题及答案
2014德州中考政治试题及答案
2014德州中考英语试题及答案
2014德州中考数学试题及答案
2014德州中考化学试题及答案
上一个文章:
2014年德州市中考数学试题及答案发布
网站版权与免责声明
①由于各方面情况的不断调整与变化,本网所提供的相关信息请以权威部门公布的正式信息为准.
②本网转载的文/图等稿件出于非商业性目的,如转载稿涉及版权及个人隐私等问题,请在两周内邮件fjksw@163.com联系.
最新文章
·
2014年德州市中考语文试题及答案发布
·
2014年德州市中考数学试题及答案发布
·
2014年德州市中考英语试题及答案发布
·
2014德州中考语文试题难 物理化学简单
·
2014德州中考考生46488名部分项目加分政
·
2014德州中考地理生物试题及答案
·
2014德州中考历史试题及答案
·
2014德州中考政治试题及答案
·
2014德州中考英语试题及答案
·
2014德州中考数学试题及答案
·
2014德州中考化学试题及答案
·
2014德州中考物理试题及答案
·
2014德州中考语文试题及答案
·
2014德州中考设21个考点报名人数46435人
·
德州市教育局召开2014中高考新闻发布会
推荐文章
·
2014年德州市中考英语试题及答案发布
·
德州市教育局2014中考实验操作技能测试
·
德州市教育局2014德州中考招生工作意见
·
德州市中考体育考试方案(征求意见稿)
·
德州2013中考查分热线、中考查分电话
·
2013德州中考成绩查询点击进入
·
德州市教育局网2013德州中考成绩查询
·
2013德州中考录取分数线公布
·
关于做好2013年德州中职学校春季招生工
·
德州市2012中考成绩开始查询三种查询方
·
德州市2012年中考成绩查询查分网址
·
2011德州中考生物、地理试题试卷及参考
·
2011德州中考英语试题试卷及参考答案
·
山东德州2011中考数学试题及答案
|
关于我们
|
联系我们
|
版权申明
|
网站导航
|
琼ICP备12003406号