3773考试网
 3773考试网 - 中考网 - 小学招生 - 正文

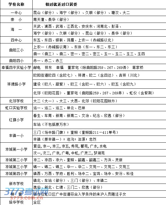
上海虹口区教育局2014年小学招生入学实施意见

来源:2exam.com 2014-4-16 17:40:07

上海虹口区教育局2014年义务教育阶段学校招生入学工作的实施意见

  小学招生入学工作

  (一)学校应按区教育行政部门确定的相对就近入学招生范围和招生计划,按照“相对就近、免试入学”的招生原则,招收辖区内符合入学条件的适龄儿童入学。不得拒绝接收具有接受普通教育能力的残疾适龄儿童随班就读。

  学校应通过各种有效途径按时发放辖区内对口入学新生的《告知书》,在学校校门口和社区张贴《招生公告》,向辖区内适龄儿童家长告知招生对象、报名时间、地点,以及报名所需携带的各种证件等相关招生政策。

  (二)对于各类残疾适龄儿童,各小学须做好登记、上报工作。持本区户籍的智力障碍适龄儿童由家长陪同,携带相关证明,到密云学校(天宝西路242弄40号)报名。同时,区特教康复指导中心(在密云学校内)接受持本区户籍的听力障碍、视力障碍的适龄儿童报名登记,妥善做好分类安置工作,安排符合条件的适龄儿童进入相应的特殊教育学校就读。

  (三)做好本区欧阳街道、凉城街道、嘉兴街道试行本市户籍人户分离的适龄儿童居住地登记入学工作。按照“户籍与居住地一致优先”原则,先安排户籍地与实际居住地一致的适龄儿童就近入学,再根据登记入学人数和学校资源分布情况统筹安排人户分离适龄儿童入学。按居住地登记入学实施方案另行制定。

  按居住地登记入学的本市户籍适龄儿童报名时,家长需提供入学告知书、户籍证明、《本市户籍人户分离人员居住登记申请回执》和预防接种卡。

  本区户籍的集体户口适龄儿童在实际居住地就读,其操作方法参照人户分离适龄儿童回居住地就读办法。

  居住廉租房的本市户籍的适龄儿童可凭户口簿及相关居住证明到指定地点登记,由各小学联合招生组安排在居住地对口入学。

  (四)根据《上海市居住证管理办法》(市政府令2013年第2号),切实做好本区外来务工人员随迁子女招生入学工作。凡需在本区接受义务教育的非本市户籍适龄儿童,须提供父母一方在有效期内的《上海市居住证》;或父母一方满2年的《上海市临时居住证》(临时居住证年限计算时间:从首次发证日截止到2014年8月30日)和有效的在街镇社区事务受理中心办理的灵活就业登记证明(从登记日截止到2014年8月30日)。由父母持上述有效证件、随迁子女的《上海市临时居住证》、户籍证明、预防接种卡到报名登记点申请就读。

  各小学联合招生组设点集中报名登记,通过居住证读卡机验证居住证件,通过信息系统验证灵活就业登记证明和居住证件。通过验证的,由小学联合招生组按《上海市居住证》且积分达到标准分值、持《上海市居住证》年限、持有灵活就业登记证明等先后顺序,统筹安排随迁子女入学。

  (五)民办小学实行“两个限定”“两个公开”的办法。招生继续实行网上报名,每个适龄儿童限定填报2所学校。各民办小学根据寄宿条件等实际情况限定招生范围和招生计划,学校的招生简章须向区教育行政部门申报备案,经审核后通过学校网站向社会公开并实施。招生简章内容应包括办学情况、招生计划、招生程序、收费标准等,并承诺学校招生不收取各种特制的学生个人简历及各类获奖证书、招生录取不与社会任何教育培训机构挂钩,不提前开展报名和登记工作等。

  民办小学要规范招生程序和方法。面谈时须凭网上报名号,并携带户籍证明(或居住证件)、《居住证登记回执》。学校面谈应结合本校办学理念与办学特点,通过活动考察、面谈交流等双向选择的环节,从多方面,有所侧重地选择符合条件的学生。面谈内容不应涉及学科文化知识,面谈过程向市、区县两级教育行政、督导、监察部门以及家长委员会代表等公开,自觉接受社会监督。

  民办小学要在规定日期内做好录取工作。接到录取通知的学生家长应及时将“入学告知书”交给录取学校,完成确认工作。

  (六)招生日程安排

  4月15日,上网公示2013年虹口区小学教育阶段学校招生入学信息。

  4月30日,招生对象统计日,申请回居住地就读截止日。

  5月1—5月7日,民办小学网上报名。

  5月10日,民办小学统一进行面谈。

  5月9日前,公办小学完成新生《告知书》发放工作以及《招生公告》的张贴工作。

  5月17日、18日,全区各小学接受辖区内对口入学新生报名;各小学联合招生组设点接受外省市学生报名登记(具体地点详见各校的《招生公告》);区特教康复指导中心(天宝西路242弄40号密云学校内)接受残障儿童咨询与报名登记,家长须携带相关证明及复印件。

  5月25日,民办小学完成招生录取工作。

  6月30日,公办小学受理就近入学学生办理入学手续截止;受理农民工随迁子女入学截止。

  8月15日前,完成新生入学通知书发放工作。

  

2014年虹口区义务教育阶段公办小学招生计划
2014虹口区招生指南 对口小学初中大盘点

2014虹口区招生指南 对口小学初中大盘点

  • 上一个文章:
  • 网站版权与免责声明
    ①由于各方面情况的不断调整与变化,本网所提供的相关信息请以权威部门公布的正式信息为准.
    ②本网转载的文/图等稿件出于非商业性目的,如转载稿涉及版权及个人隐私等问题,请在两周内邮件fjksw@163.com联系.


    | 关于我们 | 联系我们 | 版权申明 | 网站导航 |
    琼ICP备12003406号