学历
|
高考
美术高考
考研
自考
成考
专升本
中考
会考
外语|
四六级
职称英语
商务英语
公共英语
日语能力
翻译资格
JTEST
资格
|
公务员
报关员
银行从业
司法
导游
教师资格
报关
财会|
会计证
经济师
会计职称
注册会计
税务师
资产评估
审计师
工程
|
一建
二建
造价师
造价员
咨询师
监理师
安全师
医学|
卫生资格
执业医师
执业药师
执业护士
|
教案
论文
文档
IT类
|
计算机等级
计算机软考
职称计算机
高校计算机
推荐-
国家公务员
事业单位招聘
军校国防生
自主招生
艺术特长生
招飞
3773考试网
-
会考网
-
高中学业水平考试
-
河北高中学业水平
- 正文
【
会考网首页
】【
高中学业水平考试
】
江苏
江苏小高考
湖南
天津
广东
安徽
宁夏
陕西
江西
新疆
山东
上海
江西
河南
黑龙江
辽宁
河北
贵州
云南
重庆
内蒙古
青海
辽宁
吉林
甘肃
宁夏
山西
四川
【
会考
】
福建
海南
江西
江苏
四川
河南
北京
河北
广西
青海
贵州
浙江
新疆
湖北
甘肃
【
成绩查询
】【
试题答案
】
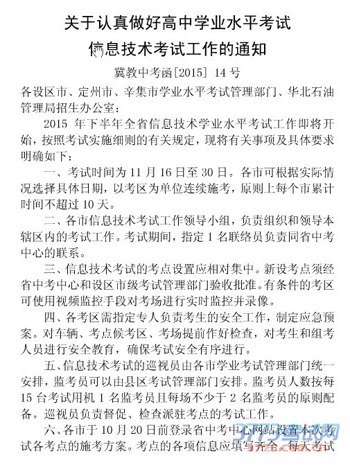
2015下半年河北高中学业水平考试信息技术考试工作通知
来源:河北考试院
2015-10-22 18:31:42
关于认真做好2015年下半年高中学业水平考试信息技术考试工作的通知
您可能喜欢的文章
2015年下半年河北会考信息技术及考查科目联
2015年下半年河北学业水平考试成绩查询入口
2015下半年河北高中学业水平考试考籍注册和
2015年上半年河北唐山高中学业水平笔试3547
河北沧州高中学业考试考生作弊列入电子档案
2015年河北沧州市高中学考作弊将入档并取消
2015河北沧州市高中学业水平考试纪律
2015河北高中学考会考成绩查询入口
2015河北高中学业水平考试成绩查询入口
2015年上半年河北唐山高中学业水平考试报名
上一个文章:
2015年下半年河北会考信息技术及考查科目联查工作通知
网站版权与免责声明
①由于各方面情况的不断调整与变化,本网所提供的相关信息请以权威部门公布的正式信息为准.
②本网转载的文/图等稿件出于非商业性目的,如转载稿涉及版权及个人隐私等问题,请在两周内邮件fjksw@163.com联系.
最新文章
·
2015下半年河北高中学业水平考试信息技
·
2015年下半年河北会考信息技术及考查科
·
2015年下半年河北学业水平考试成绩查询
·
2015下半年河北高中学业水平考试考籍注
·
2015年上半年河北唐山高中学业水平笔试
·
河北沧州高中学业考试考生作弊列入电子
·
2015年河北沧州市高中学考作弊将入档并
·
2015河北沧州市高中学业水平考试纪律
·
2015河北高中学业水平考试成绩查询入口
·
2015年上半年河北唐山高中学业水平考试
·
2014年下半年河北学业水平考试成绩查询
·
2014下半年河北高中学考成绩查询入口
·
2014年上半年河北高中学业水平考试成绩
·
2014河北高中学业水平考试成绩查询入口
·
2014年上半年河北唐山高中学业水平考试
推荐文章
·
2015下半年河北高中学业水平考试信息技
·
2015年下半年河北学业水平考试成绩查询
·
2015河北高中学业水平考试成绩查询入口
·
2014年下半年河北学业水平考试成绩查询
·
2014河北高中学业水平考试成绩查询入口
·
河北省普通高中学业水平测试实施细则(
·
2013下半年石家庄高中学业水平测试成绩
·
2013年下半年河北高中学业水平考试成绩
·
2013河北高中学业水平考试成绩查询
·
2013年上半年河北学业水平考试成绩查询
·
河北高中学业水平考试成绩查询系统
·
2012年5月河北石家庄高中学业水平测试查
·
关于印发2012年河北省普通高中学业水平
·
关于做好2012河北普通高中学业水平考试
|
关于我们
|
联系我们
|
版权申明
|
网站导航
|
琼ICP备12003406号