首页
高考
美术高考
成人高考
考研
自考
中考
会考
专升本
高校
公务员
导游考试
更多
自主招生
|
保送生
|
艺术特长生
|
高水平运动员
|
空乘民航招飞
|
军校国防生
|
空军招飞
|
高考作文
|
大学排行榜
|
中考分数线
|
中考查分
3773考试网
-
美术高考
-
艺术类专业
- 正文
2017延边大学艺术类专业培养目标与主要课程
来源:延边大学
2016-12-5 8:37:10
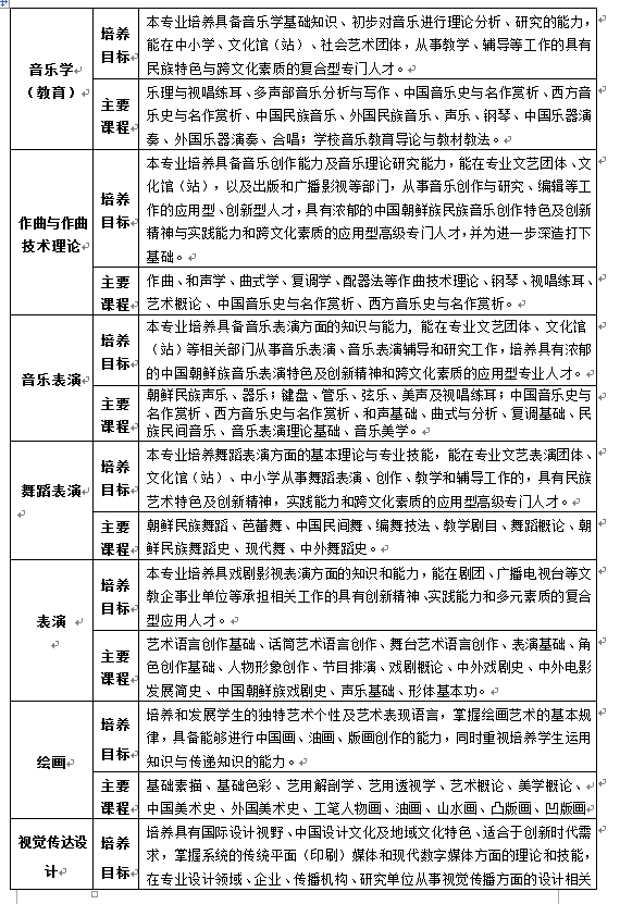
各专业培养目标与主要课程
您可能喜欢的文章
2017延边大学艺术类招生简章
延边大学2016艺术类专业招生计划
延边大学2016年艺术类专业测试成绩查询
2016延边大学高水平运动员招生简章
2016延边大学艺术类校考专业时间网址(黑龙江
延边大学2016年运动训练报名考试时间
2016延边大学运动训练专业招生简章
2016延边大学艺术类校考时间及考点安排
2016延边大学艺术类成绩查询时间方式
延边大学2016年艺术类网上报名注意事项
上一篇文章:
2017四川农业大学艺术类招生专业介绍
网站版权与免责声明
①由于各方面情况的不断调整与变化,本网所提供的相关信息请以权威部门公布的正式信息为准.
②本网转载的文/图等稿件出于非商业性目的,如转载稿涉及版权及个人隐私等问题,请在两周内邮件fjksw@163.com联系.
全站专题
·
英语四六级查分
·
甘肃省教育考试院
·
吉林省教育考试院
·
湖北省教育考试院
·
安徽招生考试网
·
河南招生考试信息网
·
招考资讯网
·
浙江省教育考试网
·
湖北招生信息网
·
重庆招考信息网
·
广东考试服务网
·
上海教育考试院
·
湖南省教育考试院
·
广西招生考试网
·
云南招生考试院
·
黑龙江省招生考试院
·
中考志愿填报
·
中考分数线
·
中考录取查询
·
中考查分网
·
中考作文网
·
中考试题答案网
·
高考零分作文
·
高考成绩查询2017
·
高考试题及答案
·
公安警察院校招生
·
西藏教育考试院
·
青海招考信息网
·
云南省招考频道
·
四川省教育考试院
·
陕西招生考试信息网
·
新疆招生网
·
广东省教育考试院
·
湖南招生考试信息港
·
重庆市教育考试院
·
湖北教育考试网
·
江西省教育考试院
·
江苏省教育考试院
·
吉林省教育信息网
·
黑龙江招生考试信息港
·
山西招生考试网
·
天津市教育招生考试院
·
北京教育考试院
·
辽宁招生考试之窗
·
内蒙古招生考试信息网
·
河北省教育考试院
·
山东省教育招生考试院
·
广西招生考试院
·
海南省考试局
·
河南省招生办公室
·
贵州省招生考试院
·
宁夏教育考试院
·
浙江教育考试院
·
上海招考热线
·
福建省教育考试院
·
安徽省教育招生考试院
·
成绩查询、录取查询、网上报名系统
·
香港高校内地招生
·
空军招飞
·
自主招生保送生小语种
·
中国大学排行榜
·
高考满分作文|高考作文
·
高考志愿填报指导、平行志愿
·
高水平运动员体育特长生招生
·
高考报名
·
艺术特长生
·
空乘招生民航招飞
·
高考志愿填报
·
军校招生网_国防生招生_军校名单
·
单独招生
最新文章
·
2017延边大学艺术类专业培养目标与主
·
2017四川农业大学艺术类招生专业介绍
·
北京电影学院2017年本科招生四个新增
·
2017长春大学特殊教育学院招生专业简
·
2017上海师范大学谢晋影视艺术学院招
·
2017上海师范大学美术学院及专业介绍
·
2017上海师范大学音乐学院及专业介绍
·
2017上海师范大学人文与传播学院及专
·
上海师范大学人文与传播学院及专业介
·
2017上海杉达学院艺术类专业介绍
·
2017吉林建筑大学城建学院美术类专业
·
2017吉林建筑大学城建学院艺术设计系
·
2017上海第二工业大学艺术类招生专业
·
四川音乐学院2017年招生专业(四川省内
·
山西传媒学院录音艺术专业介绍
推荐文章
·
四川音乐学院2017年招生专业(四川省内
·
解放军艺术学院2016年招生专业咨询电
·
哈尔滨音乐学院专业简介
·
2016年中国传媒大学艺术类本科专业介
·
武汉音乐学院2016年招生专业学制
·
四川电影电视学院2016年艺术类专业介
·
广州美术学院2016年招生专业考试科目
·
云南艺术学院2016年招生专业介绍
·
中国传媒大学南广学院2016艺术类专业
·
2016年吉林大学艺术类招生专业简介
·
云南艺术学院2016年招生专业介绍
·
2016云南艺术学院招生专业录取原则学
·
重庆三峡学院美术学院专业介绍
·
2016上海第二工业大学艺术类美术与设
·
2016广西艺术学院招生专业考试科目一
|
关于我们
|
联系我们
|
版权申明
|
网站导航
|
手机版
琼ICP备12003406号