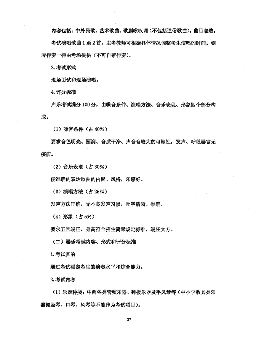
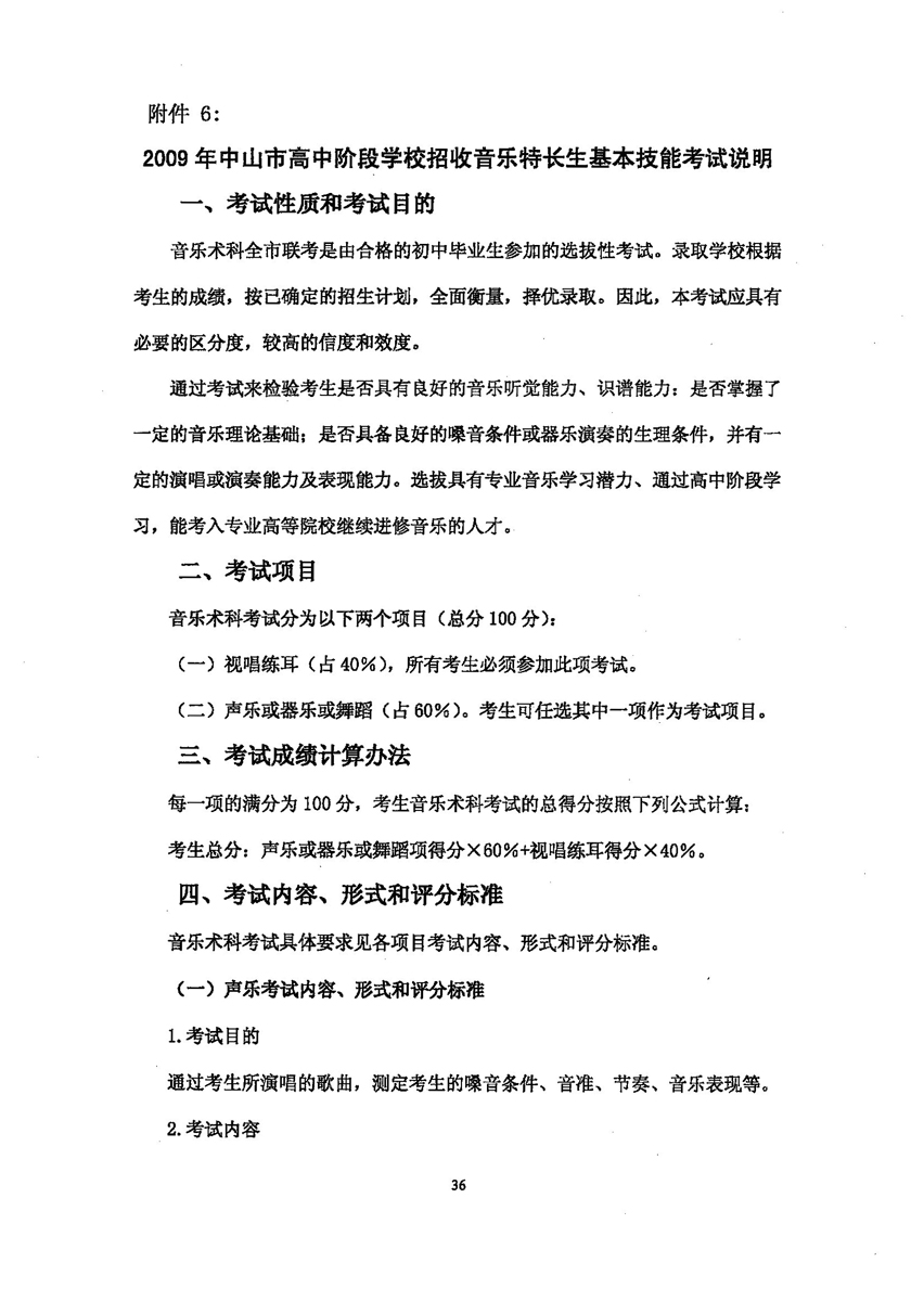
导航:
招生考试网
>>
中考会考网
>>
全国中考会考
>>
广东中会考
>> 文章正文
中山市教育局2009年中考招收体艺特长生实行考试的通知
整理自:中山市招生考试委员会办公室
2009-3-11 11:36:34
点此查看更多关于
中山中考
的文章!
上一个文章:
中山市招生办2009年中考报名需补充照片信息数据考生名单
下一个文章: 没有了
【
发表评论
】【
加入收藏
】【
告诉好友
】【
打印此文
】【
关闭窗口
】
网站版权与免责声明
①
由于各方面情况的不断调整与变化
,本网所提供的相关信息请以权威部门公布的正式信息为准.
②本网转载的文/图等稿件出于非商业性目的,如转载稿涉及版权等问题,请在两周内来电联系.
最新文章
·
中山市教育局2009年中考招收体艺特长生实
·
中山市招生办2009年中考报名需补充照片信
·
中山招考网2009年中考考试报名工作的通知
·
2009年中山中考昨日开始报名
·
广州2009年中考体育成绩满分为60分
·
广州2009中考体育考试将于4月20日~26日进
·
广州09中考特长生、英语口语考试有变
·
2009年广州中考报名要凭二代身份证
·
汕头中考棋牌类未列入体尖生免考计分范围
·
汕头中考体育考试病残考生可申请免考、缓
相关文章
中山市招生办2009年中考报名需补充照片信息数据考
中山招考网2009年中考考试报名工作的通知
2009年中山中考昨日开始报名
2009年广州中山中考体育考试时间延后一个月
2009年中山市中考考生可自行上网报名
2009年广东中山中考入户考生须及时办手续
中山招考网2009年中山市中考录取工作时间安排
2009年中山市中考招生工作实施细则出台
2009年中山市初中毕业生学业考试与高中阶段学校招
2009年中山中考报名时间是3月10日至16日
专题栏目
·
各类考试成绩查询|录取查询|网上报名系统
·
各类考试报名时间|考试时间提醒
·
各类考试机构联系方式
·
香港澳门内地高考招生|联招
·
军校|国防生|空军招飞
·
2009年自主招生|保送生|小语种
·
各类毕业证书证书样本
·
独立学院|二级学院高考招生
·
历年中国大学及研究生院排行榜
·
高考满分作文|高考作文汇总
·
高考志愿填报指导|平行志愿
·
2009年高水平运动员|体育特长生招生
·
2009年高考报名|艺术类高考报名
·
2009年艺术特长生招生
·
空乘招生|空姐空哥|民航招飞
资料库
·
军事院校(对地方招生)排名榜前十名
·
普通高校农业类院校名单网址
·
普通高校政法类院校名单网址
·
医药类普通高校院校名单网址
·
电子信息类普通高校院校名单网址
·
财经类普通高校名单网址
·
师范类普通高校名单网址
·
教育部办公厅关于编报省级<独立学院五年过
·
中国校友会网2009年中国大学排行榜汇总
·
2009中国高校富豪校友排行榜
·
2009中国高校杰出政治家校友排行榜
·
2009中国高校长江学者校友排行榜
·
2009中国高校杰出人文社会科学家校友榜
·
2009中国高校院士校友排行榜
·
2009中国高校科学贡献力排行榜
·
2009中国大学排行榜(501~600)
·
2009中国大学排行榜(401~500)
·
2009中国大学排行榜(301~400)
·
2009中国大学排行榜(201~300)
·
2009中国大学排行榜(101~200)
·
2009年中国大学排行榜100强
·
2009中国大学排行榜20强
·
2009中国大学评价研究报告隆重发布
·
2009年中国独立学院排行榜100强
·
2009中国民办大学排行榜100强
·
2008中国民办大学排行榜江西蓝天学院榜首
·
2003~2009东北地区大学前25名
·
2003~2009华北地区大学前40名
·
2003~2009华东地区大学前50名
·
2003~2009西北地区大学前20名
·
2003~2009西南地区大学前20名
·
2003~2009年中南地区大学前40名
·
教育部2009年学科评估高校排名结果
·
2003~2009年广西区大学前4名排行榜
·
2003~2009广东省大学前10名排行榜
·
2003~2009福建省大学前4名排行榜
·
2003~2009年北京市大学前20名排行榜
·
2003~2009年安徽省大学前8名排行榜
·
2003~2009甘肃省大学前3名
·
2003~2009贵州省大学前3名
·
2003~2009河北省大学前8名
·
2003~2009河南省大学前8名
·
2003~2008黑龙江省大学前8名排行榜
·
2003~2009年湖北省大学前10名排行榜
·
2003~2009年山西省大学排行前5名
·
2003~2009浙江省大学前7名
·
2003~2008湖南省大学前6名
·
2003~2009吉林省大学前8名
·
2003~2009江苏省大学前13名
·
2003~2009江西省大学前5名
·
2003~2009辽宁省大学前12名
·
2003~2009内蒙古区大学前3名
·
2003~2009山东省大学前12名
·
2003~2009陕西省大学前10名
·
2003~2009上海市大学前10名
·
2003~2009四川省大学前8名
·
2003~2009天津市大学前6名
·
2003~2009新疆区大学前3名
·
2003~2009云南省大学前4名
·
2003~2009重庆市大学前5名
·
2009年中国民办大学排行榜前20强
·
2009年中国一般大学排行榜前30强
·
2009年中国重点大学排行榜
·
2009年中国一流大学名单榜单对比
·
本科专业目录
·
2009年有资格进行自主招生的高校名单
·
008年度同意撤销的高等学校本科专业名单
·
008年度需评估的高等学校医学类专科专业名
·
008年度经教育部审批不同意设置的高等学校
·
008年度经教育部审批同意设置的高等学校医
·
008年度经教育部审批不同意设置的高等学校
·
008年度经教育部备案或审批同意设置的高等
·
008年度经教育部备案或审批同意设置的高等
·
008年度经教育部备案或审批同意设置的高等
·
008年度经教育部备案或审批同意设置的高等
·
008年度经教育部备案或审批同意设置的高等
·
008年度经教育部备案或审批同意设置的高等
·
008年度经教育部备案或审批同意设置的高等
·
008年度经教育部备案或审批同意设置的高等
·
008年度经教育部备案或审批同意设置的高等