收藏网站
设为首页
首页
高考
美术高考
音乐高考
体育高考
成人高考
考研
自考
中考
会考
专升本
高校
资讯
更多
自主招生保送生
|
艺术特长生
|
高水平运动员
|
空乘民航招飞
|
军校国防生
|
空军招飞
|
高考作文
|
大学排行榜
|
港澳高考
招生考试网
-
中考网
-
真题试题答案
- 正文
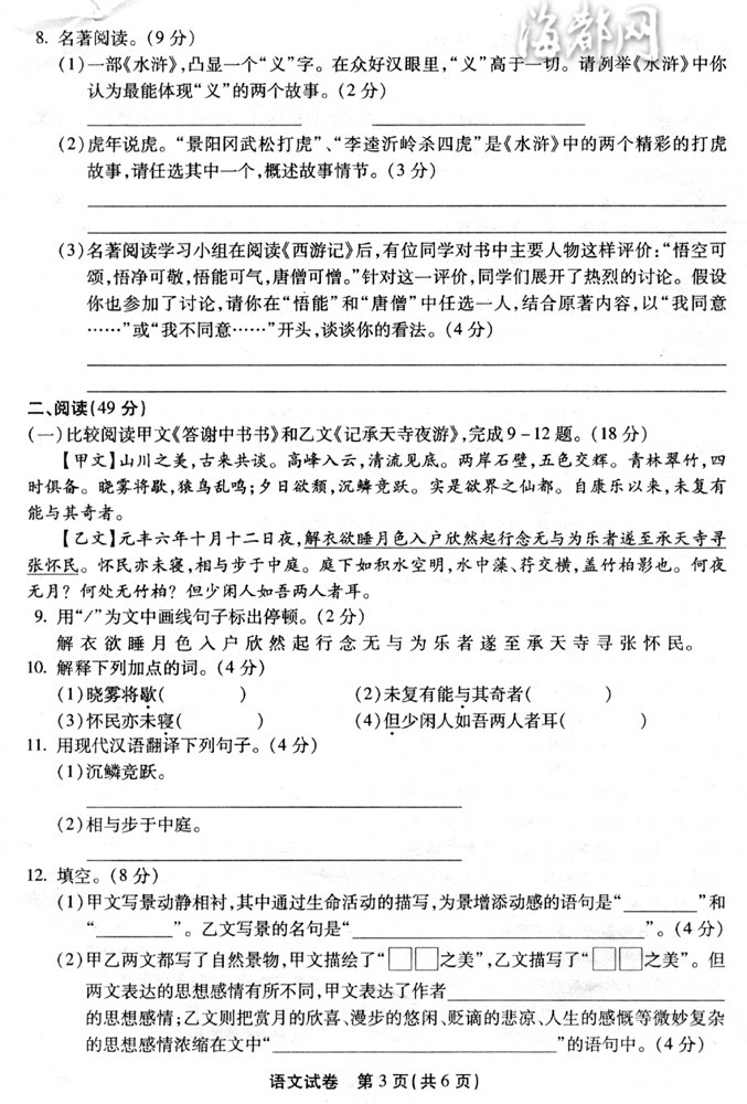
2010年福州中考语文试题答案
来源:
2exam.com
2010-6-20 编辑:福建招生考试网 【字体:小 大】
2010年福州中考语文试题答案
上一页
1
2
3
4
5
6
下一页
■
看了这篇文章的网友还关注以下文章
【
发表评论
】【
加入收藏
】【
告诉好友
】【
打印此文
】【
关闭窗口
】
2010年福州中考成绩查询分数线
2010年福州名校中招咨询会门票
东快网下载2010年福州中考试卷和答案
2010年福州中考生如何估分填报志愿
2010年福州市中招加分照顾录取学生名单
福州中考首日发现两起舞弊行为
名师点评2010年福州中考作文题
2010年福州中考试题及答案
上一个文章:
2010年南京市地理学业考查试题及答案
下一个文章: 没有了
评论内容只代表网友观点,与本站立场无关!
网站版权与免责声明
①由于各方面情况的不断调整与变化,本网所提供的相关信息请以权威部门公布的正式信息为准.
②本网转载的文/图等稿件出于非商业性目的,如转载稿涉及版权等问题,请在两周内来电联系.
最新文章
·
2010年福州中考语文试题答案
·
2010年南京市地理学业考查试题及答案
·
2010年南京市生物学业考查试题及答案
·
2010南京初二小中考生物地理试卷点评
·
2010年南京市中考语文试题及答案
·
2010年南京市中考化学试题及答案
·
2010年南京市中考历史试题及答案
·
2010年南京市中考数学试题及答案
·
2010年南京市中考思想品德试题及答案
·
2010年南京市中考物理试题及答案
推荐文章
·
2010年福州中考语文试题答案
·
2008年福州中考试题及答案下载
·
2005年福州中考试卷下载
·
厦门市中考优秀作文选登
资料库
·
2010年高考招生上海本科高校名单
·
2010年高考招生本科高校名单(江苏
·
2010年高考招生本科高校名单(浙江
·
2010年高考招生本科高校名单(安徽
·
2010年高考招生本科高校名单(福建
·
2010年高考招生本科高校名单(江西
·
2010年高考招生本科高校名单(山东
·
2010年高考招生本科高校名单(河南
·
2010年高考招生本科高校名单(湖北
·
2010年高考招生本科高校名单(湖南
·
2010年高考招生本科高校名单(广东
·
2010年高考招生本科高校名单(广西
·
2010年高考招生本科高校名单(海南
·
2010年高考招生本科高校名单(重庆
·
2010年高考招生本科高校名单(四川
·
2010年高考招生本科高校名单(贵州
·
2010年高考招生本科高校名单(云南
·
2010年高考招生本科高校名单(西藏
·
2010年高考招生本科高校名单(陕西
·
2010年高考招生本科高校名单(甘肃
·
2010年高考招生本科高校名单(青海
·
2010年高考招生本科高校名单(宁夏
·
2010年高考招生本科高校名单(新疆
·
2010年高考招生上海高职院校名单
·
2010年高考招生高职院校名单(江苏
·
2010年高考招生高职院校名单(浙江
·
2010年高考招生高职院校名单(安徽
·
2010年高考招生高职院校名单(福建
·
2010年高考招生高职院校名单(江西
·
2010年高考招生高职院校名单(山东
·
2010年高考招生高职院校名单(河南
·
2010年高考招生高职院校名单(湖北
·
2010年高考招生高职院校名单(湖南
·
2010年高考招生高职院校名单(广东
·
2010年高考招生高职院校名单(广西
·
2010年高考招生高职院校名单(海南
·
2010年高考招生高职院校名单(重庆
·
2010年高考招生高职院校名单(四川
·
2010年高考招生高职院校名单(贵州
·
2010年高考招生高职院校名单(云南
·
2010年高考招生高职院校名单(西藏
·
2010年高考招生高职院校名单(陕西
·
2010年高考招生高职院校名单(甘肃
·
2010年高考招生高职院校名单(青海
·
2010年高考招生高职院校名单(宁夏
·
2010年高考招生高职院校名单(新疆
·
2010年高考招生本科高校名单(北京
·
2010年高考招生本科高校名单(天津
·
2010年高考招生本科高校名单(河北
·
2010年高考招生本科高校名单(山西
·
2010年高考招生本科高校名单(内蒙古
·
2010年高考招生本科高校名单(辽宁
·
2010年高考招生本科高校名单(吉林
·
2010年高考招生本科高校名单(黑龙江
·
招收台湾学生的大陆普通高校名单(123所
·
独立学院名单(截止2010年3月25日)
·
2010年新设置的高校本科专业名单
·
2010年新设置的高校医学专科专业名单
·
2010年可以开展网络教育招生的试点高校
·
2010年北京中医药大学本科新增专业一览
·
2010年河北省高校本科新增专业一览
·
2010年天津市院校本科新增专业一览
·
2009年福建省高校新增本科专业名单2010
·
2010年湖南省各院校本科新增专业一览
·
2010年吉林省高校本科新增专业一览
·
2010年四川大学本科新增专业一览
·
2010年可按艺术类招生的非艺术类专业名
·
2009-2010年中国大学人文社科创新竞争力
·
2009-2010年中国大学科技创新竞争力排行
·
2009-2010年民办院校竞争力排行榜
·
2009-2010年一般大学竞争力排行榜
·
2009-2010年综合竞争力排行榜——重点大
·
2009-2010年大学教育地区竞争力排行榜
·
2009-2010年中国大学分专业排行榜——哲
·
2010中国最受媒体关注大学排行榜100强
·
2010中国最受媒体关注民办大学排行榜10
·
1955-2009年当选中国科学院院士人数最多
·
1955-2009年当选中国两院院士人数最多的
·
1978-2009年获国家重大社科奖励最多的十
·
1978-2009年获国家重大科技奖励最多的十
【
各省中考
】
湖南中考
四川中考
贵州中考
湖北中考
北京中考
宁夏中考
青海中考
上海中考
河北中考
河南中考中招
江苏中考
浙江中考
云南中考
江西中考
广西中考
广东中考
黑龙江中考
新疆中考
山西中考
陕西中考
重庆中考
甘肃中考
内蒙古中考
辽宁中考
山东中考
安徽中考
海南中考
天津中考
吉林中考
西藏中考
内地新疆高中班
【
福建中考
】
厦门中考
福州中考
泉州中考
宁德中考
莆田中考
漳州中考
三明中考
龙岩中考
南平中考
福建中考
【
成绩查询
】
【
简章考纲
】
【
报考指南
】
【
真题试题答案
】
【
模拟试题
】
【
初招
】
【
满分作文
】
【
高中学业水平考试
】
广东学业水平
黑龙江省
湖南学业水平
山东学业水平
安徽学业水平
【
福建会考
】