首页
高考
美术高考
成人高考
考研
自考
中考
会考
专升本
高校
公务员
导游考试
更多
自主招生
|
保送生
|
艺术特长生
|
高水平运动员
|
空乘民航招飞
|
军校国防生
|
空军招飞
|
高考作文
|
大学排行榜
|
中考分数线
|
中考查分
3773考试网
-
中考网
-
小学招生
- 正文
【
各省中考
】
北京中考
天津中考
上海中考
湖南中考
四川中考
贵州中考
湖北中考
宁夏中考
青海中考
河北中考
河南中招
江苏中考
浙江中考
云南中考
江西中考
广西中考
广东中考
黑龙江中考
新疆中考
山西中考
陕西中考
重庆中考
甘肃中考
内蒙古中考
海南中考
辽宁中考
山东中考
安徽中考
吉林中考
西藏中考
新疆内高班
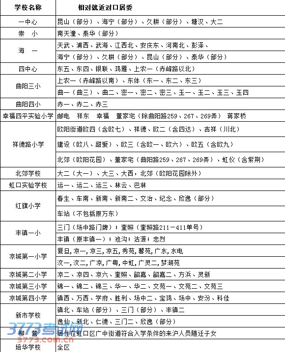
2014年上海虹口区义务教育阶段公办小学招生计划
来源:2exam.com
2014-4-16 17:42:42
2014年虹口区义务教育阶段公办小学招生计划
您可能喜欢的文章
2014年上海虹口区义务教育阶段公办中学招生计划
上海虹口区教育局2014年初中招生入学实施意见
上海虹口区教育局2014年小学招生入学实施意见
2014年上海闸北区中学小升初招生计划
2014年上海闸北区小学招生计划
2014年上海闸北区沪籍儿童就读小学初中通告
2014年上海静安区公办小学对口入学招生计划
上海首推中职本科贯通学制
2014上海中考高中预录取自荐生的主要原则
2014上海中考高中学校预录取推荐生的主要原则
上一个文章:
上海虹口区教育局2014年小学招生入学实施意见
网站版权与免责声明
①由于各方面情况的不断调整与变化,本网所提供的相关信息请以权威部门公布的正式信息为准.
②本网转载的文/图等稿件出于非商业性目的,如转载稿涉及版权及个人隐私等问题,请在两周内邮件fjksw@163.com联系.
最新文章
·
2014年上海虹口区义务教育阶段公办小学
·
上海虹口区教育局2014年小学招生入学实
·
2014年上海闸北区小学招生计划
·
2014学年中山市城区小学招生通告
·
2014年上海静安区公办小学对口入学招生
·
合肥中小学名校办分校打破区限
·
长江实验小学:最具影响力的小班化品质
·
2014杭州随迁子女小学入学报名网址:ht
·
金华浦江县小学城区学区说明
·
2014杭州随迁子女小学一年级入学须知
·
2014杭州随迁子女小学入学网上预登记
·
2014年秋季厦门集美小学一年级随迁子女
·
宁波镇海区外来务工人员子女义务教育暂
·
2014年宁波镇海区招宝山片区小学新生登
·
2014宁波镇海区招宝山片区小学招收特殊
推荐文章
·
2014年杭州市区民办小学招生工作公告
·
宁波镇海区教育局2014年小学招生工作的
·
厦门市2014年小学毕业和初中招生工作意
·
厦门市2014年秋季小学招生工作意见
·
2014上海市小学初中招生入学工作实施意
·
2013厦门思明湖里区公办小学派位结果查
·
2013年杭州市小学招生报名公告
·
晋江市教育局2013年小学幼儿园招生工作
·
福州市教育局2013年福州小学一年级招生
·
江东区教育局2013年小学招生工作实施意
·
2013佛山禅城区公办小学招生通告
·
2013杭州市区民办小学招生工作有关说明
·
2013杭州外地随迁子女小学一年级入学咨
·
镇海区教育局2013年小学招生工作的实施
·
深圳龙华新区2013—2014年初中小学招生
|
关于我们
|
联系我们
|
版权申明
|
网站导航
|
琼ICP备12003406号