学历类
|
阳光高考
美术高考
研究生
自考
成人高考
专升本
中考
会考
外语类|
四 六 级
职称英语
商务英语
公共英语
日语能力
资格类
|
公 务 员
报 关 员
银行从业
司法考试
导 游 证
教师资格
财会类|
会 计 证
经 济 师
会计职称
注册会计
税 务 师
工程类
|
一级建造
二级建造
造 价 师
造 价 员
咨 询 师
监 理 师
医学类|
卫生资格
执业医师
执业药师
执业护士
国际护士
计算机
|
等级考试
软件水平
应用能力
其它类
|
论文
驾照考试
书法等级
少儿英语
报检员
单证员
教案
专题
考试资讯
文档
3773考试网
-
中考网
-
各省中考
-
江苏中考
-
扬州中考
- 正文
2013扬州中考各科试题及答案汇总
来源:3773中考
2013-6-20 14:36:34
<<
上一页
11
12
13
14
15
16
17
18
下一页
扬州育才小学西区校划片施教区
扬州开发区各小学划片施教区
扬州邗江区各小学划片施教区
扬州广陵区各小学划片施教区
2013年扬州市区小学施教区划片方案
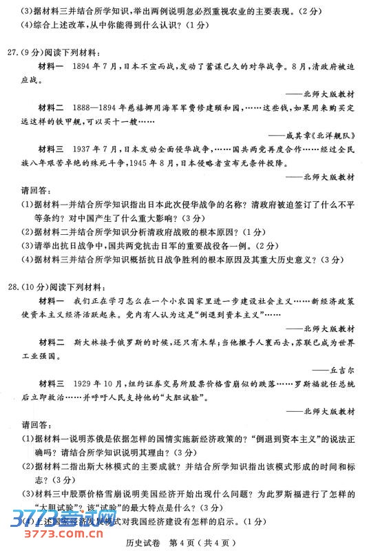
2013年扬州中考历史试卷答案发布
2013年扬州中考数学试卷答案发布
2013年扬州中考语文试卷答案发布
2013年扬州中考物理试卷答案发布
2013年扬州中考化学试题及答案发布
2013年扬州市中考英语试题及答案发布
扬州市2013年中考政治试题及答案
2013扬州中考成绩查询查分入口
2013扬州中考阅卷开始成绩25日公布
2013扬州中考试题整体难度平稳
分享到:
QQ空间
新浪微博
腾讯微博
人人网
上一个文章:
2013年扬州中考历史试卷答案发布
【
各省中考
】
北京中考
天津中考
上海中考
湖南中考
四川中考
贵州中考
湖北中考
宁夏中考
青海中考
河北中考
河南中招
江苏中考
浙江中考
云南中考
江西中考
广西中考
广东中考
黑龙江中考
新疆中考
山西中考
陕西中考
重庆中考
甘肃中考
内蒙古中考
海南中考
辽宁中考
山东中考
安徽中考
吉林中考
西藏中考
新疆内高班
热门专题
·
英语四六级查分
·
高考试题及答案
·
中考录取查询
·
中考分数线
·
中考试题答案网
·
中考作文网
·
中考查分网
·
卓越联盟自主招生
·
华约自主招生AAA测试
·
北约自主招生
·
高考零分作文
·
高考查分网
更多专题
推荐文章
·
2013年扬州市普通高中拟招运动员基本信
·
2013年扬州中考加分考生名单公示
·
2013年扬州市中小学幼儿园招生工作的意
·
2013扬州市区和广陵区开发区普通高中招
·
2013年扬州市直和广陵区开发区中考招生
·
2013年扬州市中小学宏志班招生工作的通
·
2013年扬州市直初中招生工作的意见
·
关于做好2013扬州普通高中招收优秀运动
·
2013扬州中考高中招生政策解读
·
扬州市教育局2013扬州中考和高中招生方
·
2013年扬州市中考体育考试工作方案
·
2012年扬州市区高中志愿录取分数线公布
·
2012年扬州城区初中毕业升学体育考试工
·
关于印发2012年扬州市区高中招生工作实
|
关于我们
|
联系我们
|
版权申明
|
网站导航
|
琼ICP备12003406号