首页
高考
美术高考
成人高考
考研
自考
中考
会考
专升本
高校
公务员
导游考试
更多
自主招生
|
保送生
|
艺术特长生
|
高水平运动员
|
空乘民航招飞
|
军校国防生
|
空军招飞
|
高考作文
|
大学排行榜
|
中考分数线
|
中考查分
3773考试网
-
中考网
-
各省中考
-
广西中考
-
桂林中考
- 正文
【
各省中考
】
北京中考
天津中考
上海中考
湖南中考
四川中考
贵州中考
湖北中考
宁夏中考
青海中考
河北中考
河南中招
江苏中考
浙江中考
云南中考
江西中考
广西中考
广东中考
黑龙江中考
新疆中考
山西中考
陕西中考
重庆中考
甘肃中考
内蒙古中考
海南中考
辽宁中考
山东中考
安徽中考
吉林中考
西藏中考
新疆内高班
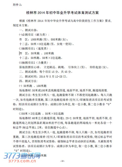
2014桂林中考体育考试测试方案通知
来源:2exam.com
2014-4-20 11:39:42
2014桂林中考体育考试测试方案通知
您可能喜欢的文章
2014桂林中考伤病考试体育测试缓考申请表
2014桂林中考体育考试残疾考试免试申请表
2014桂林中考初三综合素质评价方案
2014桂林初三毕业生综合素质评价内容及要求
2014桂林中考成绩等级划分及排序办法
2014桂林中考招生报考录取方案
2014桂林中考市区高中学区生特长生招生录取办法
2014桂林中职中专学校招生录取方案
2014桂林中考高中招生工作时间日程安排表
关于进一步规范2014年桂林市区民办初中招生工作的通知
上一个文章:
2014桂林中考伤病考试体育测试缓考申请表
网站版权与免责声明
①由于各方面情况的不断调整与变化,本网所提供的相关信息请以权威部门公布的正式信息为准.
②本网转载的文/图等稿件出于非商业性目的,如转载稿涉及版权及个人隐私等问题,请在两周内邮件fjksw@163.com联系.
最新文章
·
2014桂林中考体育考试测试方案通知
·
2014桂林中考伤病考试体育测试缓考申请
·
2014桂林中考体育考试残疾考试免试申请
·
2014桂林中考初三综合素质评价方案
·
2014桂林初三毕业生综合素质评价内容及
·
2014桂林中考成绩等级划分及排序办法
·
2014桂林中考招生报考录取方案
·
2014桂林中考市区高中学区生特长生招生
·
2014桂林中职中专学校招生录取方案
·
2014桂林中考高中招生工作时间日程安排
·
关于进一步规范2014年桂林市区民办初中
·
2014桂林中考与高中招生工作方案政策
·
2014桂林中考招生方案变化解读
·
2014年桂林中学高中招生市外班报名表
·
桂林中学2014年市外班招生报名办法
推荐文章
·
2014桂林中考体育考试测试方案通知
·
2014桂林中考市区高中学区生特长生招生
·
2014桂林中考高中招生工作时间日程安排
·
2014桂林中考与高中招生工作方案政策
·
2014年桂林市中考体育测试项目公布
·
2014桂林中考时间考试科目安排
·
2013桂林中考成绩查询电话16889006
·
2013桂林中考成绩查询网址及查询方式
·
2013桂林中考成绩查询 桂林市中考查分电
·
桂林市2013年中考体育考试方案
·
2013桂林中考和高中招生报考录取方案
·
2013桂林市区高中保送生学区生特长生招
·
桂林市2013年中职中专招生录取方案
·
桂林市2013年中考与高中招生工作方案
·
2012桂林市区高中报名最低资格线划定为
|
关于我们
|
联系我们
|
版权申明
|
网站导航
|
琼ICP备12003406号