首页
高考
美术高考
成人高考
考研
自考
中考
会考
专升本
高校
公务员
导游考试
更多
自主招生
|
保送生
|
艺术特长生
|
高水平运动员
|
空乘民航招飞
|
军校国防生
|
空军招飞
|
高考作文
|
大学排行榜
|
中考分数线
|
中考查分
3773考试网
-
中考网
-
各省中考
-
新疆中考
-
乌鲁木齐中考
- 正文
【
各省中考
】
北京中考
天津中考
上海中考
湖南中考
四川中考
贵州中考
湖北中考
宁夏中考
青海中考
河北中考
河南中招
江苏中考
浙江中考
云南中考
江西中考
广西中考
广东中考
黑龙江中考
新疆中考
山西中考
陕西中考
重庆中考
甘肃中考
内蒙古中考
海南中考
辽宁中考
山东中考
安徽中考
吉林中考
西藏中考
新疆内高班
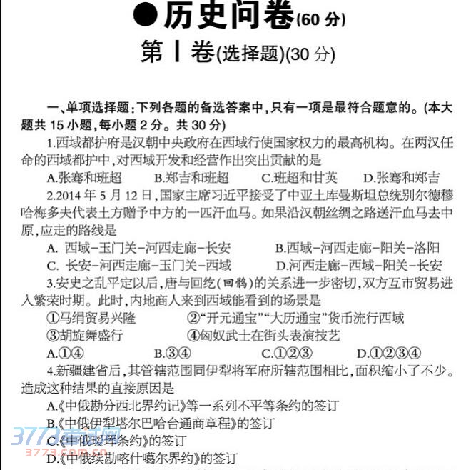
乌鲁木齐市2014年中考历史试题及答案发布
来源:2exam.com
2014-7-6 14:48:48
点击下载完整版:
乌鲁木齐市2014年中考历史试题及答案
(图片版)
您可能喜欢的文章
2014乌鲁木齐中考志愿卡填错的很多
2014乌鲁木齐中考语文暂无满分作文
2014乌鲁木齐中考作文平均分47分 数学平均分高考
2014乌鲁木齐中考阅卷现场 成绩7月12日公布
兵团教育信息网查分入口www.xjbtedu.cn
乌鲁木齐教育网2014乌鲁木齐中考成绩查询
2014乌鲁木齐中考成绩查询时间及查分方式
2014乌鲁木齐中考成绩查询官方网站:乌鲁木齐教育网
乌鲁木齐教育网网址:http://www.wlmqedu.com
2014乌鲁木齐中考阅卷工作6月30日正式启动
上一个文章:
2014乌鲁木齐中考志愿卡填错的很多
网站版权与免责声明
①由于各方面情况的不断调整与变化,本网所提供的相关信息请以权威部门公布的正式信息为准.
②本网转载的文/图等稿件出于非商业性目的,如转载稿涉及版权及个人隐私等问题,请在两周内邮件fjksw@163.com联系.
最新文章
·
乌鲁木齐市2014年中考历史试题及答案发
·
2014乌鲁木齐中考志愿卡填错的很多
·
2014乌鲁木齐中考语文暂无满分作文
·
2014乌鲁木齐中考作文平均分47分 数学平
·
2014乌鲁木齐中考阅卷现场 成绩7月12日
·
兵团教育信息网查分入口www.xjbtedu.cn
·
乌鲁木齐教育网2014乌鲁木齐中考成绩查
·
2014乌鲁木齐中考成绩查询时间及查分方
·
2014乌鲁木齐中考成绩查询官方网站:乌
·
乌鲁木齐教育网网址:http://www.wlmqe
·
2014乌鲁木齐中考阅卷工作6月30日正式启
·
2014乌鲁木齐中考填报志愿截至6月30日1
·
乌鲁木齐市中考试卷是怎样出炉的
·
详细解读2014乌鲁木齐中考志愿填报技巧
·
2014乌鲁木齐中考成绩预计7月12日公布
推荐文章
·
乌鲁木齐市2014年普通高中招生工作规定
·
乌鲁木齐市2014年中职学校招生工作规定
·
2014年乌鲁木齐中考测试说明大纲
·
2013乌鲁木齐中考第二批录取分数线
·
2013乌鲁木齐中考录取查询开始
·
2013乌鲁木齐中考录取分数线公布
·
2013年乌鲁木齐中考成绩查询(网站+电话
·
2013乌鲁木齐中考成绩分数10日公布
·
乌鲁木齐市2013年初中招生工作规定
·
乌鲁木齐市2013年普通高中招生工作规定
·
2013年乌鲁木齐初中综合素质评价实施方
·
2013年乌鲁木齐市中考考试说明
·
2012新疆乌鲁木齐市高中录取查询方式
·
2012年乌鲁木齐中考普通高中录取结果查
·
2012年乌鲁木齐市第二批次普通高中学校
|
关于我们
|
联系我们
|
版权申明
|
网站导航
|
琼ICP备12003406号